2025. 7. 21. 12:59ㆍ서비스디자인/서비스디자인이란?
영국 정부는 디자인을 통해 다양한 정책, 서비스를 사용자 중심으로 바꾸며 운영 효율도 높인 예를 모아 사례집으로 발표했다. 이 사례집은「공공부문 디자인 효과 실증 보고서(PDER)」의 일부이다. 영국 정부가 'Public Design'이라고 표현한 디자인은 정부와 시민 간 격차를 줄이고 신뢰를 강화해 사회적·제도적 과제를 해결하는 서비스디자인, 정책디자인을 의미한다.
원문 출처 : 공공부문 디자인 효과 실증 보고서: 사례집 Public Design Evidence Review: Case Study Bank
https://www.gov.uk/government/publications/the-public-design-evidence-review/public-design-evidence-review-case-study-bank-html
번역 : 챗GPT (요약, 생략된 부분이 있을 수 있습니다. 원본을 확인해주세요.)
2025년 7월
작성: 영국 공무원 정책디자인 커뮤니티 인간중심 디자인 과학팀, 고용연금부(Department for Work and Pensions)
기여자
사례 작성자
- 영국 내 플라스틱세 도입을 통한 플라스틱 재사용 촉진 (HMRC): Faye Churchill
- 농업을 위한 자문 전략 (환경식품농무부): Nev Cavendish, Will Hallows, Becky Miller, Phil Stevenson, Anne Thurston
- 직장 내 연금 자동 가입제도 (고용연금부): Claire Ferguson, Hannah Langton, Ben Savage
- 친환경 디지털 서비스 디자인 및 제공 원칙 공동설계 (환경식품농무부): Ned Gartside
- 사용자 중심의 보조금 의사결정을 통한 정책성과 개선 (주택·지역사회·지방정부부): Naomi Grayburn, Kate Harries
- 이민 및 망명 항소 서비스 재디자인 (Transform & HM 법원 및 재판소): David Singer
- 약물 투약 범죄 감소 및 기소율 향상 (내무부): Sally Halls
- 해안 지역 커뮤니티 재생 (디자인 카운슬 & 노섬벌랜드 카운슬): Jessie Johnson
- 일선 공무원 관점에서 교육서비스 재구상 (교육부): Rachel Hope, Andrew Knight
- 무급 돌봄 제공자의 고용 유지 지원 (고용연금부): Will Glinski
- 장애인의 삶의 경험 이해 및 소통 (정책랩 & 장애인 유닛): Alex Mathers
- 유니버설 크레딧 서비스 (고용연금부): Lewis Childs, Sam Elkington, Kat Gough, John Turnbull
총괄 및 조정
Cate Fisher, Russell Henshaw, Alice Holmes, Naomi Sheppard
기타 기여자 및 검토자
Allie Armantrading, Heather Bramwell, Kate Bruckshaw, Charlotte Clark, Catherine Durose, Carla Groom, Penny Harrison, Solene Heinzl, Daniel Clegg-Hughes, Chris Dennis, Jemima Higgins, Lisa Jeffery, Lucy Kimbell, Sophie Lambert, Kate Langham, Latifa Mahdi, Neil Meldrum, Owain Nash, Rebecca Papanicolas, Laura Wood, Laura Yarrow
목차
서문 (Introduction)
플라스틱세 도입을 통한 플라스틱 제품 재사용 촉진 (HMRC)
농업 자문 전략 (환경식품농무부)
직장 내 연금 자동 가입제도 (고용연금부)
친환경 디지털 서비스 원칙 공동설계 (환경식품농무부)
사용자 중심 보조금 의사결정 개선 (주택·지역사회·지방정부부)
이민 및 망명 항소 서비스 재디자인 (HMCTS, Transform)
약물 투약 범죄 감소 및 기소율 향상 (내무부)
해안 지역 커뮤니티 재생 (디자인 카운슬 & 노섬벌랜드)
일선 공무원 관점의 교육서비스 재구상 (교육부)
무급 돌봄 제공자의 고용 유지 지원 (고용연금부)
출소자 지역사회 정착 향상을 위한 체계적 접근 (법무부)
장애인의 삶의 경험 이해 및 전달 (정책랩 & 장애인 유닛)
유니버설 크레딧 서비스 (고용연금부)
서문
『공공부문 디자인 효과 실증 보고서: 사례집』은 『공공부문 디자인 효과 실증 보고서(Public Design Evidence Review)』를 구성하는 주요 증거 중 하나이다. 2023년 초, 공무원 정책디자인 커뮤니티는 전 정부 및 외부 조직을 대상으로 사례 제출을 요청하는 ‘행동 요청(Call to Action)’을 시행하였고, 이에 따라 다양한 사례들이 제출되었다. 이 사례들은 정부 내부 및 외부에서 공공 부문에 디자인이 어떻게 적용되고 있는지를 보여주는 다양한 예시로 구성되어 있다.
그 중 13건의 사례를 선별하여 본 사례연구집에 수록하였다. 선정 기준은 다음과 같다.
- 중앙 및 지방정부 사례 모두 포함
- 정책, 전략, 서비스 등 다양한 문제영역에 걸친 디자인 적용
- 다양한 디자인 실천 방법론 활용
- 정부 내부 및 외부의 다양한 자원·조직모델에 기반한 사례
이 사례들은 공공 부문에서 디자인 실천이 실제로 어떻게 활용되고 있는지를 보여주는 현실적 사례로서, 공공 부문 디자인의 전체 범위를 포괄하거나 정부 내 정책·운영상 모든 의사결정 과정을 대변하고자 하는 것은 아니다.
각 사례는 특정 문제상황에서 왜, 어떻게 디자인이 사용되었는지를 이야기 형식으로 설명하고 있다. 물론 디자인의 고유한 기여를 평가하는 데에는 여전히 과제가 존재하지만, 본 사례들은 디자인이 성과 및 영향력을 개선할 수 있는 잠재력을 보여준다.
영국의 플라스틱세 도입을 통한 플라스틱 제품 재사용 촉진
HM 세무·관세청 (HM Revenue and Customs)
2018년 초, 데이비드 애튼버러(David Attenborough)의 다큐멘터리 《블루 플래닛(Blue Planet)》은 플라스틱 폐기물이 환경에 미치는 영향을 대중에게 강하게 각인시켰다. 이후 정부는 조세 정책을 통해 플라스틱 폐기물 문제를 해결할 수 있는 방안을 모색하고자 ‘의견 수렴(call for evidence)’ 절차를 개시하였다. 이에 약 16만 2천 건에 달하는 이례적으로 많은 의견이 접수되었으며, 이는 플라스틱 폐기물 문제에 대한 국민과 산업계의 높은 관심을 보여주는 결과였다.
2018년 여름, HMRC 산하의 새롭게 구성된 정책랩(Policy Lab) 팀은 과세를 통해 어떻게 행동 변화를 유도할 수 있을지 정책팀을 지원해달라는 요청을 받았다. 이 팀은 정책 형성 과정에 사용자 중심 디자인 사고를 통합하기 위해 설립되었으며, 정책 담당자들과 협력하여 증거와 인사이트를 바탕으로 아이디어와 선택지를 탐색하고, 정책 수립과정에 정보를 제공하며, 실행 과정의 리스크를 줄이는 역할을 수행한다. HMRC의 정책랩은 16개월에 걸쳐 HMRC 정책 부서, 재무부(HM Treasury), 환경식품농무부(Defra), 환경청(Environment Agency)과 함께 협력하였다.
당시 과세 방식에 대한 여러 아이디어가 논의되었고, 정책랩은 곧 플라스틱 제품의 생산부터 폐기까지 전 과정을 포괄적으로 이해할 필요가 있다는 점을 인식하게 되었다. 이에 따라 첫 번째 과제로 공급망 지도를 작성하는 작업이 진행되었다. 이 과정에서 정책랩은 관찰 중심의 현장 조사(observational field studies)를 수행하였다. 이는 사람들이 실제 환경에서 어떻게 행동하고 어떤 업무를 수행하는지를 관찰하고 질문함으로써 이해를 도출하는 방식이다. 조사 대상에는 석유화학 공장, 플라스틱 펠릿을 성형·가공하는 전환업체(convertors), 다른 회사의 제품을 포장하는 패킹업체(pack-filling businesses), 수입·수출 기업 등이 포함되었다.
이러한 인사이트 구축을 통해 플라스틱 생산의 전체 순환 구조에 대한 깊이 있는 이해가 확보되었으며, 관련 정부 정책과 제도도 함께 검토되었다. 특히, 포장재 생산자 책임제(Packaging Producer Responsibility System)에 대한 이해를 위해 Defra 및 환경청과의 협업이 중요하게 작용하였다.
그림 1. 플라스틱 포장재 생산 및 유통의 공급망 구조

2018년 가을 예산안 발표 시점까지 어떤 품목에 과세할지, 그리고 어떤 방식으로 이를 시행할지에 대한 결정은 아직 유동적이었다. 특히 낭비성이 높은 특정 제품의 속성을 조사하면서, 특정 제품군을 대상으로 하는 과세가 가능할지에 대한 통찰을 얻게 되었다. 이는 행정적으로 매우 복잡한 일이었기에 실행은 어렵다고 판단되었으나, 이 과정에서 다양한 제품군과 해당 제품군에 적용되는 규제에 대한 이해를 심화하는 데 큰 도움이 되었다.
이러한 이해를 바탕으로 ‘제품 페르소나(product personas)’가 개발되었고, 이후 정책랩의 모든 작업에서 활용되었다. 페르소나는 플라스틱 제품의 다양한 속성(예: 용도, 운송 방식, 제조 방식 등)을 이해하는 데 도움을 주었다.
그림 2. 의료용 혈액 채취관에 대한 제품 페르소나 예시

과세가 어떻게 폐기물을 줄일 수 있을까?
2018년 가을 예산안에서 정부는 플라스틱 포장재에 대한 세계 최초의 세금 신설 계획을 발표하였다. 당시에는 아직 협의 단계였지만, 이 세금은 재활용 플라스틱이 30% 미만 포함된 포장재에 적용되어, 재사용 유도를 촉진하는 역할을 하게 된다. 다시 말해, 재활용 플라스틱 비율이 30% 이상이면 세금이 부과되지 않는다.
이 개념은 비교적 단순해 보일 수 있으나, 실제 세금 부과 시점(tax point)을 언제, 누구에게 적용할지 등에 대한 세부 설계는 여전히 많은 고민이 필요했다. 이에 앞서 작성된 공급망 지도가 이러한 결정 과정에 큰 도움이 되었으며, 정책랩은 과세 정책이 야기할 수 있는 의도치 않은 결과(unintended consequences)도 함께 고민하였다.
예를 들어, 넥타이를 포장하는 플라스틱 포장재의 재질을 바꾸는 것은 비교적 쉬운 일이지만, 의료기기를 멸균 상태로 유지하기 위한 포장을 바꾸는 일은 훨씬 복잡하다. 또 하나의 예는, 수입 물류 포장재에 대한 세금 납부 책임이 납세자에게 전가될 경우, 이들이 포장재에 대해 아예 정보가 없는 상태라면 상당한 행정적 부담이 생길 수 있다는 점이다. 이와 같은 불균형을 고려해 의료용 제품과 다중상품 수입에 사용되는 포장재는 면세 대상이 되었다.
HMRC 정책랩의 마지막 단계에서는, 수집된 인사이트를 바탕으로 전문가들과 함께 여러 워크숍이 진행되었다. 이때 사용된 디자인 기법 중 하나가 ‘이벤트 스토밍(Event Storming)’이다. 이는 참여자들이 함께 고객 여정을 시각화함으로써, 정책 전반의 영향과 결정사항을 도출하도록 돕는 방법이다.
정책랩의 핵심 역할은, HMRC 정책 부서와 재무부가 세금 설계 및 정책 권고안을 마련하는 데 필요한 증거를 제공하는 것이었다. 이 작업이 성공적으로 이루어질 수 있었던 것은, 실무자들의 전문성과 아이디어 수용 태도 덕분이었다. 이 사례는 사용자 중심 디자인 접근법을 활용한 부처 간 협업의 훌륭한 모범이 되었다.
플라스틱 포장재세는 2022년 4월부터 시행되었고, 현재까지 약 4,000개 이상의 기업이 등록을 마쳤으며, HMRC는 약 4억 7,600만 파운드의 세금을 징수하였다. 2018년 이후 재활용 가능한 플라스틱의 가치도 증가하였다. 물론 이 변화가 전적으로 플라스틱세 덕분이라고 단정할 수는 없지만, 플라스틱 폐기물이 ‘버려질 것’이 아닌, ‘활용 가능한 자원’으로 인식되고 있다는 점을 보여준다.
이 프로젝트는 최종적으로 정부 서비스 표준(Government Service Standard)에 따른 내부 평가를 받았고, ‘기준을 끌어올린(bar raising)’ 사례로 평가되었다.
농업 자문 전략
환경식품농무부(Defra)
지속가능한 농업 실천과 민간 자본 도입 확대를 위한 농업 자문 전략 설계
영국이 유럽연합(EU)을 탈퇴하면서, EU가 제공하던 농업 보조금도 종료되었다. 이는 곧 영국 농가의 수입에 큰 손실을 초래할 수 있는 상황이었다. 이를 일시적으로 영국 재무부가 대체 지원하였으나, 환경식품농무부(Defra)는 농업 부문을 지원하면서도 식량안보와 자연 생태계의 균형을 추구하는 새로운 방식으로의 전환을 시도할 기회를 가지게 되었다.
Defra는 지속가능한 농업 실천을 유도하고, 환경을 보호·복원하는 활동에 대해 농가에 보상을 제공하는 새로운 ‘환경토지관리’(environmental land management) 제도를 도입하였다. 이러한 정부의 목표를 달성하려면, 이전보다 훨씬 많은 농업인들이 복잡한 새로운 실천 방안을 장기적으로 이행하는 데 동의해야 했다.
Defra 산하 농업 및 농촌 프로그램(Farming and Countryside Programme, 이하 FCP)은 사용자 니즈 분석을 통해, 일관되고 질 높은 정보가 필수적이라는 점을 밝혀냈다. ‘디지털 우선(digital first)’ 접근방식을 재검토한 사용자조사는, 농업인들이 새로운 제도를 이해하는 데 가장 효과적인 방식이 ‘대면 조언(face-to-face advice)’이라는 점을 밝혀냈고, 이에 따라 높은 자문 수요가 예측되었다.
자연영국(Natural England), 환경청(Environment Agency), 임업위원회(Forestry Commission) 등 정부 산하 독립기관(ALBs)의 자문가들은 수십 년 동안 농가와 협력해왔다. 이들은 전문성이 높고 농업인들과의 신뢰 관계도 깊지만, Defra가 새롭게 제안한 제도가 야기할 수요를 감당하기엔 역량이 부족했다.
이에 전략적 자문 및 정보(Strategic Advice and Information, SAI) 팀은 농업인들이 자문을 어떻게 받고 있는지를 검토하고, 이들의 니즈를 충족할 수 있는 전략을 개발하는 역할을 맡게 되었다. 이 팀은 정책 전문가, 비즈니스 분석가, 사용자 조사자, 콘텐츠 디자이너, 서비스 디자이너로 구성되었다.
2021년 6월, 이 팀은 10주 간의 ‘디스커버리(Discovery)’ 단계를 시작하였다. 이 단계의 목표는 해결책을 개발하기에 앞서 문제와 기회를 파악하는 것이다. 디스커버리 기간 동안 팀은 농업인, 토지 관리자, 이들을 지원하는 자문가들에 대해 더 많은 인사이트를 얻으며, 연구 접근을 유연하게 조정하였다. 인터뷰, 농장 방문, 워크숍을 통해 다양한 이해관계자의 니즈, 압박요인, 차이를 보다 깊이 이해할 수 있었다. 조사 결과, 농업인과 토지 관리자 집단은 매우 다양하며, 이들에게 영향을 주는 요인은 농장 유형 및 규모, 변화 수용도, 후계계획 등 여러 측면에 걸쳐 있음을 확인하였다.
농업인과 토지 관리자에게 자문을 제공하는 주체는 매우 다양하다. 팀은 다양한 유형의 자문가들과 인터뷰 및 워크숍을 진행하였고, 이들이 현장에서 실제로 활동하는 모습을 관찰하여, 정부 및 민간 자문가가 농업인과 협력하며 환경 목표를 달성하는 과정에서 마주하는 기회와 어려움을 심층적으로 파악하였다【각주:4】
자문가들과의 대면 공동설계 워크숍(co-design workshop)을 통해 조사 결과를 검증하고, 자문가들이 자발적으로 아이디어를 제안할 수 있도록 하였다. 대부분의 농업인은 농장 경영에 변화를 고려할 때 자문을 구하며, 자문 대상은 신뢰하는 동료, 가족, 유료 자문가, 자선단체(예: 왕립조류보호협회 RSPB) 또는 지역 ALB 소속 자문가 등 매우 다양하다.
그림 3. 시스템 사고 접근법을 활용한 복잡한 자문 구조 시각화

시스템 사고는 문제를 단일 요소가 아닌 보다 큰 시스템의 일부로 이해하는 방식이다. SAI 팀은 이 접근을 통해 농업 자문 체계의 복잡성을 포착할 수 있었다. 비즈니스 분석가는 조사 내용을 기반으로 ‘현재(as-is)’ 상태의 자문 제공 모델을 설계하였고, 이 모델은 관련 조직 및 역할 구조를 포괄적으로 보여주었다.
또한 비즈니스 분석가는 사용자 조사 결과를 기반으로 가치사슬 분석(Value Chain Analysis)을 수행하였다. 가치사슬은 하나의 제품이나 서비스를 만들어내는 데 필요한 다양한 활동과 절차를 보여주는 방식으로, 이를 통해 생산성, 회복탄력성, 경제성을 갖춘 농장을 어떻게 구현할 수 있을지를 시각화하였다.
그림 4. 농업 자문 시스템 내 다양한 요소들이 성과 달성에 기여하는 가치사슬 구조

시스템 사고 관점에서, 기존의 지역 민간·자선 자문가 네트워크를 적극 활용하는 것이 ALB의 역량을 보완할 수 있는 최적의 전략이라는 결론에 도달하였다. 이에 따라, 향후 이상적인 자문 전달 모델(‘to-be’ 모델)이 설계되었고, 이는 향후 서비스 구조를 구상하는 데 활용되었다.
다양한 유형의 자문가들이 각기 다른 역할을 수행할 수 있으며, 자문 전달 모델의 다른 요소들—동료학습, 인증제도, 공식교육 등—도 지속가능한 농업실천 확산과 식량 생산성 극대화에 중요한 역할을 할 수 있다.
SAI 팀은 ALB 자문가의 시간과 전문성을 어떻게 배분할 것인지에 대한 디자인 원칙(design principles)을 개발하였다. 이 원칙은 공정성, 위험성, 성과, 목적성, 사회적 책임 등을 고려하여 설계되었으며, ALB 간 협력 및 고위급 리더와의 소통 과정에서도 중심축 역할을 하였다. 이 모델은 후속 공동설계, 프로토타입 개발, 사용자 테스트를 위한 기반이 되었다.
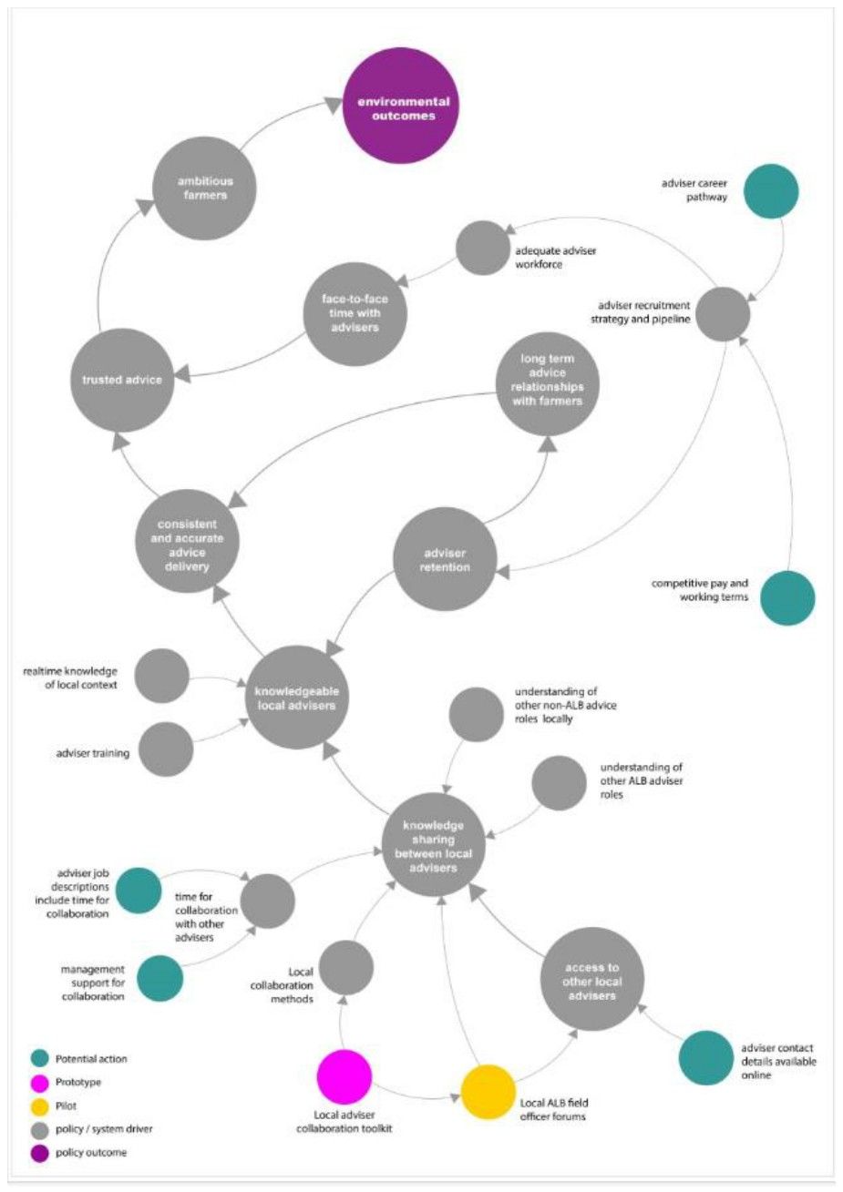
조사와 워크숍에서 도출된 인사이트는 인과관계 시스템 지도(cause-and-effect system map)로도 시각화되었다. 이 지도는 신뢰받는 지역 자문 전달을 유도하는 다양한 요소들과, 이들이 어떻게 농업인의 실천 수준을 높이고, 궁극적으로 환경 성과를 달성하게 되는지를 보여준다.
그림 5. 자문 전달과 환경 성과 사이의 다양한 인과 관계 구조를 시각화한 시스템 지도

전략적 자문팀의 디자인 중심 접근은, 시각적 인포그래픽과 애니메이션 영상을 활용한 스토리텔링을 통해 전략을 효과적으로 전달하는 데 기여하였다. 이 시각적 접근 방식은 자문 전달이 지닌 과제와 가능성을 이해하는 데 큰 도움이 되었으며, 정책 자금 활용 확대에 대한 공감대를 형성하는 데 기여하였다.
이러한 접근은 FCP 내부 및 Defra 산하 실행기관의 핵심 이해관계자, 현장 실무자, 고위 리더 모두로부터 긍정적인 반응을 얻었다. 전략적 자문팀이 주도한 디자인 기반 전략 수립은 Defra가 새 정책과 자금기회를 설계·진화시키는 방식에 직접적인 영향을 주고 있다.
현재 Defra 산하 다른 팀들도 다양한 프로토타입을 실험하고 시범 사업을 운영하며, 어떤 개입 방식이 신뢰받고 일관된 지역 자문 전달에 가장 효과적인지를 탐색하고 있다.
직장 내 연금 자동가입제도
고용연금부(Department for Work and Pensions, DWP)
배경
2002년, 영국의 민간연금제도를 검토하기 위한 위원회가 구성되었다. 이는 고령화가 진행되는 가운데 국민들이 은퇴를 대비한 저축을 충분히 하지 않고 있다는 전망이 나오면서 설립된 것이다. 연금위원회(Pensions Commission)의 첫 보고서에서는 약 900만 명이 은퇴 자금을 충분히 마련하지 못하고 있다고 추정하였다. 또한 확정기여형(Defined Contribution) 연금의 75%가 은퇴 시점에서 불충분할 것이라는 사실도 확인되었다【각주:5】.
문제 정의와 연금위원회의 초기 단계
연금위원회는 민간부문, 노동조합, 학계를 대표하는 세 명의 위원과 소수의 지원 인력으로 구성되었으며, 영국의 연금 및 저축 제도의 현황을 파악하고 미래 정책 제안을 마련하는 것을 목표로 하였다. 위원회는 출범 초기부터 ‘문제의 본질’과 그 배경 및 결정요인을 명확히 밝히기 위한 탄탄한 증거 기반(evidence base)을 구축하는 데 주력하였다.
위원회와 장관들은 야당, 공무원, 연금업계, 고용주, 노동조합, 학계, 시민들과 폭넓은 협의를 진행하였다. 이는 어떤 해결책도 제시되기 전 단계에서 이루어진 논의였다. 이러한 폭넓고 포괄적인 이해 노력은 새로운, 더 효과적인 제도를 설계할 수 있는 기반을 마련하였을 뿐 아니라, 이후 자동가입제도가 설계되고 시행되기 위한 사회적 합의의 여건을 조성하였다.
2004년 위원회의 보고서는 광범위한 분석과 협의 내용을 바탕으로 몇 가지 선택지를 제시하였다【그림 6 참조】. 각 선택지는 그에 수반되는 트레이드오프(trade-off)에 대해 특별히 주의를 기울였다. 예컨대, ‘세금 인상’ 방안은 어떤 이들에게는 영국의 세부담률이 유사 국가에 비해 낮다는 점에서 공정한 것으로 비쳤지만, 다른 이들에게는 미래 세대에 불공정한 부담을 떠넘기는 것으로 간주되었다. 또한 세금을 인상하더라도 해당 자금이 반드시 연금에만 쓰인다는 보장이 없다는 점도 우려되었다. 각 선택지는 전체 시스템에 미칠 장기적인 영향을 고려하여 신중히 검토되었다.
그림 6. 연금위원회의 분석과 협의에 기반한 선택지

- 연금 수령자가 더 가난해지도록 방치하기
- 더 많이 저축하기
- 세금을 더 많이 내기
- 더 오래 일하기
위원회는 이러한 선택지를 중심으로 전국 단위의 토론을 개최하였다. 지역별 행사뿐 아니라, 다양한 인구통계학적 집단을 대표하는 시민자문단(Citizens Advisory Panel)을 운영하여 ‘국가 연금의 날(National Pensions Day)’을 준비하였다. 이 행사에는 전국 6곳에서 1,000여 명 이상이 참석하였고, 참가자들은 선택지에 대해 의견을 제시하고 선호도를 투표하였다. 온라인 토론도 병행되어 추가적인 의견 수렴이 이루어졌다. 이 과정은 국민이 정책의 어려운 선택에 대해 배우고 숙고된 판단을 내릴 수 있도록 돕는 교육적 역할도 수행하였다. 최종적으로, 국민은 ‘더 오래 일하고, 더 많이 저축하기’를 선호하는 선택으로 도출하였다.
성공과 실패로부터의 학습
이러한 방향성이 정해진 후, 위원회는 기존의 저축 유도 방안을 검토하였다. 주로 정보 제공 중심(‘정보에 기반한 선택’ 방식) 접근이었다. 고용연금부(DWP)가 지원한 연구들은 정보 제공 방식의 효과를 검토하였으나, 실제 저축 증가 효과는 제한적이었다. 예컨대, ‘연금정보 안내책자(Pension Information Pack)’는 젊은층에게 호응을 얻지 못했으며, 모든 연령대에서도 스스로 읽을 가능성은 낮았다【각주:6】. 연금교육기금(Pension Education Fund)에 대한 평가도 유사한 결과를 보여주었다【각주:7】. 더 나아가, 이러한 접근방식은 특히 젊은층 사이에서 불평등을 더욱 심화시킬 수 있다는 점도 확인되었다【각주:8】.
저축을 가로막는 장벽 이해하기
위원회는 사람들이 은퇴 저축을 하지 못하는 이유를 분석하였다. 그 결과, 대부분의 사람들은 ‘논리적이고 충분한 정보에 기반한’ 방식으로 은퇴 저축을 결정하지 않는다는 점이 드러났다. 그 이유는 복잡하고 예측 불가능한 투자 선택지들이 존재하기 때문이었다. 이러한 복잡성은 결정을 미루게 만들었고, 외부의 개입(예: 고용주나 정부)이 없이는 저축 행동을 유도하기 어려웠다. 이는 결국 저축하는 사람과 하지 않는 사람 간의 격차를 확대하고, 심지어 저축하는 사람들조차도 잘못된 선택으로 인해 은퇴 이후 결과가 악화될 수 있는 위험을 안고 있었다. 많은 이들이 익숙하다는 이유로 자신의 직장 기업 주식에 투자하는 등, 비합리적 선택을 하기도 하였다. 이는 Enron과 같은 기업에서 발생한 고용주 주식 스캔들 사례를 통해 그 위험성이 입증되었다【각주:9】
위원회는 이러한 문제들이 국제적으로 공통되게 존재함을 확인하면서도, 영국에 고유한 저축 장벽도 다음과 같이 존재함을 파악하였다.
- 여러 정부가 국가연금 제도를 반복적으로 변경해왔고, 이로 인해 국민들은 자신이 미래에 어떤 연금을 받게 될지 이해하기 어려웠다.
- 다양한 세액 공제율, 관리 비용, 세금 혜택, 고용주 연금 기여 방식 등도 복잡성을 더하였다.
- 자문가에 대한 불신(이전의 오도판매 사건 때문)과, 연금 약속을 반복적으로 번복해온 정부 정책에 대한 신뢰 부족도 큰 문제였다.
- 고용주들 사이에서도 더 이상 좋은 연금제도가 채용이나 유지에 도움이 된다는 인식이 줄어들고 있었다.
- 연금 제공업체는 저소득층, 소규모 고용주, 자영업자를 수익성 있게 서비스하기 어렵다고 판단하고 있었다.
이러한 장벽들을 고려할 때, 위원회는 기존의 자발적 민간연금 시스템과 국가연금의 결합만으로는 충분치 않다고 결론 내렸다. 사람들 스스로 저축을 시작하도록 유도하는 방식이 아니라, 사람들이 둘러싼 시스템 자체를 변화시켜야 한다고 판단하였다.
대안적 접근 모색
위원회는 대안으로, 자동가입(auto-enrolment)을 통해 직장 연금 가입률을 높이는 데 성공한 해외 연금제도들에서 증거를 찾아보았다. 물론, 해외에서 성공한 전략이 영국에서도 그대로 효과가 있을 것이라는 보장은 없었다. 하지만, 다양한 국가의 사례를 비교함으로써 어떤 전략은 효과적이었고, 어떤 전략은 실패했는지를 파악할 수 있었다. 이를 통해, 비록 영국에서 전례가 없더라도 성공 가능성이 높은 전략에 대해 보다 정교한 리스크 분석이 가능해졌다.
이러한 분석의 결과, 위원회는 국가 연금 저축 제도(National Pension Savings Scheme, NPSS) 설립을 제안하였다. 이 제도는 자동가입, 고용주의 기여, 개인 계좌, 낮은 연간 관리 수수료 등의 요소를 포함하는 시스템으로 설계되었다【각주:11】
자동가입을 실질적으로 작동하게 만들기 위한 학습
연금위원회는 명확한 목표를 설정하였다. 이에 따라 자동가입제도를 설계하는 데 참여한 사람들은 자신들이 해결하려는 문제가 무엇이고, 자동가입이 무엇을 달성하고자 하는지—즉, 더 많은 사람들이 더 많이 저축하도록 유도하는 것—에 대해 공통의 인식을 가질 수 있었다.
이처럼 목표가 분명했음에도 불구하고, 자동가입을 실제로 어떻게 설계하고 운영할지에 대한 과제는 여전히 남아 있었다. 이 과제를 해결하기 위해 다음과 같은 전략이 채택되었다:
- 초기 단계에서 모든 관련자들이 참조할 수 있는 단일 페이지 분량의 간결한 평가 전략을 수립하였다. 이 전략은 사고와 의사결정을 안내하는 역할을 하였다.
- 이해관계자별 관점을 반영하기 위해, 고용주 팀, 직원/개인 팀, 연금업계 팀 등 별도의 전담팀을 구성하였다. 이 세 집단 모두의 니즈를 충족시키는 정책이라면 좋은 설계일 수 있다는 판단이었다.
- 준수(compliance) 및 거버넌스와 같은 시스템적 과제를 다룰 별도 팀도 운영하였다. 고용주가 자사 직원들을 법적으로 자동가입하도록 하는 의무를 실제로 이행하도록 만드는 것은 제도의 성공에 핵심적이었다. 이를 통해, 직원을 위한 자동가입의 혜택을 보장하고, 법을 지키는 고용주가 그렇지 않은 기업과의 경쟁에서 불리해지는 일이 없도록 하였다. 동시에, 여러 기관(DWP, 연금감독청, 국가고용연금신탁(NEST)) 간 협업을 가능케 할 탄탄한 거버넌스 체계를 설계하였다.
- 고용주 및 직원 단체들과의 정기적인 논의 및 워크숍을 통해, 실제 자동가입 제도를 어떻게 구현할 수 있을지 아이디어를 수렴하였다. 예컨대, 고용계약서에 자동가입 내용을 포함시키는 방안이나, 고용주가 직원에게 탈퇴(opt-out)를 강요하는 등의 부작용을 방지하기 위한 방안 등 현실적 장애물에 대한 논의가 이루어졌다.
- 다양한 시나리오(“이렇게 하면 어떻게 반응하시겠습니까?”)에 대한 질적·양적 조사를 실시하여, 예측 가능한 위험—예: 예상 탈퇴율—을 수치화하고 파악하였다.
- 제도 설계에 참여한 기관들 간의 효과적인 협업을 위한 거버넌스 구조를 마련하였다. 이 구조는 갈등을 회피하거나 억누르는 것이 아니라, 오히려 다양한 의견 차이를 노출하고 조율할 수 있도록 설계되었다. 이는 ‘집단사고(groupthink)’를 방지하고 의사결정의 질을 높이기 위한 전략이었다. 참여 기관은 각자의 결정과 절충(trade-off)에 대한 책임을 공유하며, 최적의 공동 결정을 도출할 수 있었다.
- 문제 해결 중심의 태도를 견지하였다. 책임을 전가하거나 방어적 태도를 보이기보다는, 외부 컨설턴트를 활용해 내부 팀 간 갈등을 중재하기도 하였다.
- ‘모든 것을 아는 것처럼 행동하지 않고’, 타인의 의견을 적극 수용하며, 실수로부터 배우고 인정하는 개방성을 중시하였다.
- 80:20 전략을 채택하였다. 모든 예외 상황까지 완벽히 해결하려 하기보다, 대다수 사용자에게 잘 작동하는 시스템을 먼저 구현하는 데 집중하였다.
실행, 조정, 그리고 성공
자동가입제도의 성공 요인은 2015년 국가감사원(National Audit Office, NAO)의 보고서【각주:12】와, 그 이전에 발표된 정부연구소(Institute for Government)의 보고서【각주:13】에 잘 정리되어 있다. 이들은 연금위원회의 명확한 목표 설정과 사회적 합의 조성, 그리고 실행 과정에서의 리더십, 거버넌스, 협업이 제도의 성공에 핵심적이었음을 강조하였다. 특히 핵심 인력의 변경이 적었고, DWP, 연금감독청, NEST 간의 역할 분담이 명확하였으며, 안정적인 협력관계를 유지한 점이 중요한 요소로 작용하였다.
이러한 조건들은 자동가입제도의 성공에 결정적으로 필요한 요소, 즉 시간(time) 을 확보하는 데에도 기여하였다. 자동가입제도의 도입은 2012년부터 2019년에 걸쳐 점진적으로 진행되었다. 초기 2012-2015년에는 대기업과 중견기업을 대상으로, 이후 2015-2017년에는 소기업과 초소형 기업까지 확대되었으며, 고용주 및 근로자의 최소 기여율도 2019년까지 점진적으로 상향되었다(최종 8% 도달).
이러한 단계적 시행(phase-in) 은 가설을 검증하고 프로세스를 개선하며, 적응력 있게 운영될 수 있는 중요한 기반이 되었다. 예컨대, 초기에는 3년간의 시행 기간을 계획했지만, 이후 글로벌 경제 불안정을 고려해 시행 시기를 연장하였다.
뿐만 아니라, 시행 과정에서 예상되는 문제들도 사전에 식별하고 대응책을 마련하였다. 예를 들어, 고용주가 직원에게 자동가입을 피하라고 압박할 수 있다는 위험이 제기되었고【각주:14】, 이에 따라 연금감독청에 폭넓은 규제 및 집행 권한이 부여되었다. 이를 통해, 규제를 회피하려는 고용주는 단호하게 제재하고, 제도의 도입 초기 진정으로 어려움을 겪는 고용주는 지원을 제공하는 균형적 접근이 가능해졌다.
한편, 사용자 인사이트도 중요한 설계 결정에 반영되었다. 예컨대, 탈퇴양식(opt-out form) 설계 시, 디자이너는 처음엔 양식 말미에 탈퇴 항목을 넣는 것이 자연스럽다고 판단했지만, 실제 직원들은 탈퇴 항목이 시작 부분에 있는 것이 더 솔직하다고 느꼈고, 이에 따라 설계가 조정되었다. 이러한 ‘개방성’은 자동가입 프로그램 팀이 지닌 핵심 가치와 일치하는 것이었다.
자동가입의 전국적 시행 기간 동안, 연금감독청과 DWP는 고용주와 근로자 각각에 맞춤형 정보를 지속적으로 제공하였다. 연금감독청 웹사이트는 고용주, 중개인, 연금 전문가, 수탁자, 개인 등을 위한 섹션으로 구성되어, 시스템 내 다양한 이해관계자들에게 필요한 정보를 제공하였다【각주:15】. 고용주에게는 안내서와 이메일을 통해 단계별 조치를 알렸고, 대중 매체 광고를 통해 직원들에게는 "직장연금은 또 다른 '나'와 같다. 은퇴 후에도 수입을 도와주는 존재"라는 메시지를 전달함으로써 탈퇴율을 낮추고자 하였다【각주:16】
과거 ‘정보 제공 중심’ 개입이 실패했던 것과 달리, 자동가입은 정보 제공과 커뮤니케이션이 규제 및 제도 설계와 결합될 때 효과를 발휘할 수 있음을 보여준 사례가 되었다.
자동가입제도의 성과와 적응, 그리고 지속적인 영향
자동가입제도의 도입 전반에 걸쳐, 지속적인 조사 및 평가는 이 제도가 실제로 어떤 성과를 내고 있는지 확인하고, 예상치 못한 도전 과제에 대응할 수 있도록 해주었다. 여기에는 세계 금융 위기, 정치적 변화, 총리 교체 등 다양한 외부 요인이 포함되었다. 세상이 변화함에 따라, 정책과 실행 역시 이에 맞게 조정될 수 있어야 했다.
2012년 도입 이후, 자동가입제도는 영국의 연금 저축 문화를 획기적으로 변화시켰다. 2023년 기준, 직장 연금에 가입한 적격 근로자는 970만 명 증가하여 총 2,080만 명에 이르렀으며, 적격 근로자의 연간 총 저축액은 1,318억 파운드에 달하였다【각주:17】
친환경 디지털 서비스의 설계와 제공을 위한 원칙 공동설계
환경식품농무부(Department for Environment, Food and Rural Affairs, Defra)
2022년, Defra의 디자이너 그룹은 정부 디지털 서비스 전 과정에 걸쳐 ‘더 친환경적인(greener)’ 디지털 서비스를 구현할 수 있는 원칙들을 개발하기 위해 자발적으로 조직되었다. 이들은 공동설계(co-design) 방식으로, 다양한 분야의 참가자들과 함께 여러 차례의 협업 워크숍을 개최하여 아이디어를 수집하고, 이 아이디어들을 토대로 '친환경 서비스 원칙(Greener Service Principles)'의 프로토타입을 발전시켰다.
이 작업은 정부 전체의 디지털 지속가능성(digital sustainability)을 주도하는 부처로서 Defra의 역할과도 잘 맞아떨어졌으며, 이 원칙들은 최종적으로 다양한 부처와 디지털 서비스팀들이 사용할 수 있도록 배포되는 것을 목표로 하였다.
문제 인식
2022년 초, 환경위기에 대한 공감대를 가진 Defra의 일부 디자이너들은 다음과 같은 문제를 인식하게 되었다. 정부의 다양한 전략 문서에서는 지속가능한 디지털 서비스가 탄소중립(net zero) 목표 달성에 필수적이라 명시되어 있었지만, 실제 현장에서 디지털 서비스를 설계하는 실무자들은 자신들의 작업이 어떻게 그 목표에 기여할 수 있을지 잘 알지 못했다.
이들은 조사 과정에서, 지속가능한 서비스를 구현하기 위한 구체적 가이드라인이나 교육 자료가 거의 없다는 점을 확인하였다. 이는 곧, 디지털 서비스 실행 단계에서 정부의 탄소중립 정책 의도를 실제 실무 방식에 통합하는 데 어려움을 초래한다는 것을 의미했다. 이에 따라, 이 그룹은 현존하는 최선의 실천 사례(best practice)를 최대한 수집하고, 이를 바탕으로 ‘친환경 서비스 원칙’이라는 형태로 정리하기로 하였다.
왜 원칙인가?
원칙(principles)의 장점은, 그것이 고정된 규칙이나 절차가 아니라 생각과 행동을 유도하는 지침이자 공유된 기준점이 된다는 것이다. 당시 이 주제는 많은 사람들에게 생소한 영역이었기 때문에, 친환경 서비스 원칙은 디지털 팀이 해당 주제를 이해하고 접근할 수 있도록 돕는 입문 자료로 기능할 수 있었다. 나아가, 이러한 원칙들은 관련 교육자료나 심화 학습 경로로 이어지는 연결고리가 될 수 있었다. 원칙이 충분히 성숙하게 발전되면, 향후에는 프로젝트 평가 기준(standard)으로도 활용될 수 있을 것이다.
프로토타입 설계와 공동설계 과정
2023년이 시작될 즈음, 첫 번째 프로토타입 원칙 세트가 도출되었고, 이를 바탕으로 정부 내 동료들과의 소통이 본격화되었다. 초기부터 이들은 초기 프로토타입을 개방적으로 공유하는 방식을 택하였다. 이는 참여와 논의를 유도하고, 실제 사용자들에게 효과적인 결과물을 만들기 위한 가장 빠른 경로였다. 실제로, 정부 디자인 원칙(Government Design Principles)은 “반복하라. 그리고 또 반복하라”는 메시지를 담고 있으며, “공개하라. 그것이 더 나은 결과를 만든다”고 강조한다【각주:18】.
그림 7. 프로토타입 개발 과정에 동참한 동료들의 모습

이들의 첫 번째 대외 공유는 2023년 2월, ‘서비스 위크(Services Week)’ 행사에서 이루어졌다. 이들은 이 자리에서 원칙들을 발표하고, 그 취지에 대해 토론을 벌였다【그림 7】. 이 발표는 큰 관심을 불러일으켰고, 다양한 직무를 맡고 있는 공공 및 민간 부문 관계자들이 이 작업에 동참하고 싶다는 뜻을 전해왔다.
그해 여름, 이들은 새롭게 모인 협력자들과 함께 온라인 공동설계 워크숍을 여러 차례 개최하였다. 이 워크숍은 혁신 컨설팅 회사인 트랜스폼 UK(Transform UK)의 지원을 받아 운영되었다. 참가자들은 자신이 최근에 참여한 프로젝트를 떠올리며, 해당 사례에서 지속가능성을 높이는 데 유용할 수 있는 설계 원칙을 함께 도출하였다.
커뮤니티 구축과 실천의 확장
이 작업에서 핵심적인 전략은, 이 주제에 관심을 가진 사람들이 장기간에 걸쳐 직접 기여하고 공동 형성할 수 있는 커뮤니티를 만드는 것이었다. 그 연장선상에서, 2024년 3월에는 TPXimpact와 협력하여 ‘친환경 서비스 해크데이(Greener Services Hack Day)’를 개최하였다【그림 8】. 이 행사에는 다양한 분야에서 활동하는 실무자 70여 명 이상이 참여하였다.
이들은 최신 버전의 친환경 서비스 원칙을 공유받은 후, 실제 서비스 디자인 과제에 이를 적용해보는 실습에 참여하였다. 이 과정은 프로토타입을 실전에 맞게 조정하는 데 매우 효과적이었다. 다양한 직무를 가진 참가자들이 제시한 시각은, 각 원칙이 실제 사용자들에게 어떻게 받아들여지는지를 이해하는 데 큰 도움이 되었다. 예를 들어, 정책 디자이너들은 정책 설계 관련 원칙이 기존 정책 프레임워크 및 제도와 어떻게 맞물려야 하는지를 지적하였고, 이로 인해 해당 항목이 재구성되었다. 마찬가지로 데이터 아키텍처, 소프트웨어 개발 관련 원칙들도 참가자들의 통찰을 반영해 조정되었다.
그림 8. ‘친환경 서비스 해크데이’ 현장 사진

Defra 내부 승인과 제도화 단계로의 전환
2023년 여름, 이 원칙은 정부 내 디지털 지속가능성 정책을 총괄하는 Defra 디지털 지속가능성팀(Digital Sustainability Team) 으로부터 공식적인 승인과 지지를 받았다. 이후, Defra의 최고 디지털 및 정보 책임자(CDIO)의 후원을 받아 전 정부 차원의 디지털 지속가능성 공동작업체계로 통합되었다.
이들은 ICT 조달, 교육자료 개발, 디지털 서비스의 환경 영향 측정 도구 설계 등 다양한 협업 네트워크와 함께 일하고 있으며, 이 원칙은 이 모든 흐름의 연결점 역할을 하고 있다.
현재는 이 원칙들을 다시 한번 개선하고, 공식적인 기준(standards) 으로서 발표할 수 있도록 준비 중이다. 이를 위해 다양한 부처의 실무 커뮤니티와 Defra가 주도하는 ‘정부 디지털 지속가능성 연합(Government Digital Sustainability Alliance, GDSA)’ 산하 공급자 그룹이 참여하는 공식 검토 절차가 진행 중이다【각주:19】
이 원칙들은 정부가 보다 경량화된, 데이터 저장과 처리에서 효율적인, 소프트웨어 재사용을 촉진하고 하드웨어 수명을 연장하는 디지털 서비스를 설계하고 제공할 수 있도록 지원할 것이다. 그 효과는 환경 지속가능성에만 국한되지 않고, 재정 비용 절감, 사용성 향상, 포용성 제고, 안정성 강화 등 다양한 측면에서 공동의 이익을 가져올 것이다.
추가 정보 출처
- 최신 버전: Greener Service Principles, 2024년 9월
- 영상: Greener Services Hack Day 요약 영상, 2024년 3월
- 기사: Government Transformation Magazine, 2024년 7월
- 블로그: 디자인 인 거버먼트 블로그, 2023년 12월
정책 성과 달성을 위한 사용자 중심 보조금 의사결정 개선
주택·지역사회·지방정부부 (Ministry for Housing, Communities and Local Government, MHCLG)
과거의 보조금 설계 및 운영 방식은 복잡한 재정 생태계를 초래하였다.
MHCLG(이전 명칭: 지역 균형발전 및 지방정부부)는 수십억 파운드에 달하는 예산을 활용하여, 저렴한 주택 공급, 커뮤니티 역량 강화, 지방정부 지원을 위한 다양한 재정지원을 담당한다【각주:20】. MHCLG는 100개 이상의 개별 보조금 제도를 운영하고 있다.이처럼 방대한 보조금 수와 다양한 설계 방식은 재정 지원을 받는 사용자(예: 지방자치단체의 공무원) 와 보조금 심사 및 평가를 담당하는 중앙정부 직원 모두에게 부담을 주었다. 사용자는 각기 다른 도구, 시스템, 프로세스를 익혀야 했고, 이로 인해 행정적 비효율성과 부정적인 사용자 경험이 누적되었다.
다양한 사용자 니즈를 충족할 수 있는 단일 보조금 서비스 설계
2020년, MHCLG는 다음과 같은 목적을 가진 전담팀을 구성하였다.
- 부서 내 보조금이 실제로 어떻게 설계되고 집행되는지 전체 흐름을 파악하기
- 각 단계에서 관련된 다양한 사용자 유형을 식별하고 그 니즈를 이해하기
- 사용자들이 경험하는 고충(pain points)을 도출하기
연구 결과, 정책 발표부터 성과 평가에 이르기까지 모든 보조금 운영 과정은 공통된 구조를 가지고 있다는 점이 확인되었다. 사용자는 복잡성을 줄이고, 보조금마다 다른 방식으로 운영되는 것이 아니라 일관된 프로세스와 도구를 원한다는 점을 분명히 하였다. 이를 바탕으로 MHCLG는 단일 보조금 서비스를 설계·구축하는 서비스팀을 조직하였다.
2023년 7월 발표된 「지방정부를 위한 재정지원 간소화 보고서」【각주:21】에서는, MHCLG가 새롭게 개선된 디지털 보조금 서비스를 개발하여 조직의 행정 부담을 경감하고 있다고 밝혔다. 이 서비스는 정부에 제출해야 할 데이터와 정보를 간소화함으로써, 사용자(특히 지방정부)가 겪는 절차적 부담을 줄이고자 하였다. 또한, 향후 다양한 보조금 제도를 디지털 서비스에 통합할 수 있도록 설계되어 있으며, 정책 목표 달성을 위한 일관된 고품질 데이터 제공 역시 주요 목표였다.
사용자 중심 설계를 위한 핵심 활동
서비스팀은 초기 단계에서 ‘신청 양식’에 집중하였다. ‘질문 프로토콜 워크숍(question protocol workshops)’을 통해 사용자에게 꼭 필요한 정보는 무엇인지 도출하였고, 보조금 간에 공통으로 사용할 수 있는 질문 항목을 표준화하였다【각주:22】.
또한, MHCLG의 ‘보조금 가이드 문서(prospectus)’—보조금의 자격 조건 및 심사 기준을 안내하는 문서—에도 콘텐츠 디자인을 적용하였다. 사용자 중심의 디자인 접근을 통해, 이 정보들은 보다 쉽게 이해할 수 있도록 개선되었다.
보조금 수혜자(예: 지방정부)의 실제 경험을 이해하기 위해, 설계팀은 설문조사, 워크숍, 영상 인터뷰 등 다양한 방식으로 사용자 조사를 수행하였다. 특히, 지방정부 사용자의 고충을 전체 여정(end-to-end journey)으로 정리한 시각 자료는, 서비스 개선 기회를 식별하는 데 효과적으로 활용되었다.
그림 9. 지방정부 사용자 관점에서 보조금 신청부터 수령까지 전체 여정 시각화

내부 사용자의 니즈와 시스템 표준화 노력
MHCLG 내부 보조금 운영팀을 대상으로 한 조사에서는, 보조금 신청서 평가 및 집행 실적 보고 방식이 매우 불일치하며, 보다 일관된 시스템 설계가 필요하다는 사실이 확인되었다.
이에 따라, 데이터 표준 설계 스프린트(data standards design sprint)가 1주일간 진행되었고, 이를 통해 문제 정의 및 표준화 방향에 대한 공감대가 형성되었다. 이후 별도의 전담팀이 구성되어 데이터 표준 개발 및 적용이 본격화되었다.
사용자 중심 접근이 가져온 변화
서비스는 소규모 보조금 제도부터 단계적으로 적용되었으며, 점차 확대되고 있다. 궁극적으로는 MHCLG 전체 보조금에 적용되고, 나아가 모든 정부 부처가 운영하는 지방정부 대상 보조금으로 확장되는 것이 목표이다.
현재까지의 연구에 따르면, 이 서비스는 내부 사용자와 외부 사용자 모두의 경험을 개선하고 있다. 예컨대, 보조금 신청자 대상으로 실시한 사용자 만족도 조사는 다음 요소들을 측정한다:
- 신청 소요 시간
- 전체 만족도
- 질문과 자격 조건에 대한 이해도
또한, 표준화된 용어와 질문 항목의 도입은 보조금 제도 운영 과정의 속도를 향상시켰으며, 시스템 사용 편의성과 정형화된 데이터 접근성을 통해 심사 결정이 빨라졌다.
보조금 가이드 문서의 개선도 사용자 경험을 향상시켰고, 신청자가 별도 지원을 요청하지 않아도 될 만큼 명확하게 정보를 제공하게 되었다. 한 사례에서는 3,618단어 분량의 문서에서 2,000단어 가량을 축소하기도 하였다.
MHCLG 내에서 보조금 제도를 설계하고 운영하는 많은 사람들이 이 단일 서비스의 공동설계에 직접 참여함으로써, 사용자 중심 설계 프로세스의 가치와 방식을 실제로 체험하게 되었다. 특히 초기 단계에서 콘텐츠 디자인을 적용한 결과가 긍정적이었고, 이는 향후 정책 개발 초기 단계부터 디자인 실무자들이 협력하는 기반이 되었다.
그 결과, 정책 담당자들은 개별 보조금이 독립적으로 존재하는 것이 아니라 전체적인 서비스 생태계의 일부라는 인식을 가지게 되었고, 보조금 제도 전반의 미래를 재구상할 수 있는 여지가 열리게 되었다. 예를 들어, 보조금의 배분 방식에 대한 사용자 조사는 정책 목표를 재정의할 수 있는 하향식이 아닌 상향식 사용자 관점의 문제 정의를 가능하게 하였다.
결론적으로, 개별 제품이나 솔루션의 설계를 넘어, MHCLG 보조금 시스템에서의 사용자 중심 접근은 조직 전반의 문화 변화를 유도하였다. 보조금을 전체적으로 바라보는 관점이 부서 간 협업과 전략적 사고를 활성화시켰고, 부처의 장기적인 전략 설계 방식에도 긍정적인 영향을 주고 있다.
이민 및 망명 항소 서비스 재디자인
Transform 및 HM 법원 및 재판소 서비스 (HMCTS)
영국으로 이주하려는 사람들은 사회경제적 사유 또는 난민협약이나 인권법에 따른 권리에 근거하여 ‘입국 허가’ 또는 ‘체류 허가’를 신청할 수 있다. 2024/25 회계연도 기준, 약 79,000건의 이민·망명 신청이 기각되었고, 이에 따라 당사자들이 이민 및 망명 재판소(Immigration and Asylum Tribunal)에 항소를 제기하였다.
2018년, HMCTS는 해당 재판 시스템의 전면적 개편을 시작했고, 이 과정에서 디자인·기술·데이터 전문 컨설팅 기관인 Transform을 파트너로 선정하였다. Transform은 문제 정의 및 탐색 단계부터 시작해, 실제 운영 가능한 서비스 개발 단계까지 전 과정을 총괄하였다【각주:23】.
망명 항소 당사자의 특성과 문제점
망명 항소를 제기하는 이들은 사회적 자본이 낮고, 디지털 리터러시가 부족하며, 정부에 대한 신뢰가 낮은 경우가 많다. 조사 결과, 이들은 다음과 같은 어려움을 겪고 있었다:
- 자신들의 주장을 효과적으로 전달하기 어려움
- 항소 절차가 어떻게 진행되고 있는지 알기 어려움
- 항소 기한(14일)을 놓치거나
- 정보를 지나치게 많이, 또는 너무 적게 제출하여 절차에 혼란 발생
이와 같은 문제들은 결과적으로, 항소 절차가 효율적으로 진행되지 못하게 하였다.
기존 시스템의 비효율성과 불합리한 낭비
기존의 종이 기반 시스템은 관리자 및 판사 모두에게 비효율적이었다. 핵심 정보를 확인하거나 접근하기가 어렵고, 판단에 필요한 근거가 흩어져 있었다. 실제로 2018년 당시, 최종 심리까지 진행된 사건 중 약 50%가 항소인의 손을 들어주는 결과가 나왔다. 이는 곧, 적절한 정보와 지원만 있었다면 절반의 사건은 항소 절차 자체를 겪지 않아도 되었을 가능성을 시사한다. 항소 절차는 항소인에게도 정서적·심리적으로 큰 부담을 주는 과정이다.
서비스디자인을 통한 전면 재설계: 통합적 서비스 구조 구축
이번 프로젝트의 목표는, 이민 및 망명 항소 과정을 항소인의 관점에서 재구상하고, 노후화된 개별 시스템을 하나의 통합 디지털 서비스로 대체하는 것이었다.
초기 탐색 단계에서는, 복잡한 영국의 이민·사법 관련 법령, 규칙, 운영 관행을 정리하고 이해하는 작업이 이루어졌다. 책상 위 조사(desk research)를 통해 서비스 생태계를 구조화하고, 제약 조건과 혁신의 범위를 확인하였다.
이해관계자 맵 작성 이후, 실제 운영 데이터 분석을 통해 ‘현 상태(as-is)’ 서비스 흐름을 시각화하였으며, 그중에서도 가장 복잡한 경로이자 가장 취약한 사용자군인 망명 항소인을 중심으로 상세한 여정과 서비스 블루프린트를 작성하였다.
그림 10. 이민 및 망명 항소 서비스의 단계별 재설계 흐름

참여형 설계 방법론 적용 사례
전면 재설계 과정에서는 다음과 같은 참여형 인간중심 디자인 방식이 적용되었다:
- 공동설계 세션: 판사, 운영직원, 관리자, 정책담당자, 홈오피스 실무자, 제3섹터 단체 등이 디자이너와 연구자로 참여하였다. 각자의 역할, 통찰, 통증지점, 우려, 정책 목표를 공유하며 공감대를 형성하였다.
- 현행 서비스 맵 공동 작성: 모든 참여자들이 자신의 관점에서 ‘as-is’ 흐름을 시각화하며 정책 연계성과 문제 지점을 명확히 드러냈다.
- 참여형 리서치 종합: 시각 자료 기반 사용자 여정 스토리를 함께 살펴보며 의미를 도출하였다.
- 미래형 서비스 설계: 기존 세션에서 도출한 아이디어를 바탕으로, 참여자들이 과업, 채널, 기술 요건, 데이터 흐름을 포함한 ‘미래 상태’ 서비스 구조를 직접 설계하였다.
- 역할 재정의 맵 작성: 판사, 케이스워크 담당자, 서비스 관리자 간의 역할을 정리하였다. 판사들은 즉석에서 행정 업무 중 일부를 케이스워크 담당자에게 위임할 수 있음을 수용하였고, 현장 관리자들도 이에 동의하였다.
- 서비스 시뮬레이션: 전 이해관계자가 하루 동안 전체 서비스를 시뮬레이션하며 역할을 수행하였다. 이는 개별 여정만을 테스트하는 방식으로는 놓칠 수 있는 통합적 인사이트를 제공하였다. 이 과정에서 핵심 의사결정이 직접 이루어지며 추가 회의 없이도 빠른 결정이 가능하였다.
“다음에 문제가 생기면 포스트잇과 샤피를 들고 사람들 눈에 보이게 붙여놓고 논의하겠다.” — 담당 판사(Resident Judge)
- 쌍방향 글쓰기(Pair writing): 콘텐츠 디자이너와 판사가 함께 작업하여, 복잡한 법률 용어를 현대적 평이한 언어로 바꾸고, 반복적 디자인 접근의 가치를 공유하였다. 그 결과, 항소 양식의 항목 수는 법률 대리인용: 128개 → 36개, 비대리인 항소인용: 128개 → 10개로 대폭 줄었다.
인터페이스 개선과 접근성 중심 설계
서비스팀은 법률 대리인을 위한 기존 UI를 비대리 사용자에게도 적용 가능한지 테스트하였다. 그러나 탭 기반 UI는 항소인이 이해하기 어려웠고, 기존 GOV.UK의 UI 패턴도 항소인이 필요로 하는 수준의 히스토리 및 다음 단계 안내를 충분히 제공하지 못한다는 사실이 드러났다.
이에 따라 디자이너는 페이지 구조, 색상, 인라인 가이드 등을 테스트하고, 세로형 연대기 기반 인터페이스로 UI를 전환하였다. 전체 인터페이스는 읽기 수준을 5–9세 아동 수준으로 낮춰, 항소인이 지원 없이 혼자서 절차를 완료할 수 있도록 설계되었다. 이는 바로 본 서비스의 정책적 핵심 가치인 ‘사법 접근성 향상(access to justice)’과 일치한다.
접근 가능한 디자인을 통한 행정 부담 감소
현재 이 디지털 서비스는 모든 유형의 항소인 가운데 95% 이상이 디지털 방식으로 항소 절차를 수행하고 있다. 특히 주목할 점은, 전체 항소 건의 약 25%가 청문회 없이 조기에 해결되고 있다는 점이다【각주:24】. 이로 인해, 단순 사건은 행정인력이 처리하고, 판사는 복잡한 사건에 집중할 수 있게 되었으며, 사법 자원이 보다 효율적으로 활용되고 있다.
이 서비스는 사용자에게 자기정보를 스스로 관리할 수 있는 권한을 제공한다. 항소인은 본인의 사건 정보를 정돈된, 읽기 쉬운 포맷으로 직접 확인·활용할 수 있으며, 더 이상 매번 같은 이야기를 반복하지 않아도 된다. 관리직과 판사에게도 정보 접근성이 높아졌으며, 사용자 인터페이스의 작업 추적 기능을 통해 업무 누락 가능성을 줄이고 불안감을 완화시킬 수 있었다.
“이 프로젝트의 성과는 명확하다. 이것은 향후 유사 사업의 모범 모델이다.” — 재판소 국장(Director of Tribunals)
추가 정보
약물 투약 범죄(spiking) 감소 및 기소율 향상
내무부 (Home Office)
내무부 정책혁신랩(Policy and Innovation Lab)은 디자이너와 연구자들로 구성된 팀으로, 정책 및 실무 부서와 협업하여 복잡한 문제를 디자인 접근으로 해결한다.
2022년 봄, 정책혁신랩은 공공보호국(Public Protection Unit)으로부터 새로운 형태의 투약 범죄(spiking) 사례가 급증하고 있다는 보고를 받고 이에 대응하는 과업을 위임받았다. 이는 2021년 가을부터 발생한 ‘주사기를 이용해 사람에게 알 수 없는 물질을 주입하는 유형의 투약 범죄’에 대한 신고가 급증한 데 따른 것이었다. 실제로 2021년 9월부터 2022년 1월까지 총 1,382건의 투약 범죄 사례가 기록되었으며, 이 중 대부분은 2021년 10월에 집중되었다. 이 새로운 형태의 범죄는 사회적으로 큰 충격을 주었고, 관련 법 신설을 요구하는 목소리도 커졌다.
정부 대응의 목표 수립과 상황 파악
정책혁신랩은 단기적 해결책부터 논의하기보다는 먼저, 정부가 어떤 결과를 달성해야 하는지를 명확히 정의하였다. 그 결과 두 가지 핵심 목표가 설정되었다.
- 약물 투약 범죄 발생률을 줄인다
- 기소율을 높인다
이 목표를 기반으로, 팀은 투약 범죄의 전체 구조를 파악하고, 목표 달성을 위해 무엇이 달라져야 하는지를 탐색하기 시작하였다.
사용자 여정 및 이해관계자 구조 파악
기존의 증거자료를 바탕으로, 피해자가 투약 피해를 경험한 후 겪게 되는 전체 여정(journey map)이 시각적으로 정리되었다【그림 11】. 이는 이후, 투약 사건과 관련된 전반적인 생태계 구조(ecosystem map)를 이해하는 기초가 되었다.
그림 11. 투약 피해자가 실제로 경험하는 전체 여정

12주 동안, 랩 팀은 9개 분야에 걸쳐 총 74건의 반구조화 인터뷰를 수행하였다. 인터뷰 대상은 각 생태계에 속한 전문가들뿐 아니라, 실제 피해자 및 일반 시민들이 포함되었다. 각 참여자는 자신이 보는 관점에서 무엇이 잘 작동하고 있으며, 무엇이 개선되어야 하는지를 제시하였다. 이 모든 의견을 종합한 결과, 공통된 고충과 개선 기회가 도출되었다.
수사 및 기소 과정의 장애요인 분석
연구 결과, 기소율이 낮은 주요 원인은 다음 두 가지였다:
- 가해 용의자의 특정이 어려움
- 혐의를 입증하고 기소를 뒷받침할 증거 확보의 어려움
이에 따라, 기소율을 높이기 위한 정책 개입(intervention)은 위 두 영역에 집중되어야 한다는 결론에 도달하였다. 팀 내부 아이디에이션 세션에서는, 예를 들어 술집이나 클럽 종사자들에게 투약 상황 인지 및 즉각 대응 능력을 강화하는 교육을 제공하면, 증거 오염이나 손실을 막을 수 있다는 아이디어가 제시되었다.
그림 12. 가해자 특정 및 증거 확보에 있어 발생하는 장애요인

이상적 경험 여정과 시스템 구조 정립
연구팀은 피해자 경험이 각 단계에서 어떻게 개선될 수 있을지를 보여주는 ‘이상적 사용자 여정’을 설계하였다【그림 13】. 또한, 다양한 요인들이 서로 어떻게 연결되어 있는지를 시각화하기 위해 시스템 맵(Systems Map) 도 함께 구축되었다【그림 14】. 여기에 아이디어를 하나씩 대응시켜, 어떤 개입이 가장 큰 영향을 미칠 수 있을지를 비교 분석하였다.
그림 13. 각 단계에서 피해자 경험이 개선될 수 있는 방안을 나타낸 이상적 여정 지도

그림 14. 교육이 피해자 대응 구조에 미치는 시스템적 영향 분석

예방이 어려운 이유와 문화적 전환의 필요성
피해자 지원이나 기소율 향상과 같은 영역에서는 비교적 명확한 개선책이 있었으나, 사건 자체를 사전에 예방하는 전략을 찾는 일은 훨씬 더 어려웠다.
연구 결과, 투약 범죄를 다룰 수 있는 관련 법령은 이미 존재하며, 법적 공백은 없다는 점이 확인되었다. 그러나, 새로운 법 조항이 생긴다면 대중의 인식 제고와 문화적 전환을 촉진할 수 있다는 점에서 유의미할 수 있었다. 법 조항 신설은 피해자들이 신고하기 쉬운 분위기를 조성하고, 실태 파악에도 도움이 된다.
정책 파트너의 시각에서 본 디자인 접근의 가치
디자인 접근은 정책 실무자들에게 매우 유용하다는 평가를 받았다. 정책결정자 입장에서는 복잡한 문제에 대한 전체적이고 균형 잡힌 관점을 제공하는 점이 큰 장점으로 작용했다.
“이 정책 분야에 새로 투입되어 정부의 스파이킹 대응 의제를 이끌게 되었을 때, 이처럼 종합적이고 균형 잡힌, 객관적인 연구 결과를 확보하고 있다는 사실은 정말 귀중했다.” — 정책 파트너 발언
“이 보고서는 팀의 심도 있는 연구가 반영된 결과물이다. 명확하고 설득력 있는 정책 권고를 통해, 정권이 바뀌고 2년이 지난 지금까지도 여전히 이 작업이 정책 설계의 핵심 기반이 되고 있다.” — 정책 파트너 발언
정책 반영 및 제도 변화
최종 권고안은 내무부 정책팀에 전달되었으며, 이후 총리실, 하원 내무위원회(Home Affairs Select Committee), 국회 전반에 공유되었다. 그 결과, 2023년 12월에 다음과 같은 범정부 차원의 대응책이 공식 발표되었다.
- 야간경제 종사자 대상 투약 범죄 대응 교육 개발 및 보급: 예방 및 초기 증거 확보를 중심으로 구성되었으며, 현재 Red Snapper Learning에서 제공하는 교육이 시행 중이다.
- 경찰청 주도의 집중 단속 운영 자금 지원: 2024년 3월, 9월(신입생 주간)에 걸쳐 시행되었으며, 일부 경찰청에 직접 예산이 배정되었지만 전국 모든 경찰서에 동시 활동이 요청되었다.
- 경찰청의 온라인 투약 범죄 신고·정보 안내 플랫폼 운영: 영국 경찰청 웹사이트(police.uk)에서 누구나, 익명으로도 신고 가능하도록 개선되었다.
- 민간 보안요원(SIA 자격 소지자) 대상 필수 교육 도입 계획: 영국 전역 35만 4천 명 이상의 보안요원이 대상이며, 2025년 4월부터 자격 갱신 시 교육을 이수하도록 제도화 예정이다.
- ‘투약 예방’ 항목이 포함된 새로운 주류면허장 운영 지침 발표: 「Licensing Act 2003 (section 182)」에 따라, 사업장은 투약 예방 책임을 명확히 인지해야 한다.
- 요 실시간 감지 가능한 투약 테스트 키트 연구 자금 지원: 현장에서 즉각적 검출이 가능한 장비 개발을 목표로 하고 있다.
- 정부 포털(GOV.UK)에 투약 관련 종합 정보 페이지 개설: 다양한 정보와 피해자 지원 경로를 한데 모아 제공하고 있다.
2024년 총선 이후, 영국 정부는 투약 범죄를 위한 새로운 범죄 항목 신설을 공약으로 발표하였다. 해당 법안은 2025년 2월 「범죄 및 경찰법(Crime and Policing Bill)」에 포함되어 국회(parliament.uk)에 상정되었다.
해안 지역 커뮤니티 재생
디자인카운슬 및 노섬벌랜드 카운슬
노섬벌랜드 카운슬은 지역 산업시설 재개발을 통해 새로운 커뮤니티 자산을 창출하고자 디자인 코칭을 도입하였다.
노섬벌랜드의 암블(Amble) 지역에 위치한 냉동식품 공장이 폐쇄되면서 지역사회에 큰 충격을 주었다. 이 지역 최대 고용주였던 Northumberland Foods가 2010년에 문을 닫으면서 250개의 일자리가 사라졌고, 지역의 주요 산업부지에는 공백만이 남았다. 이 부지의 소유자인 노섬벌랜드 카운슬은 해당 공간이 지역사회에 여전히 가치를 제공할 수 있는 방식으로 재활용되기를 원했다. 그러나 이를 어떤 방식으로 구현할 수 있을지는 명확하지 않았다.
카운슬은 암블 개발 신탁(Amble Development Trust)에 협조를 요청하여, 지역 내 주요 이해관계자들을 모으고 부지 활용 방안을 공동으로 고민할 수 있는 협업체계를 구축하였다. 암블은 코킷(Coquet) 강 하구에 위치한 항구 도시이며, 노섬벌랜드 연안의 아름다운 자연보호구역(AONB)의 남쪽 관문이기도 하다. 초기 과제는, 이 부지에 어떤 종류의 사업이 들어설 수 있을지를 이해하고, 그에 맞는 서비스 모델을 설계·개발하는 일이었다. 모든 관계자가 동등하게 참여하고, 지역 커뮤니티에 실질적인 혜택이 돌아가는 모델을 만들기 위해, 카운슬은 디자인카운슬의 지원을 요청하였다.
디자인카운슬은 닉 데빗(Nick Devitt) 디자인 어소시에이트를 파견하였고, 그는 핵심 이해관계자들을 한자리에 모으는 일부터 시작하였다. “이 프로젝트 초기에는 암블 재생에 대한 비전이 20쪽짜리 문서로 작성되어 있었지만, 그것을 실현하기 위한 구체적 방법론은 없었습니다”라고 닉은 회고한다. “가장 먼저 할 일은 모든 핵심 관계자들을 같은 테이블에 앉히고 대화하게 만드는 것이었습니다.”
“열린 논의가 가능하도록 만드는 것이 핵심이었고, 이 부분에서 독립적인 디자인 어소시에이트의 역할은 매우 중요했습니다.”
— 줄리아 애스턴, 암블 개발 신탁
닉은 이후 일련의 워크숍을 진행하여, 지역 사업체, 관광청, 경찰 등 다양한 기관의 대표들을 모아 디자인 중심 접근 방식으로 아이디어를 도출하고 수렴하였다. 이들의 목표는 “암블의 미래 비전을 설계하는 것”이었다고 암블 개발 신탁의 디렉터 줄리아 애스턴은 말한다. “어떤 이들은 이미 확고한 아이디어를 가지고 있었고, 어떤 이들은 그렇지 않았습니다. 서로 다른 입장을 조율하기 위해선 열린 토론이 필요했고, 독립적인 퍼실리테이터가 있다는 점이 큰 도움이 되었습니다.”
초기 논의는 지역이 직면한 과제들과 해당 부지를 어떻게 활용할 수 있을지에 집중되었다. 한 아이디어는 부지를 ‘메이드 인 노섬벌랜드’ 식품 허브로 전환하는 것이었다. 하지만 논의가 진행될수록, 단순히 이 부지 하나에 국한되지 않고, 암블 전체의 지역경제를 어떻게 회복시킬 수 있을지를 고민해야 한다는 인식이 커졌다. 음식, 특히 해산물은 지속적으로 언급되는 주제였다. 암블은 활발한 어항임에도 불구하고, 이 지역에서 잡히는 해산물이 지역에서 거의 소비되지 않고 있었다. 관광은 이 지역 경제에서 매우 중요한 분야였고, 신선한 지역 해산물은 큰 매력을 갖춘 요소였다.
“이 프로젝트는 반드시 공장 부지에만 집중할 필요는 없었습니다. 오히려 도시 전체에 지속가능한 방식으로 기여할 수 있는 방향을 모색하게 되었습니다.” — 줄리아 애스턴
워크숍 참가자들은 도시 재개발의 목표뿐 아니라, 이를 가로막는 현실적인 장벽들도 함께 식별하였다. 이 과정에서 총 13개의 프로젝트 아이디어가 도출되었는데, 예를 들어 도시 내 이정표 개선, 해산물 축제 및 지역 브랜드 전략 수립, 홍합 양식 시범사업, 공장 부지를 ‘도심 캠핑장’으로 전환하는 구상 등이 포함되었다. 최종적으로는 암블의 항구 중심지 재생을 기반으로 한 ‘음식 중심 관광지’ 전환 전략이 가장 지지를 받았다. 이에 따라 관광 전문 컨설팅사인 팀 투어리즘(Team Tourism)이 선정되어 세부 실행 계획을 수립하게 되었다.
“이 프로젝트의 핵심 아이디어 중 하나는, 공장 부지에만 국한되지 않고 암블 도시 전반에서 변화의 기회를 찾는 것이었습니다.”라고 애스턴은 말한다. 그 중심에는 소규모 지역 생산자들이 입점할 수 있는 소매용 유닛(팟)과 지역 해산물 센터 설립 아이디어가 있었다. 닉은 이 구상의 사용자 혜택, 사업모델, 입지 조건 등을 함께 검토하며 자문을 제공하였다.
2012년, 지역 이해관계자들은 공동으로 ‘암블 2020’이라는 보고서를 발간하였다. 이 보고서에는 암블의 경제 활성화를 위한 다양한 계획이 담겼으며, 그 핵심은 항구, 워터프론트, 부두를 중심으로 도시를 재생하고, 새로운 일자리를 창출하며, 지역 경제 전반을 회복시키는 것이었다. 제안된 내용에는 수산양식 부문 육성, 15개 소상공인을 위한 비즈니스 팟, 해산물 센터, 수변 산책로, 지역 어획물 유통을 위한 중개인(Seafood Broker) 직무 신설 등이 포함되었다.
성과
암블 재생 프로젝트 초기 단계에서 디자인카운슬이 제공한 지원은 사업의 성공에 중요한 역할을 하였다. 공동설계를 통해 도출된 아이디어 상당수는 이후 실제로 실행에 옮겨졌다. 2014년 3월, 암블은 영국 정부의 연안 커뮤니티 기금(Coastal Community Fund)으로부터 180만 파운드의 예산을 확보하였다. 이듬해 3월에는 12개의 소매 유닛이 개장하였고, 같은 해 7월에는 최종 3개의 유닛과 해산물 센터가 문을 열었다.
“논의가 처음보다 훨씬 넓은 범위로 확장되었고, 결과적으로 더 지속가능한 방향으로 프로젝트가 진행되었습니다. 이는 우리 디자인 어소시에이트가 유연하고 열린 접근방식을 취한 덕분입니다.” — 줄리아 애스턴
2015년, 암블은 ‘올해의 고스트리트(해안 지역 부문)’ 상을 수상하였고, 2019년에는 선데이타임즈에서 ‘살기 좋은 지역’ 중 하나로 선정되었다. 2020년까지 암블에는 800만 파운드 이상의 민간·공공 투자금이 유입되었고, 향후 1,000만 파운드의 추가 프로젝트도 추진 중이다.
더 알아보기
- Northumberland County Council: Regenerating a community asset
- What’s design got to do with the price of fish? Everything (YouTube 영상)
- 디자인카운슬 2020–24 전략 보고서 (15쪽 참조)
- Northumberland Seafood, 암블 커뮤니티 부화장 사례 – Power to Change
일선 종사자 관점에서 교육 서비스를 재구상하기
교육부 Department for Education
2017년, 교육부(DfE)는 교사와 같은 일선 종사자의 관점에서 교육 서비스가 어떤 모습일 수 있을지를 체계적 사고(systems thinking)를 바탕으로 새롭게 검토하고 재구상하는 작업을 시작했다. 이 작업은 정책 전문가와 연구원, 분석가, 디자이너, 전달 전문가와 같은 기술 전문가들로 구성된 다학제 팀이 주도했다.
정책설계팀은 정책 입안자들이 정부의 우선순위 전달에 중점을 두고 교육 서비스를 제공하기 위해 최선을 다하고 있으며, 일반적으로 그들의 서비스를 가능한 한 효율적으로 만드는 데 능숙하다는 점을 발견했다. 그러나 정책 입안자들은 정책들이 낮은 수용률을 보일 때 당혹감과 놀라움, 실망을 느꼈다.
문제 이해하기
정책설계팀은 교사들과 협력하여 그들의 관점에서 시스템을 이해하고자 했다. 이 과정에서 드러난 것은, 중앙정부, 지방정부, 공공기관, 자선단체, 민간 조직 등에서 제공되는 공공 자금 기반의 서비스, 정보, 의무들이 얽히고설켜 교사의 주의를 서로 끌기 위해 경쟁하고 있는 복잡하게 엉킨 구조였다 (그림 15). 이 과제 위에 덮여 있는 또 다른 도전은 학교에 지속적으로 몰아치는 ‘변화의 물결’이었다. 한 전직 교사는 이를 “마치 해변에 있는데, 큰 파도에 휘청이고, 숨을 돌릴 틈도 없이 또 다른 큰 파도가 들이치는 느낌”이라고 묘사했다. 교사들은 그들의 역량이 제한된 상황에서 누구의 말을 듣고 반응할지를 끊임없이 우선 순위로 판단해야 하는 폭풍의 중심에 서 있다.
그림 15. 학교 시스템 내부와 외부의 다양한 조직, 활동, 과업을 보여주는 시스템 맵

DfE는 교직 내 교사 채용 및 유지를 지원하는 서비스의 재설계를 우선순위로 두기로 결정했다.
이 영역은 교사들에게 중요한 우선순위였으며, 교사 공급에 대한 대중의 불안은 언론에서 정기적으로 보도되곤 했다.
교사 지망생에게 있어 진입 경로가 다양하고 여러 가지 훈련 프로그램이 존재하는 교사 채용 시스템은 탐색하기 매우 어려운 구조였다. 많은 이들이 지원 과정을 부담스럽고 꺼려지게 느꼈다.
2017년 이전에는 매달 25만 명이 넘는 사람들이 교직 관련 진로 정보를 제공하는 웹사이트를 방문했지만, 관심을 등록한 이후 실제 과정에 지원하기까지의 단계에서 약 50%가 중도에 이탈했다.
“나는 교사 훈련에 들어가기 위해 수많은 절차를 통과해야 했다.” — School Direct 훈련생
정부는 매년 7억 파운드를 지출하여 매년 3만 5천 명의 교사를 훈련시키는 것을 목표로 삼았지만, 5년 연속 그 목표를 달성하지 못했다.
정책 설계팀은 또한 자격을 갖춘 교사들을 교육 시스템 내에서 이동시키는 일이 채용 대행사에게 있어 거대한 사업이 되었다는 점도 발견했다.
교사들이 일자리 사이를 옮길 수 있는 신뢰할 수 있고 공인된 시장이 없는 상황에서, 학교들은 복잡한 시장을 헤쳐 나가기 위해 채용 대행사에 의존하고 있었으며, 교사 채용 공고를 내기 위해 매년 약 7천 5백만 파운드를 지출하고 있었다.
서비스의 다양한 구성 요소들이 어떻게 서로 연관되는지를 도식화하기
정책 설계팀은 교사들이 직접 서비스를 설계한다면 그 모습이 어떨지를 상상하는 활동을 수행하였다.
그들은 모든 관련 공공 자금 기반 서비스들을 도식화하고, 그것들이 교사와 정부에 얼마나 가치 있는지를 평가하였다.
그런 다음, 교사가 자신의 경력을 발전시켜 나가는 흐름에 맞춰 이 서비스들을 재조직하였다.
각 대표 서비스는 여러 개의 서비스 부분으로 나뉘었으며, 시스템 내 기존 활동, 정책, 서비스들은 도식화된 후, 서비스의 최종 사용자(즉 교사)가 인지할 수 있도록 간결한 순서로 재설계되었다.
각 정책 또는 서비스 구성요소(그림 16에 제시됨)는 이후 투자 우선순위가 매겨졌다.
그림 16. 각 서비스가 구성 요소 단위로 분해된 구조를 보여주는 도식

이 작업의 산출물 중 하나는, 교사가 되고자 하는 사람들을 위한 전체 여정을 근본적으로 개선하기 위한 프로그램이었다.
팀은 세 개의 기관에 걸쳐 단절되어 있던 복잡한 여정을 대체하고, 예비 교사들을 고무하고 유인하며 지원하도록 설계된 통합 서비스를 새로이 구축하였다.
기존에는 교직 진입 여정이 여러 기관에 걸쳐 단절되어 있었고, 후보자와 교육기관이 사용하는 서로 다른 서비스 간에 정보가 원활하게 흐르지 않았다.
예를 들어, 후보자는 DfE의 마케팅 웹사이트에서 교직에 대한 관심을 등록한 뒤, 대학입학지원처(UCAS)를 통해 지원해야 했고, 각 단계에서 후보자와 제공자가 입력한 정보는 서로 연동되지 않았다.
마찬가지로, 후보자 등록 과정에서 제출한 정보가 여정 중 다른 지점에서 반복적으로 입력되어야 했고, 이는 추가적인 행정 부담을 초래하였다.
후보자들은 또한 여정을 지원해줄 가장 적절한 정보로 안내받지 못하고 있었다.
이제 새로운 서비스는 이러한 문제들을 변화시켰다.
지금은 이해관계자 간의 정보 흐름이 훨씬 원활해졌으며, 시스템의 특정 지점에서 제공된 정보는 자동으로 다른 지점의 정보를 채우는 데 활용된다.
후보자는 또한 시스템 상에서 자신의 경험과 진행 상황에 따라, 각 단계별로 맞춤형 안내를 받는다.
파일럿 기간 동안, 팀은 여정 중 이탈하는 사람들의 수가 줄어드는 것을 확인하였고, 이를 통해 매년 최대 600명의 추가 훈련생이 성공적으로 교직에 진입할 가능성이 있다는 결과를 얻었다.
새로운 서비스는 풍부한 데이터를 제공하기도 한다.
이제 팀은 어떤 후보자가 어떤 제공기관에 의해 교사 훈련 과정에 수락되고 있는지를 확인할 수 있는 정보를 갖게 되었다.
이를 통해 서비스 분석, 문제 식별, 개선 실행을 지속적으로 수행할 수 있다.
그들은 또한 예산과 시간을 어디에 투자할지를 더 현명하게 판단할 수 있게 되었다.
이전에는 마케팅 팀이 누가 이미 교사 훈련 과정에 지원했는지를 알 수 없었는데, 그 정보가 제3자인 UCAS에 있었기 때문이다.
이로 인해, 이미 지원한 후보자에게도 마케팅 자료를 보내는 일이 발생했고, 이는 후보자에게는 불편함을 주고 부처 입장에서는 예산 낭비였다.
이제 실시간 데이터는 보다 정확하고 효과적인 커뮤니케이션을 가능하게 해준다.
“UCAS보다 훨씬 더 사용자 친화적입니다. 인터페이스는 명확하고 직관적이며, 이메일 알림은 적절한 수준의 정보를 제공하고, 지원서 자체도 훨씬 더 명확하고 실용적입니다.” — 제공기관 피드백
혁신 확산을 위한 새로운 모델
2021년은 교사 서비스를 위한 하나의 이정표가 되는 해였다.
DfE가 서비스의 마지막 외부 구성 요소를 내부로 이관했기 때문이다.
돌이켜 보면, 이 혁신적 접근이 효과를 발휘하고 있다는 확신이 든 순간은, DfE 내 여러 팀이 교사 서비스 라인에 맞추어 스스로 조직 구조를 재편하기 시작했을 때였다.
그들은 ‘정책’과 ‘전달’이 별개의 영역이라는 생각을 버리고, 하나의 문제와 서비스(개념부터 실행, 지속적 개선까지)에 대해 단일한 책임을 지는 다학제 팀을 만들었다.
이로 인해 정책과 전달은, 팀이 서비스 사용자와 시스템 작동 방식에 대해 더 많이 배워갈수록, 반복적으로 실험하고 진화할 수 있게 되었다.
DfE는 과거 교사 인력 분야에서 수년간 혁신에 실패한 전력이 있다.
‘천 개의 꽃을 피우자’는 접근 방식은 많은 실패한 공공 서비스를 양산했고, 이미 압박이 심한 환경에서 이는 교사들에게 압도당하고 존중받지 못한다는 감정을 심어주었다.
DfE는 시스템 사고에 기반하여 정책과 전달을 하나의 팀으로 통합함으로써, 서비스 사용자의 관점에서 문제를 바라볼 수 있었고, 향후 정책 설계 혁신을 위한 프레임워크로서 시스템 맵을 개발할 수 있었다.
각 혁신이 시스템 내 다른 구성 요소들과 어떻게 연결되는지를 고려하면, 혁신은 그 자체의 합 이상이 될 수 있다.
이 사례 연구는 Public Policy Design 블로그에도 게시되어 있다【26】
【26】출처: Public Policy Design blog (2021). Innovating public services at scale.
무급 돌봄 제공자가 일을 계속할 수 있도록 지원하기
고용연금부 Department for Work and Pensions
배경
2017년, 고용연금부(DWP)의 인간 중심 디자인 과학 팀(당시에는 DWP 행동 과학 팀으로 불림)과 돌봄 제공자 고용 정책 팀은 무급 돌봄 제공자가 왜 일을 그만두는지를 이해하고, 이를 방지하기 위해 정부가 더 할 수 있는 일이 있는지를 파악하고자 했다.
이 문제는 중앙정부의 여러 부처에 걸친 과제라는 점을 인식하고, 우리는 보건부(당시 명칭 기준), 기업부, 양성평등국, 재무부의 동료들을 워크숍에 초대하여 무급 돌봄 제공자와 관련된 각 부처의 정책 목표를 도식화하고, 그 사이의 긴장 관계나 상충 요소를 탐색했다.
그 후, 우리는 돌봄 필요가 처음 발생하는 시점부터 이후까지의 시민 경험과 지원 요구를 고려하기 위해, 구체적이고 증거 기반의 페르소나(persona)를 활용했다. 함께 모여, 당시의 정책, 서비스, 권리 체계라는 맥락 하에 각 페르소나가 ‘이상적으로’ 따라야 할 여정을 도식화했다(즉, 당시 기준으로 가장 바람직한 여정).
그 다음에는, 각 페르소나가 실제로는 어떤 여정을 따를 가능성이 높은지를 검토했으며, 여기에는 시간 부족, 에너지 부족, 복잡하고 파편화된 서비스·지원 시스템에 대한 이해 부족 등 다양한 장벽을 고려했다.
이 활동을 통해 밝혀진 사실은, 돌봄 필요가 처음 발생한 직후의 며칠 혹은 몇 주 동안, 가족들이 매우 중요한 결정을 내리게 되는 시점임에도 불구하고, 이 시기에 중대한 지원이 결여된 상태에서 압박 속에 결정을 내리는 경우가 많다는 점이었다.
이에 따라 우리는 다음과 같은 가설을 세웠다:
돌봄 여정 초기에 정보가 부족한 상태에서 내린 의사결정은, 이후 사람들이 결국 일을 그만두고 돌봄에 전념하게 되는 원인이 될 수 있다.
문제 정의: 우리의 가설 탐색하기
부처 간 공동 자금으로 운영되는 ‘발견 프로젝트(discovery project)’가 설립되어, 우리의 가설을 검증하고 탐색하는 데 활용되었다.
우리는 정부, 자선단체, 학계, 민간 부문 전반에 걸친 전문가 및 기관 약 45개와 무급 돌봄 제공자 본인을 포함하는 커뮤니티를 구축했으며, 다양한 돌봄 단계에 있는 직장인들과 함께 공동 연구를 설계하였다.
이 복잡하고 감정적으로 민감한 과제에 대해 다양한 관점을 확보하는 것이 중요했을 뿐 아니라, 돌봄 선택에 영향을 주는 수많은 정보 접점들이 존재한다는 점, 그리고 그 중 다수가 정부 소관이 아니라는 점도 인식하고 있었다.
이 협업 전반에 걸쳐, 우리는 돌봄 경험과 그들이 통과하는 시스템에 대한 이해를 개발하고 이를 주기적으로 공유, 검증, 반복하였다.
정보는 구두로도, 문서로도 공유되었지만, 특히 핵심적이었던 것은 다이어그램과 시각 자료를 통한 공유였다.
이러한 시각 자료들(그림 17~21)은 복잡한 개념을 명확히 전달하고, 사람과 조직마다 상이한 언어 사용을 조율하며, 우리의 논의와 사고를 하나의 방향으로 집중시키는 데 도움을 주었다.
돌봄 제공자 대상 연구
Ipsos MORI가 수행한 질적 연구에서는, 돌봄 제공자들이 “무급 돌봄을 맡는 것 외에는 선택지가 없었다”고 느끼는 ‘기본(default) 여정’이 드러났다.
사람들은 돌봄 필요가 어떻게 변화할 수 있을지, 그리고 그것이 자신의 건강, 관계, 재정, 고용에 장기적으로 어떤 영향을 줄 수 있을지를 충분히 이해하지 못한 채, 초기 단계에서 급하게 결정을 내려야 하는 압박을 경험했다.
초기에는, 자신을 ‘돌봄 제공자’로 인식하지도 않았고, 정보나 지원을 구하지도 않았다.
돌봄 제공자가 정보나 지원을 실제로 접하는 시점은 종종 이미 위기 상황이 닥친 이후였고, 그 시점에는 이미 일을 계속할 기회를 놓쳤을 때가 많았다.
그림 17. ‘기본(default)’ 돌봄 여정

개인적 결정과 사회적 영향 간의 연결 고리
우리는 인과 순서와 영향 맵(그림 18)을 제작하여, ‘기본 여정’이 우리 커뮤니티 내 조직들이 중요하게 여기는 주요 사회적 수준의 영향들과 어떻게 연결되는지를 보여주었다.
이 지도는 공동의 검토와 문제 제기를 가능하게 해주었다.
그림 18. 기본 돌봄 여정의 영향 순서도(impact sequence map)

대상 사용자를 위한 ‘정보에 입각한 의사결정’ 정의하기
우리는 이전에는 주목받지 못하고 명명되지 않았던 집단인 ‘잠재적 돌봄 제공자’(즉, 일과 돌봄 사이의 결정을 앞둔 직장인)를 위해, 정보 요구의 세부 목록을 공동으로 개발하였다.
‘잠재적 돌봄 제공자’와 ‘돌봄 제공자’의 구분은 시스템 내 다양한 조직들 사이의 사고 격차를 분명하게 보여주었다.
이로 인해 이해관계자들은 문제를 다르게 보기 시작했고, 다른 방식으로 이야기하기 시작했다.
대부분의 정보와 정책은 이미 ‘돌봄 제공자’로 자리 잡은 사람들을 위해 설계되어 있었지만, 이는 이후 직장을 유지할 수 있는 기회를 닫아버릴 수도 있는 초기의 중대한 결정을 내려야 하는 사람들의 특수한 요구를 반드시 충족하지는 못했다.
우리의 ‘정보에 입각한 의사결정 모델’(Figure 19)은 다양한 정보 요구 집단들을 도식화하였다.
이 모델은 앞서 제시된 ‘기본 여정’과 뚜렷한 대조를 이룬다.
그림 19. 일과 돌봄에 대한 선택을 위한 정보에 입각한 의사결정 모델

모델의 각 단계마다, 잠재적 돌봄 제공자에게는 관련된 정보 요구가 있다.
예를 들어,
“나는 잠재적 돌봄 제공자로서 정보에 입각한 결정을 내리기 위해 다음과 같은 정보가 필요하다…”
- 다른 사람의 필요뿐 아니라 나 자신의 필요도 고려할 수 있는 정보, 그리고 그렇게 할 때 느낄 수 있는 죄책감을 유발하지 않는 정보
- 국가 및 지역 차원에서 지원 및 서비스 체계가 자주 변화한다는 점을 감안할 때, 현재 나의 선택지를 반영한 정확하고 최신의 정보
- 나의 가족 구성원이 현재 겪고 있는 돌봄 필요에 대한 정확하고 최신의 정보, 그리고 그 요구를 충족하기 위해 수행해야 할 돌봄 활동에 대한 정보
- 타인과 협의하고, 나 자신 및 돌봄이 필요한 사람을 옹호하는 방법에 대한 실질적인 조언과 정보
정보 환경의 도식화
우리는 또한 무급 돌봄 제공자에게 관련된 정보 및 조언 체계를 시민의 관점에서 도식화하였다.
시스템 전반을 바라보는 관점은, 잠재적 돌봄 제공자에게 얼마나 큰 이해 부담(sense-making burden)이 있는지를 드러내 주었다.
정보에 입각한 의사결정을 위해서는, 자신의 요구에 맞춰 설계되지 않았고, 존재조차 모를 수 있으며, 많은 사람들이 스스로를 ‘돌봄 제공자’로 인식하지 않는 한 실질적으로는 보이지 않는, 광범위하고 복잡한 정보 범주를 직접 찾아내고 탐색해야 했다.
시스템 맵(Figure 20)의 중심에는 ‘일하는 잠재적 돌봄 제공자’가 놓여 있다.
정보 출처의 유형은 색상으로 구분되어 있으며, 굵은 선은 직장인이 여정 초기 단계에서 가장 접촉할 가능성이 높은 출처를 나타낸다.
점선은, 추가적인 도움이나 운이 없이는 잠재적 돌봄 제공자가 결코 발견하지 못할 수도 있는 정보 출처들 사이의 연결을 나타낸다.
그림 20. 직장인의 돌봄 정보 환경

장벽 상세화
정보 요구를 충족하는 데 방해가 되는 보다 포괄적인 장벽들은, 행동 모델인 개인-사회-물질(Individual Social Material, ISM) 모델을 변형하여 상세히 도식화하였다.
아래 도식(Figure 21)은 다섯 가지 범주의 장벽을 보여준다: 개인적, 대인적, 사회적, 문화적, 정보적 장벽이다.
이 도식은 디지털이나 커뮤니케이션 개입이 영향을 미칠 수 있는 장벽은 정보 수준의 장벽에 국한되며, 의사결정에 영향을 미치는 다른 장벽들도 반드시 고려해야 함을 명확히 하는 데 도움이 되었다.
그림 21. 유급 노동과 돌봄에 대한 정보 기반 의사결정의 장벽들

시스템적 문제에 대한 진전
우리는 커뮤니티 구성원들과 돌봄 제공자들과 함께 워크숍을 진행하여, 정보 환경 내 장벽을 창의적으로 제거할 수 있는 방법에 대해 사고하였으며, 이를 통해 더 나은 정보 제공과 정보 기반 의사결정을 가능하게 하였다.
문제의 복잡성을 감안할 때, 우리는 완전한 해결책을 찾기보다는 점진적인 진전을 만들어낼 수 있는 방법을 모색하였다.
커뮤니티를 모은 것 자체가 새로운 파트너십의 촉매 역할을 하였고, 지역 차원의 개선을 위한 협력을 촉진하였다.
코로나19 팬데믹으로 인한 중단 기간 동안, 우리는 우리의 인사이트를 활용해 NHS가 병원에서 퇴원하는 환자와 그 가족, 보호자를 위한 안내 리플렛을 설계하는 데 도움을 주었다【27】.
이후 다음 단계의 작업도 마찬가지로 개방적이고 협력적인 방식으로 이어졌다.
2022년 초, 영국 정부의 정책랩(Policy Lab)과 런던예술대학교(UAL)와 협력하여, 우리는 전문가와 돌봄 제공자 커뮤니티의 일부를 다시 소집하고, 잠재적 해결책을 식별하고 시제품을 만들기 위한 공동 설계(co-design) 워크숍을 진행하였다.
이를 통해 다음과 같은 사항들을 탐색하고 개발하였다:
- 정보 제품이 잠재적 돌봄 제공자에게 실질적으로 도달하고, 가장 이른 시점에 선택지를 전달할 수 있는 방법
- 잠재적 돌봄 제공자가 자신의 상황, 선택지, 돌봄 결정에 포함된 고려 사항을 잘 이해하도록 지원하는 방법
- 잠재적 돌봄 제공자, 고용주, 의료 전문가, 가족, 돌봄을 필요로 하는 사람 간의 민감하고 협력적인 논의를 돕기 위한 대화 지원 방식
- 잠재적 돌봄 제공자가 다양한 온라인 정보 출처를 탐색할 수 있도록 지원하는 방법
- 다양한 정보 접점이 초기 단계에서 선제적으로 잠재적 돌봄 제공자에게 정보를 제공할 수 있는 방법
- 잠재적 돌봄 제공자와의 커뮤니케이션에서 효과적인 언어와 그렇지 않은 표현은 무엇인지
- 돌봄 제공자가 자신의 필요를 의사결정 과정에서 충분히 고려할 수 있도록 지원하는 방법
- 조직들이 ‘실천 커뮤니티(community of practice)’를 통해 시스템 전반의 개선을 위해 협력할 수 있는 방식
2022년 12월, 고용연금부(DWP)는 정책 전문가, 디지털 실무자, 분석가, 행동 및 디자인 과학자로 구성된 다학제 팀에 자금을 지원하여, 이러한 아이디어들을 보다 선명하게 정제하고, 잠재적 돌봄 제공자들과 함께 탐색할 수 있도록 했다.
그 결과, 기존 GOV.UK 웹페이지가 더 잘 연결되도록 표지(signposting)를 개선했고, 건강 또는 돌봄을 지원하며 일하는 사람들을 위한 새로운 웹페이지를 정부의 Job Help 캠페인 사이트에 개설하게 되었다【28】
그러나 유급 노동과 돌봄에 대한 정보 기반 의사결정을 가능하게 하는 일은, 고립된 정보 제품만으로는 달성될 수 없으며, 정보 환경 내 여러 조직 간의 지속적이고 광범위한 협력 없이는 불가능하다.
시스템 전반에 걸친 지속적이고 반복적인 공동 설계(co-design)는 이 문제를 해결해나가기 위한 핵심적 요소가 될 것이다.
【27】더 많은 정보는 여기에서 확인 가능하다: 보건사회복지부(Department of Health and Social Care, 2020).
『병원을 퇴원하는 친구나 가족을 돌볼 때: 안내 리플렛』
【28】더 많은 정보는 여기에서 확인 가능하다: 영국 정부(UK Government).
『일하면서 누군가의 건강이나 돌봄을 지원하는 사람들을 위한 정보』
구금에서 지역사회로의 재정착을 개선하기 위한 시스템적 접근
법무부 (Ministry of Justice))
배경
2021년, 발생한 범죄의 거의 80%는 이전에 범죄를 저질렀던 사람에 의해 저질러졌다.
법무부(Ministry of Justice, MoJ)는 재범으로 인해 사회가 매년 약 227억 파운드의 비용을 부담하고 있다고 추산한다.
이를 염두에 두고, 2022년 말 법무부는 구금에서 지역사회로의 재정착을 어떻게 개선할 것인지에 대한 비전을 수립하고자 했다.
그 목적은 효과적인 재정착을 통해 재범을 줄이고, 동시에 대중의 안전을 보호하는 것이었다.
우리는 포괄적인 접근이 필요했고, 재범을 유발하는 복잡한 근본 원인을 반영해야 했으며, 동시에 우리가 개발하는 내용이 이해 가능하고 실행 가능한 것이어야 했다.
이 프로젝트는 현재의 교정 재정착 시스템의 상태를 분석하고, 개선을 위한 최선의 접근 방식을 도출하기 위해 세 명의 서비스디자이너와 세 명의 정책담당자를 한데 모았다.
우리의 목표는 야심차면서도 성과 지향적이고, 동시에 정치적·조직적 제약(예: 예산, 팀의 역량, 조직 구성) 내에서 실현 가능한 효과적인 시스템이 어떤 모습이어야 하는지를 정의하는 것이었다.
그 비전은 수감 중이거나 보호관찰 중인 사람들, 교도소 및 보호관찰 시스템 전반의 일선 직원과 관리자, 그리고 수감자 및 보호관찰자를 지원하는 자선단체 및 기타 조직들의 관점을 고려해야 했다.
또한 정부의 기존 정책과 운영 현실에 기반해야 했다.
이 정보는 형사사법 시스템의 현재 상태(as-is)를 정확하게 묘사하고, 바람직(desirable)하고, 실현 가능(feasible)하며, 지속 가능(viable)한 재정착을 위한 미래상(to-be)을 제시하는 데 기여할 것이다.
전체 시스템에 대한 우리의 이해 구축하기
우리의 다학제 팀 구성원들은 법무부(Ministry of Justice), 국왕 교정·보호 관할국(His Majesty’s Prison and Probation Service, HMPPS), 자원봉사 및 지역사회 서비스 기관, 그리고 형사사법 시스템에 대한 실제 경험을 가진 사람들을 포함하여, 형사사법 시스템 전반에 걸쳐 500명이 넘는 사람들과 소통함으로써 시스템에 대한 지식을 쌓아갔다.
이 팀의 세 명의 디자이너는 2년간 진행된 혁신적 프로젝트인 ‘출소자 프로젝트(Prison Leavers Project)’【29】에 참여한 경험을 바탕으로 활동했다.
이 기간 동안 이들은 형사사법 시스템 안팎의 동료들과 협력하며, 네 가지 탐색, 세 개의 파일럿 프로젝트, 열 개의 워크스트림을 통해 재범의 원인을 살펴보았다.
이 작업에는 형사사법 시스템을 경험하거나 그 안에서 일하는 400명이 넘는 사람들과의 인터뷰, 워크숍, 기타 조사 활동이 포함되어 있었다.
정책 담당자들은 정책 스프린트를 수행하면서 교정 여정을 네 개의 단계 — 입소, 수감 중, 출소 준비, 출소 후 — 로 나누어 살펴보았고, 해당 과정에 관여하는 100명이 넘는 사람들과 라운드테이블 및 직접 인터뷰를 진행하였다.
이 모든 활동은 우리에게, 수감 초기에 해당하는 입소 과정부터 지역사회 내 재정착 이후의 시점까지, 재정착 여정 전반에 걸친 주요 도전 과제에 대한 명확한 이해를 제공하였다.
그 지식을 명확하고 포괄적인 비전으로 통합하기
연구 결과는 시스템 사고(system-thinking) 접근법을 활용하여 분석되었으며, 이는 ‘빙산(iceberg)’ 프레임워크에 기반하여 시스템이 어떻게 작동하고 행동하는지를 이해하고 설명하는 데 도움을 주었다.
빙산 프레임워크는, 시스템 안에서 모두가 볼 수 있는 ‘사건(events)’에서 출발하여, 이 사건들이 반복적으로 형성하는 ‘패턴(pattern)’을 포착하는 것으로 시작된다.
그 아래로 더 깊이 들어가면, 그러한 결과를 초래하는 시스템의 수많은 ‘구조적 요소(structural elements)’가 있으며, 또 그 아래에는 시스템에 대해 그리고 시스템 내부에서 존재하는 믿음과 태도(mental models)가 있다.
이러한 믿음과 태도는 시스템 내 개인들의 행동에 영향을 미친다.
싱크탱크 New Philanthropy Capital(NPC)은 빙산 프레임워크에 대해 매우 명확하고 유용한 요약을 제공하며, 형사사법 부문 분석을 시작할 때 이 프레임워크를 어떻게 사용했는지를 보여준다【30】.
그림 22. 빙산 시스템 사고 모델 (Iceberg systems thinking model)

우리 팀은 재정착 시스템 전반에 걸쳐 사건, 패턴, 구조적 요소, 그리고 사고의 틀(mental models)을 도식화하였고, 이를 세부적으로 확대(zoom-in)하여 세밀히 들여다보고, 다시 축소(zoom-out)하여 요소 간 상호작용을 설명하였다.
이러한 박스와 화살표, 그리고 요약 서사(narrative)의 조합을 통해, 시스템의 복잡성과 그 안의 모든 구성 요소 간 상호연결성을 보여주는 포괄적인 시스템 맵이 도출되었다.
팀원 모두는 이 작업에 착수할 당시 이미 재범을 유발하는 핵심 요인들에 대한 깊은 이해를 가지고 있었지만, 이처럼 데이터를 통합하는 접근은 새로운 방식이었다.
시스템 맵은 우리가 장기적인 변화 지렛대(levers)와 문제의 근본 원인을 해결할 가능성이 낮은 간접적 접근 방식을 구별해내는 데 도움을 주었다.
우리가 수집한 정보는 상호 연결된 대량의 데이터였기 때문에 이를 분석하는 것은 도전적인 일이었다.
우리는 이 문제에 ‘5 Whys 기법’【31】(때로는 6번, 7번, 8번까지 Why를 반복함)을 활용하여 접근하였다.
이 기법은 복잡한 문제에 대한 우리의 이해를 심화시키는 데 도움을 주었다.
또한 우리는 시각적 디자인 역량을 활용해, 식별된 모든 문제들이 어떻게 서로 연관되어 있는지를 도식화하고, 이를 정책 및 운영팀이 쉽게 이해하고 활용할 수 있는 명확하고 설득력 있는 서사로 번역하였다.
이러한 서사는 각 기회 영역(opportunity areas)에서 변화를 이끌어내는 데 사용될 수 있도록 하였다.
이처럼 논리적 분석, 시각적 도식화, 서사 개발을 결합함으로써, 우리는 매우 복잡한 시스템의 본질을 이해하고 설명할 수 있었으며, 동시에 시스템을 어떻게 개선해나갈지에 대한 논의를 이끌어낼 수 있을 만큼 간명하고 명확한 방식으로 전달할 수 있었다.
【29】Prison Leavers Project: 형사사법 시스템에서 출소자의 재정착 및 재범 방지를 위한 영국 정부의 혁신 프로젝트
【30】NPC(2021). 빙산 모델 요약: https://www.thinknpc.org/resource-hub/the-iceberg-model/
【31】5 Whys 기법: 문제의 근본 원인을 추적하기 위해 반복적으로 "왜?"를 질문하는 분석 도구
시스템 맵을 활용한 장기적 변화 추진
시스템을 도식화한 이후, 우리는 문제를 식별하고 해결책을 나열한 뒤 그것을 운영 파트너에게 넘기는 방식의 접근을 피하고자 했다. 대신, 우리는 더 깊이 탐색할 수 있는 ‘기회 영역(opportunity areas)’을 식별하고, 이를 운영 파트너와 공유하며, 우리의 사고방식에 이의를 제기하고, 피드백을 더하고, 각 기회 영역이 그들의 실행 우선순위와 어떻게 연관되는지를 논의할 수 있도록 초대하였다.
그 후, 우리는 다양한 영역에 걸쳐 시스템 개선을 위한 장기적 탐색의 필요성을 제기하였고, 학습과 지속적 개선을 위한 반복적이고 디자인 중심의 접근 방식이 지닌 이점을 강조하였다.
이 문제에 디자인 주도 접근법(design-led approach)을 적용한 결과, 우리는 효과적인 재정착 제공을 가로막는 장벽에 대해 더 깊이 이해할 수 있었고, 이는 향후 정책 수립 및 의사결정에 중요한 정보를 제공하게 되었다.
이러한 이해는 매일같이 형사사법 시스템을 직접 경험하고 있는 수백 명의 사람들(수감자와 직원 모두)의 집단 지성(intelligence)으로부터 도출되었다.
무엇보다도, 이 프로젝트는 조직의 장기 전략 수립 및 정책 결정 과정 중심에 서비스디자인 방법론을 사상 최초로 도입하였다는 점에서 큰 의미를 지닌다.
이러한 방식으로, 이 작업의 가장 큰 영향은 앞으로 서비스디자인 작업이 정부 주요 부처 내에서도 수행될 수 있는 환경을 조성했다는 점일 수 있다.
그간 서비스디자인은 대부분 디지털 업무에만 한정되어 적용되어 왔다.
이 작업을 되돌아보며, 다학제 팀의 정책 자문관 중 한 명은 다음과 같이 말했다:
“이 프로젝트에서 서비스디자이너들과 함께한 경험은 매우 값진 것이었습니다.
그들의 역량 덕분에 우리는 매 순간마다 수감자의 경험이 우리가 이해하려는 중심 대상이 되도록 만들 수 있었습니다.
그들의 시스템 사고는 우리가 재정착 시스템의 복잡성을 시각화하게 해주었고, 우리 조직이 얼마나 상호 연결되어 있는지를 일깨워주었습니다.”
“디자이너들은 시스템 내 모든 변화를 단일 해결책(silver bullet)으로 보지 않고, 반복적 개선의 기회로 인식하도록 우리를 독려했습니다.”
이 프로젝트의 결과는 앞으로 수개월, 수년에 걸쳐 계속 드러날 것이며, 조직 전반에서 서비스디자인에 대한 수요는 계속 증가할 것이다.
이러한 사고 방식의 전환과 접근 방식의 변화는 궁극적으로 수감자와 보호관찰 대상자에게 더 나은 결과를 제공하고, 공공의 안전을 높이며, 납세자에게는 더 나은 비용 대비 효율(value for money)을 제공하게 될 것이다.
만약 이 접근이 형사사법 시스템 전반과 더 넓은 사회 내에서 더 효과적이고 연계된 재정착 활동으로 이어지고, 그 결과 출소자에 대한 결과가 향상된다면,
우리는 더 안전한 사회를 누릴 수 있을 뿐 아니라, 출소자들이 적절한 지원을 받고 사회로 복귀하게 될 것이며,
납세자는 해마다 점진적인 재정 효율 개선의 효과를 체감할 수 있을 것이다.
이 사례연구는 서비스디자인 네트워크 웹사이트(Service Design Network website)에도 게시되어 있다【32】.
장애인의 삶의 경험을 이해하고 전달하기
정책랩 Policy Lab 및 장애인정책실 Disability Unit
정책랩은 디자인 기반 접근 방식을 통해, 영상 민족지(film ethnography)와 가상 디자인(speculative design) 등의 방법을 활용하여 장애인의 삶의 경험을 탐색하였다.
2019년 3월, 영국 정부 내에 새로 구성된 장애인정책실(Disability Unit)은, 장애인의 실제 삶의 경험이 향후 정책 개발에 반영되도록 하기 위한 ‘삶의 경험 연구(lived experience research)’ 프로그램을 시작하라는 임무를 부여받았다.
당시 기존의 증거 기반은 아직 불완전했지만, 장애인이 비장애인에 비해 삶의 모든 영역에서 더 나쁜 결과를 겪는다는 점은 명백히 드러나 있었다.
정책랩은 디자인과 연구 역량을 결합한 조직으로서, 장애인정책실과 파트너십을 맺고 장애인의 일상적 경험을 이해하고자 했다.
2019년 6월부터 10월까지, 정책랩은 잉글랜드에 거주하는 장애인 12명을 모집하여 그들의 삶을 이해하기 위한 영상 연구 자료를 개발하였다.
연구자들은 심층 인터뷰, 민족지 기반 영상 작업, 여정 매핑, 일기 작성 등 다양한 방법을 활용하였다.
정책랩은 총 70시간 가량을 깊이 있는 경청, 관찰, 참여 활동에 투입하였다.
2020년 3월, 코로나19 팬데믹 기간 중, 우리는 초기에 참여했던 참가자들과 다시 작업을 의뢰받았다.
정책랩 연구자들은 원격 영상일기(remote video diary)를 활용하고, 연구에 가상 디자인(speculative design) 과제를 포함시켜 팬데믹 상황에서의 경험에 대한 근거를 축적하였다.
장애인 정책실은 영국에서 장애를 안고 살아가는 사람들의 일상적 경험을 포착한 그림을 만들어달라고 정책랩에 의뢰하였다.
정책실이 밝힌 본 과업의 목적은 “정책 변화로 해결 가능한 문제를 식별하는 것”이었다【33】.
이 작업은 정책팀이 삶의 경험을 포착하는 디자인 방법론을 통해 정책 목표를 형성하고자 하는 의지를 보여주었다.
민족지 연구는 장애인의 다양한 경험을 폭넓게 탐색하였고, 구체적 사례를 풍부하게 묘사하였다.
의뢰 기관은 이 연구가 “사람들이 자신의 이해 범위를 넘어서도록 도와준다”고 평가하며, “경험이 정책 입안자들의 가정과 얼마나 다를 수 있는지를 드러낸다”고 설명했다.
연구 2단계의 마지막에서는, 참가자들에게 코로나19 팬데믹을 통해 정부 정책이 자신들의 바람과 기대를 어느 정도 실현한 이상적 미래 시나리오를 탐색해보도록 요청하였다.
참가자들은 예컨대 보건의료 서비스를 이용하는 경험과 같은 상황에서 ‘더 나은’ 모습이 자신에게 어떤 것일지 묘사해보았다.
이 대화의 내용을 바탕으로 스토리보드를 구성하였으며, 이를 통해 장애인정책실이 정책결정자들과 미래 정책에 대한 대화를 보다 쉽게, 직접적으로 진행할 수 있도록 했다.
한 예시 스토리보드는 Figure 23에 나와 있다.
이 예시에서, 한 참가자는 가까운 미래에 위생 및 기타 코로나19 관련 규칙이 공공장소 전반에 명확히 안내되고, 위생 시설이 폭넓게 제공되며, 사람들이 임상적으로 취약한 이들을 이해하고 배려하며, 마스크를 착용하거나 보행 공간에서 거리를 두는 태도를 상상하였다.
이러한 행동 및 장애 인식은 교육 영역에서도 일상화되어 있을 것이다.
그림 23. 이상적 미래에 대한 예시 스토리보드 (Figure 23. Example storyboard of ideal future)

장애인정책실은 이 새로운 연구를 활용하여 장애 관련 정책의 방향성 설정과 증거 기반 강화에 기여하였다.
이 조직의 수석 증거 책임자는 다음과 같이 말했다:
“우리는 명확한 방향성을 원했습니다 —
일상의 삶에 집중하고, 정책의 단편 사이를 잇는 접착제 같은 역할을 하며, 활동 전반의 폭을 인식할 수 있게 하는 것.
이 작업을 통해 바로 그걸 얻을 수 있었죠.”
전략적 방향 설정 외에도, 민족지 영상들은 설문조사를 포함한 후속 연구 자료로도 사용되었으며, 장애인의 경험에 대한 추가 의견을 수렴하는 데 활용되었다.
이 영상들은 설문조사와 함께 소셜미디어에도 게시되었다.
또한, 연구에서 도출된 통찰과 인용문은 영국 통계청(Office for National Statistics)이 통계 데이터 공개 시 생생한 맥락을 더하는 데 활용되었다【34】.
이 연구는 장애인정책실에 의해 전체 결과가 공식적으로 발간되었다【35】【36】
이 연구 결과물은, 장애인정책실이 정부 전반의 정책 및 전략 개발에 영향을 미칠 수 있는 몰입감 있는 근거자료(evidence base)를 제공하였다.
의뢰 기관은 이 연구가 “시간이 흐르며 우리 장애인정책실의 정체성을 더욱 분명히 해주었다”고 평가하였다.
“우리가 교육부(DfE), 고용연금부(DWP) 등과 대화할 때, 이 연구는 이 정책이 실제 사람들과 어떻게 연결되는지를 보여주는 강력한 대화 수단이 되었습니다.”
이 영상은 당시 고용연금부 장관(DWP Secretary of State)에게도 상영되었으며,
그는 “보고 있는 장면에 감동을 받았다”고 말했다 (DWP 의뢰자 발언).
이 의뢰자는 다음과 같이 덧붙였다:
“이런 대화가 가능하다는 것 자체가 엄청나게 중요하고 정말 소중합니다.
정부 최고위층에서부터 장애에 대한 인식을 형성하는 데 기여하니까요.”
이 영상은 장애인정책실의 신규 입사자 전원에게도 상영되며, 그들이
“우리가 무엇을, 왜 하는지를 처음부터 이해할 수 있도록 해줍니다.”
영상은 다음과 같은 동기 부여 요소가 된다:
“우리가 이 일을 왜 하는지 스스로 되돌아보게 만드는, 아주 훌륭한 자극제입니다.”
유니버설 크레딧 서비스
고용연금부 Department for Work and Pensions
배경
2013년, 영국 정부는 60년 넘는 기간 동안 가장 근본적인 복지제도 개혁을 도입하였다.
이 개혁을 통해 고용연금부(DWP), 국세청(HMRC), 지방정부가 각각 운영하던 여섯 개의 개별 복지급여를 하나로 통합하여, 고용연금부가 운영하는 유니버설 크레딧이라는 단일 급여 제도로 전환하였다.
이 근본적인 복지 개혁은 노동에 대한 보상, 책임 장려, 일의 보상 강화, 자립에 대한 지원, 가장 필요한 사람에 대한 도움을 목표로 한다.
유니버설 크레딧은 수단심사 기반의 동적인 월별 지급 급여로, 청구자는 매월 평가 기간 동안 자신의 상황에 따라 급여를 받을 자격이 주어진다.
청구 관리자(case manager)는 급여 청구 관리를 지원하고, 워크 코치(work coach)는 구직 활동이나 소득 증대에 대한 지원을 제공한다.
이 서비스는 영국 전역에서 대규모로 운영되고 있다.
2024년 11월 기준으로 730만 명이 유니버설 크레딧을 수령하고 있으며,
이는 실직자, 저소득 근로자, 건강 상태, 장애, 돌봄 책임 등으로 인해 일을 할 수 없는 사람들을 위한 급여이다.
청구는 수급자가 법정 정년(국가연금 수급 연령)에 도달할 때까지 지속될 수 있다.
유니버설 크레딧 서비스팀은 ‘서비스’를 청구자의 요구를 지원하는 모든 요소의 총합으로 인식한다.
이 사례연구는 특히 온라인, 전화, 고용센터 등 여러 채널에 걸쳐 서비스와 관련 운영, 지원 체계를 어떻게 디자인했는지에 초점을 맞춘다.
사용자 요구를 충족하고 서비스 접근 장벽을 낮추기 위한 총체적 서비스 디자인
유니버설 크레딧 수급자는 스스로 서비스를 이용하여 청구를 제출할 수 있으며, 언제든지 최신 정보를 확인하거나 제공할 수 있다.
청구와 청구자의 지원은 다양한 서비스 채널을 통해 이루어지며, 여기에 여러 운영 부서 및 고용연금부 직원들이 참여한다.
서비스 경험은 디지털 기반으로 구축되어 제공되며, 전화나 고용센터를 통한 상담원과 청구자 간의 상호작용으로 보완된다.
또한 자택 방문이나 시민자문센터(Citizens Advice)를 통한 ‘청구 지원 서비스(Help to claim)’도 제공된다.
이 서비스는 내부의 다학제 팀들이 디자인한다. 서비스의 새로운 기능이나 반복 개선 사항은 매주 제공된다.
디자인 가설은 요구사항이나 사용자 행동에 대한 이해를 돕기 위해 팀이 시험하고 학습할 수 있도록 설계된 개념이나 프로토타입을 의미한다.
사용자 여정을 반복적으로 개선하면서 데이터를 수집하고 통찰을 확보함으로써, 서비스 결과가 의도한 대로 제공된다는 확신을 가진 후 확장 적용할 수 있게 된다.
그림 24. 유니버설 크레딧 디자인 주기 시각화

서비스가 성숙해짐에 따라, 학습과 반복 개선의 기회도 더 많아진다.
더 넓은 범위의 서비스, 인프라, 사용자와의 상호작용을 통해 얻은 지식은, 실제 상황과 유사한 조건에서 관찰하지 않으면 분석하기 어렵다.
2023년 1월, 기존 급여 수급자를 유니버설 크레딧으로 전환시키는 사용자 여정을 디자인하는 팀은 이 작업을 ‘최초로 시험 가능한 서비스(earliest testable service)’ 구축이라고 설명하였다.
이 테스트는 전담 상담원의 추가 지원을 받는 수급자의 경험을 통해 팀이 학습할 수 있도록 설계되었다.
예를 들어, 많은 사람들이 청구 절차에서 도움을 요청하는 경향이 있다는 점을 발견하였고, 이로 인해 유니버설 크레딧으로 전환하라는 요청에 응답하는 데 시간이 더 오래 걸렸다.
이에 따라 팀은 다양한 채널을 통해 리마인더를 보내고, 그 시기와 빈도를 달리하는 실험을 수행하였다.
이것은 확장 가능한 시범 서비스는 아니었지만, 수급자의 요구를 효과적이고 안전하게 파악하고, 향후 결과 최적화 및 확장 적용을 위한 기반 서비스를 구축한 것이었다.
이는 ‘탐색(discovery)’ 작업의 첫 번째 단계였다【37】
코로나19 팬데믹 기간 동안의 서비스 대응
코로나19 기간 동안, 수급자의 요구와 그들을 둘러싼 환경은 매우 빠르고 극적으로 변화했다. 많은 수급자들은 복지 제도에 대한 경험이 거의 없거나 전혀 없었다.
고용연금부(DWP)와 유니버설 크레딧 서비스는, 자체의 운영 및 조직 자원이 위기에 처한 상황에서도 신속하게 대응해야 했다.
대면 채널은 이용이 불가능해졌고, 청구 건수는 폭발적으로 증가하였다.
예기치 못한 이 도전적인 상황 속에서, 유니버설 크레딧은 기존 수급자에게 계속해서 지원과 급여를 제공함과 동시에, 새롭게 유입된 대규모 수급자의 즉각적인 요구에도 대응할 수 있어야 했다.
서비스가 내부에서 구성된 고도로 숙련되고, 이제는 풍부한 경험을 갖춘 다학제 팀에 의해 설계되고 구축되었다는 점은, 이러한 급변하는 환경에 빠르게 적응할 수 있게 해주었다.
우리는 가장 시급한 문제에 즉각 대응하고, 시민을 위한 전략적·전술적 해결책을 신속히 설계하고 제공할 수 있었다.
이 서비스는 단 몇 주 만에 청구 건수가 두 배로 늘어나는 상황에 성공적으로 대응하며 확장되었다.
이처럼 전례 없는 위기에 이토록 효과적으로 대응할 수 있었던 서비스는 유니버설 크레딧 외에는 없었을 것이라는 점이 널리 인정받고 있다.
그림 25. 유니버설 크레딧 수급자 수 추이, 영국, 2019년 1월~2024년 1월
(출처: 정부 유니버설 크레딧 통계)

협업적이고 반복적인 디자인 접근 방식의 장점
유니버설 크레딧 서비스는 2014년 11월에 공식 운영을 시작했다.
이 서비스는 점진적으로 구축하기로 명확히 결정되었다.
정책과 디자인의 복잡성을 신중하게 조율하고, 사용자 행동을 학습함으로써, 점진적이고 안전한 확장이 가능해졌다.
유니버설 크레딧의 프로그램 지위는 2025년 3월에 종료될 예정이지만, 이러한 지속적인 디자인 접근과 팀 구조는 대부분 유지될 것으로 보인다. 이는 프로그램 기간 동안 효과적인 디자인과 전달을 가능하게 했던 문화와 업무 방식을 유지하는 데 도움이 될 것이다.
예를 들면 다음과 같다.
- 권한을 부여받은 다학제 팀: 디지털, 정책, 운영 팀이 파트너십을 맺어 다채널·총체적 서비스를 효과적으로 디자인하고 전달
- 24시간 365일 작동하는 이 서비스의 성능, 보안, 성과 달성을 위해 필요한 인프라의 공급 및 유지
- 근거 기반 의사결정을 가장 잘 수행할 수 있는 사람에게 권한을 부여하는 적절하고 비례적인 거버넌스
- 전략적 목표의 우선순위를 설정할 수 있도록 지원하는 거버넌스와, 어떤 문제에 집중할지를 제안할 수 있는 팀의 자율성
- 사용자 요구, 데이터, 기타 증거에 기반한 로드맵 활용, 그리고 아이디어 구상, 프로토타이핑, 문제 범위 설정, 사전 설정된 서비스 목표에 기반한 연구
- 서비스 안정성, 운영 효율성, 효과적인 사용자 경험, 취약계층 지원, 공공 자금 보호 간의 적절한 균형
- 부처의 전략적 방향성과의 정렬
이 서비스는 ‘완성된 제품’이 될 수 없다.
업무 방식은 협업 디자인 프로세스를 통해 지속적으로 서비스를 반복 개선하는 방향으로 발전해왔으며, 모든 결정은 데이터와 증거에 기반해 이뤄지고 있다.
‘집주인 포털(landlord portal)’은 이를 보여주는 대표적 사례이다.
유니버설 크레딧 사업계획서에는 주택협회 등 사회 임대주택 제공자들과의 사용자 요구 전반이나 상호작용이 예상되지 않았다.
시간이 지나면서 서비스팀은 여러 문제에 대한 증거를 수집했다.
예를 들어, 유니버설 크레딧 수급자 수천 명의 연간 임대료 인상 정보를 제때 정확하게 반영하는 데 어려움이 있었다.
이를 바탕으로 팀은 사용자 요구를 식별했고, 사회 임대주택 부문 집주인들과 긴밀히 협력하여 해결책을 개발했다.
집주인들은 사용자 조사에 참여했고, 개발된 다양한 프로토타입을 테스트하는 데 협조하였다.
팀은 집주인 직원들을 위한 교육과 가이드도 제공했다.
그 결과물은 집주인이 직접 임차인 및 지급 정보 데이터를 관리할 수 있는 보완적인 온라인 서비스였다.
이는 유니버설 크레딧의 주거급여 지급 시기를 개선했고, 사회 임대 부문과의 관계 역시 향상되었다.
성과 달성을 위한 설계
유니버설 크레딧 프로그램은 복지개혁의 성과를 달성할 수 있도록 서비스의 설계 및 전달을 위해 예산이 지원되고 있다.
2018년 사업계획서에서는 단순한 재정적 이익뿐만 아니라, 보다 광범위한 사회적 영향을 달성하는 것을 목표로 삼았다.
그 예시 중 하나로, 유니버설 크레딧 수급 대상인 한부모 가구는, 기존 급여 수급자보다 청구 후 6개월 내에 취업한 비율이 5%포인트 더 높았다.
사업계획에는 또한 급여 행정 비용을 줄이고, 적절한 범위에서 업무 및 계산을 자동화하여, 상담 인력이 청구자 지원에 더 집중할 수 있도록 하는 내용도 포함되어 있다.
유니버설 크레딧 1건당 연간 행정 비용은 2018년 4월 593파운드(505,400건 기준)에서, 2023년 4월 195파운드(5,085,900건 기준)로 추정되었다.
이는 시스템 개선, 자동화 확대, 디지털 채널 활용을 통해 달성된 것으로, 이를 통해 청구 관리자들은 더 많은 수급자를 지원할 수 있게 되었다.
가장 중요한 성과는 다음과 같다.
2023년 10월 기준, 유니버설 크레딧 수급 가구의 97%가 전액을 제때 수령하였고, 99%는 일부 또는 전액을 제때 수령하였다.
이 수치는 2020년 4월 이후로 대부분 안정적으로 유지되고 있다.
유니버설 크레딧은 기존의 여섯 가지 복지급여를 대체하는 서비스이며, 수백만 명의 개인적 상황에 따라 매달 동적으로 조정된다.
이는 복지국가의 변화를 위한 토대이자, 그 위에 복지 제도를 재구성하여, 이를 필요로 하는 사람들의 요구에 민감하게 반응할 수 있도록 만드는 기반이다.
유니버설 크레딧에 대한 자세한 정보는 아래 자료를 참고할 수 있다.
- 유니버설 크레딧 프로그램 전체 사업계획 요약
- 유니버설 크레딧이 한부모의 고용에 미친 영향 추정
- 국립감사원 보고서: 유니버설 크레딧 도입 진행 상황
- 유니버설 크레딧 통계 (2013년 4월 29일 ~ 2024년 1월 11일)
>> 공공부문 디자인 효과 실증 보고서 (PDER) - 영국 정부. 2025
'서비스디자인 > 서비스디자인이란?' 카테고리의 다른 글
| 공공부문 디자인 효과 실증 보고서: 문헌검토 제1편 – 공공디자인 (1) | 2025.07.26 |
|---|---|
| 영국 고용연금부 인간 중심 디자인 과학팀의 성찰 - 영국 정부. 2025.7. (1) | 2025.07.24 |
| 영국 정부의 디자인: 현황과 향후 발전 전망 - 영국 정부. 2025.7. (1) | 2025.07.23 |
| 공공부문 체계 전환을 위한 디자인: 국제 디자인 사상가들의 관점 - 영국 정부. 2025.7. (0) | 2025.07.21 |
| 공공부문 디자인 효과 실증 보고서: 간략 안내 - 영국 정부. 2025.7. (1) | 2025.07.19 |
| 공공부문 디자인 효과 실증 보고서 (The Public Design Evidence Review) - 영국 정부. 2025.7. (0) | 2025.07.19 |