2025. 7. 23. 08:28ㆍ서비스디자인/서비스디자인이란?
이 보고서는 「공공부문 디자인 효과 실증 보고서(PDER)」의 일부로, 공공디자인이 영국 중앙정부 및 지방정부에서 어떻게 발전해왔고, 실제 정책과 서비스에 어떤 영향을 미쳤는지를 실증 사례 중심으로 분석한다. 사용자 경험을 중심에 둔 정책 사이클 전환, 부처 간 협업, 디지털 전환 등 공공디자인이 가져온 변화와 성과를 정리하고, 디자인이 정부의 핵심 역량이 되어야 한다는 점을 강조하면서 이를 제도화하고 확산하기 위한 과제와 정책적 시사점을 제시한다.
원문 출처 : Public Design in the UK Government: A review of the Landscape and its Future Development (HTML)
영국 정부의 디자인: 현황과 향후 발전 전망
2025년 7월
루시 킴벨, 캐서린 듀로스, 라이너 카텔, 리즈 리처드슨
번역 : 챗GPT (요약, 생략된 부분이 있을 수 있습니다. 원본을 확인해주세요.)
목차
요약
서론
정부가 직면한 문제와 변화의 필요성
공공디자인의 정의
영국 정부 내 디자인의 개요
공공디자인이 영국 정부에서 달성하는 성과
공공디자인의 잠재력 실현
결론
용어집
저자 소개
감사의 글
도표 및 표 목록
부록 1: 자료 분석 및 종합 접근법
부록 2: 디자인 정의의 어려움
주석
요약
모든 정부는 변화하는 사회적 맥락, 시스템의 복잡성, 전달의 장벽이라는 도전에 직면하며, 이는 혁신을 요구한다. 공공디자인이 이러한 과제를 해결하는 데 도움이 될 수 있는 잠재력이 충분하다는 증거가 점차 축적되고 있다.
‘디자인’이라는 용어는 인간 중심의 접근, 프로토타이핑, 공동 창작(co-creation)과 같은 일련의 활동과 역량을 포괄한다. 이러한 활동과 역량은 현재 산업계뿐 아니라 공공부문과 정부 전반에 걸쳐 폭넓게 활용되고 있다. 디지털 인터페이스 구축, 정부 서비스디자인, 정책 제안의 개발 및 실험, 개입(intervention) 실행 등 다양한 정부 활동에 디자인이 적용되고 있다.
그러나 디자인이 적용되는 방식, 사용하는 기술과 방법론, 인력 및 조직이 매우 다양하며, 정책 사이클 내에서 그 활용 방식도 다르기 때문에 ‘디자인’이라는 용어 자체가 혼란을 야기하기도 한다. 따라서 디자인을 다른 접근과 구별하고, 디자인이 언제 어떤 방식으로 가치를 더하는지, 어떤 결과를 이끌어내는지를 명확히 할 필요가 있다.
현 증거는 ‘공공디자인’이 현재보다 훨씬 더 큰 잠재력을 지니고 있음을 보여준다. 공공디자인은 정부가 직면한 문제를 해결하는 데 있어 집합적 행위의 역량과 다양한 형태의 지식을 기반으로 한다는 공통의 믿음을 가진 긍정적 정책 접근들 중 하나로 위치 지어진다.
접근법 및 방법론
이 보고서는 영국 정부 전반에서 ‘디자인’과 연관된 기존의 증거와 활동을 검토하고 이를 종합하였다. 저자들은 다양한 학문 분야의 연구자들로 구성된 팀이며, 이 보고서는 중앙정부, 지방정부, 자치정부의 공무원들이 디자인의 잠재력에 관심을 가질 수 있도록 기획되었다.
본 보고서는 공공부문 디자인 효과 실증 보고서(PDER: Public Design Evidence Review)의 일환으로 정부가 수집·의뢰한 다음 자료를 기반으로 집필되었다.
- 학술 연구 및 회색문헌(grey literature)을 포함한 세 편의 문헌 검토 보고서
(문헌 검토 1: 공공디자인, 문헌 검토 2: 공공가치, 문헌 검토 3: 공공디자인과 공공가치) - 중앙 및 지방정부의 디자인 적용 사례 13건으로 구성된 사례은행(Case Study Bank)
- 공공디자인 분야의 국내외 전문가 15인과의 심층 인터뷰
- 공공디자인 리더 32인과의 2차례 라운드테이블, 공공부문 종사자 1,018명 대상 설문을 요약한 디자인카운슬의 독립 보고서(예술인문학연구위원회 AHRC 지원)
이 보고서는 중앙정부, 지방정부, 공공서비스 영역, 디자인카운슬 등과 수개월에 걸쳐 대화하며 제작되었다.
영국 정부 내 디자인
지난 20년간 디자인 접근과 역량은 영국 정부 전반에 점진적으로 정착되었다. 정부디지털서비스(GDS)를 비롯한 부처 정책팀과 지방정부, 그리고 점차 확장되는 국제 생태계 안에서 다양한 디자인 전공이 나타나고 있다.
현재 정부 내에는 커뮤니케이션디자인, 콘텐츠디자인, 인터랙션디자인, 조직디자인, 정책디자인, 서비스디자인, 전략디자인, 도시디자인 등 다양한 전문영역이 존재한다. 이들 중 일부는 중앙디지털데이터사무국(CDDO) 등 정부 내 기존 직무나 조직과 명확히 연계되어 있으며, 일부는 아직 그렇지 않다.
디자인 정의
디자인 용어와 개념의 불명확성을 인지하며, 공공디자인을 이해하기 위한 사고 틀을 세 가지 상호 연관된 구성요소로 정리하였다. 그 첫 번째는 일반적으로 디자인과 연관된 활동들의 목록이다(표 1 참고).
표1. 공공디자인 실천 사례 (Public design practices)
| 실천 항목 | 상세 설명 | 예시 도구 및 방법 |
| 사람들의 경험 및 공동체, 시스템, 장소와의 관계 이해 | 특정 집단의 신체화된 삶의 경험을 중심으로, 사회적·조직적·기술적 시스템과 인프라 안에서 이를 통합적으로 파악하고, 그 사이를 매개한다. | 인터뷰 또는 현장조사 기반 사용자 여정 맵 또는 시스템 맵 작성 |
| 아이디어 구상 및 생성 | 개인 또는 집단으로 아이디어를 도출하고, 탐색하며, 다듬는다. | 시민의 삶의 경험에 기반해 아이디어를 도출하는 워크숍 |
| 아이디어의 시각화, 구체화 및 형상화 | 통찰과 아이디어를 구체적으로 전달하고 탐색하며, 시각적·물질적·디지털 형식으로 변화된 산출물을 만든다. | 일러스트레이션, 지도, 모형 |
| 관점, 아이디어, 정보의 통합 및 종합 | 다양한 출처의 정보를 결합하여 문제 정의, 해결 방안, 대안 등을 명확히 하고 재구성하며, 디자인 과정 중 다양한 형식으로 발전시킨다. | 문제 정의 문서 (Problem statements) |
| 공동창작 및 시민 참여 촉진 | 시민의 다양한 입장, 관점, 정보원을 통합·종합하여 공동창작을 가능하게 하고, 삶의 경험을 학습과 디자인에 반영한다. | 문제 탐색 및 아이디어 생성을 위한 공동창작(Co-design) 워크숍 |
| 다학제적·조직 간 협업 촉진 | 다양한 전문성, 관점, 정보원을 통합하여 학습과 디자인을 공동으로 수행할 수 있도록 촉진한다. | 전문가, 시민, 실무자가 함께 참여하는 집중 스프린트 워크숍 |
| 실용적 탐색, 반복, 실험 실행 | 다양한 옵션에 대해 실험적 탐색을 반복적으로 수행하고, 아이디어를 테스트하며 문제에 대한 다양한 이해를 이끌어낸다. | 시제품(mock-up) 서비스 프로토타입 제작 및 테스트 |
두 번째로, 우리는 디자인 실천이 어떤 가치를 제공하는지를 묻는 질문에 답하면서, 공공디자인에 대한 작동 가능한 정의를 제안한다. 이 정의는 ‘가치 제안(value proposition)’의 형태를 취하며, 디자인 실천이 공공정책 이슈, 공공행정, 이해관계자, 시민에게 미치는 영향을 중심에 둔다. 우리의 정의는 기존의 여러 정의들(부록 2 및 문헌 검토 보고서 1 참조)을 바탕으로 하되, 정부 맥락의 특수성에 맞게 조정되었다.
공공디자인이란, 정책적 의도를 생성하고 정당화하며 실현하는 동시에 실행상의 위험을 완화(de-risk)하는 반복적 과정이다. 이는 시민의 일상 경험과 사람, 사물, 조직, 공동체, 장소와의 관계를 기반으로 한 실천적이며 창의적이고 협업적인 접근을 포함한다.
이 정의는 두 부분으로 구성된다.
첫째, 정책적 의도를 생성하고(아이디어 도출), 이를 정당화하며(사회적 지지 확보), 실행을 통해 달성하는 일련의 과정을 반복(iteration)하고 실행(delivery)하면서 실행상 위험을 줄이는 결과 중심의 과정이라는 점을 강조한다.
둘째, 이 과정을 진전시키는 실천적이고 창의적이며 협업적인 활동을 강조하며, 이는 표 1에 제시된 다양한 실천을 포함한다. 이 같은 실천은 정책 제안서, 실행 계획, 설계 명세서로 이어지며, 결국 구체적인 물리적·디지털 결과물과 그것들이 속한 시스템의 구현으로 연결된다.
또한 이 정의는 모든 디자인 분야에서 공통적으로 나타나는 특징, 즉 사람들이 정책 시스템 및 서비스를 경험하는 방식에 주목한다는 점을 강조한다. 이는 사람들이 일상에서 사람, 사물, 조직, 공동체, 생태계, 장소 등과 상호작용하며 정책을 어떻게 경험하는지를 살피는 것이다.
간단히 말해, 공공디자인은 정책 사이클 전반에 걸쳐 정보, 지식, 창의성, 학습의 출처를 다변화한다. 예를 들어, 공공디자인은 단순히 정책적 의도를 구상하는 데 그치지 않고, 그것을 반복적으로 실행하는 과정(operational delivery)과도 관련된다. 이는 그 과정에서 정책의 변화로까지 이어질 수 있다.
공공디자인을 수행한다는 것은 실천적이며 창의적이고 협업적인 실천을 동반한다는 의미이다. 다만, 우리는 특정한 방법론이나 도구를 명시하지 않는다. 정책 개발과 실행을 담당하는 팀이 주어진 맥락에서 어떤 방법이나 도구가 적절한지를 가장 잘 판단할 수 있기 때문이다.
우리가 제안하는 공공디자인의 정의는 세 번째 요소에 의해 보완된다. 바로 공공디자인 접근이 정책 사이클에 내재화되었을 때 정책 사이클이 어떻게 구성될 수 있는지를 보여주는 개념 틀이다. 정책 사이클은 일반적으로 현실을 단순화한 추상적 모델로 간주되며, 실제 정책 형성과정을 이해하는 다른 방식들과 병존한다. 정책 사이클은 여러 단계나 국면으로 구성된다고 보지만, 실제로는 이 단계들 간에 많은 중첩이 존재한다.
우리는 정부 내 ‘미션 지향 혁신(mission-oriented innovation)’ 같은 새로운 접근이 더해짐에 따라 정책 사이클이 변화할 수 있음을 인식하면서도, 학계에서 확립된 문헌을 바탕으로 정책 사이클의 대표적인 단계를 다음과 같이 요약한다:
- 의제 설정(Agenda setting): 정부의 개입이 필요한 문제들을 식별하고 정의하는 사회적 과정
- 연구 및 정책 설계(Research and policy design): 문제를 더 정교하게 정의하고, 가능성을 구상하며, 목표를 명확히 설정하고, 비용을 산정하고, 접근법과 정책 수단을 식별하며, 실행 옵션을 생성하고 예상 결과 및 영향을 예측·추정한다.
- 프로그램 및 서비스디자인(Programme and service design): 정책이 사람들의 경험, 사물의 사용 방식, 사물과의 관계 속 맥락에서 어떻게 작동해야 하는지를 상세히 설계한다.
- 운영 실행(Operation delivery): 정책을 실행할 조직을 신설하거나 지정하고, 조직이 실행에 필요한 자원(인력, 예산, 법적 권한 등)을 확보하도록 하며, 정책 결정이 계획대로 실행되도록 관리한다.
- 모니터링 및 평가(Monitoring and evaluation): 정책이 의도대로 올바르게 실행되었는지, 정책적 목표를 달성했는지를 평가한다.
- 정책 유지, 계승 또는 종료(Policy maintenance, succession or termination): 정책을 계속 유지할지, 개선할지, 또는 대체할지를 결정한다.
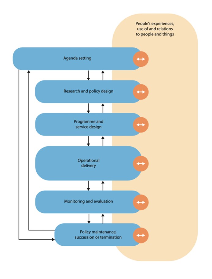
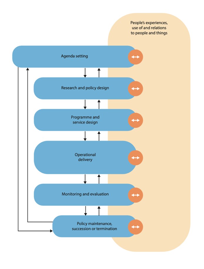
아래의 [그림 1]은 기존의 표준 정책 사이클을 재구성한 개정 버전이다. 이 시각화는 논의 도구로 활용하기 위한 가설적 도식으로, 현실을 단순화한 구성이다. 도식의 왼쪽에 있는 파란 띠는 정책 형성의 주요 단계(예: 의제 설정, 평가 등)를 나타내며, 이는 다른 정책 사이클 도식에서도 흔히 사용되는 구조이다.
우리의 프레임워크는 이러한 정책 사이클의 각 단계를 사람들의 일상 경험, 사물 사용, 정책과의 관계 맥락 속에 위치시킨다. 여기서 핵심 기여는 도식의 오른쪽에 추가된 주황색 박스이다. 이 박스는 ‘경험’, ‘사용’, ‘관계’를 강조하며, 정책 사이클의 각 단계와 정부 밖의 실제 세계(시민이 경험하는 세계) 간의 연결을 시각적으로 보여준다.
우리의 프레임워크는 공공디자인이 정책 사이클을 정부 내부의 논리로부터 정부 외부 ― 시민이 실제로 살아가는 세계 ― 로 재지향함을 보여준다. 이로써 정책 형성 과정이 추상적 단계나 절차의 흐름에만 머무르지 않고, 사람들의 삶의 맥락과 상호작용 속에서 재구성되어야 함을 시사한다.
그림 1. 시스템에 대한 사람들의 경험을 중심으로 재구성한 반복적 정책 사이클

이 보고서에서 제시된 증거에 따르면, 공공디자인은 정책 사이클 전반에 걸쳐 세 가지 중요한 기여를 한다.
- 정책 사이클을 사람들의 일상적 경험과 시스템과의 관계에 기반하도록 만든다.
- 정부 내외의 다양한 관점, 증거, 전문성을 통합하고 종합한다.
- 실천적이며 시스템 전반을 포괄하는 학습을 가능하게 한다.
첫 번째 기여는 정책 사이클의 각 단계를 사람들의 경험, 사물 사용, 공공정책과 관련된 관계에 기반하도록 만든다는 점이다. 여기에는 이와 관련된 행정체계, 서비스, 시스템, 인프라가 포함된다. 이는 공공디자이너가 정책과 시스템이 실제로 어떻게 경험되는지를 면밀히 관찰하고, 시민들이 맥락 속에서 상호작용하는 사람, 사물, 조직의 세계에 주의를 기울이기 때문에 가능하다.
한편으로는 이 과정이 매우 일상적이고 전술적(tactical)으로 보일 수 있다.
공공디자이너는 사람들이 작성해야 하는 양식, 의자가 없어 줄을 서야 하는 대기공간, 쉽게 열리지 않는 문, 이해하기 어려운 안내문, 수신되는 문자 메시지에 주목한다. 이러한 평범한 사물들과의 상호작용이야말로 사람들이 공공정책, 조직, 시스템, 디지털 인프라, 서비스를 실제로 경험하고 관계 맺는 방식이다.
하지만 다른 한편으로, 이러한 일상적 경험 각각은 더 넓은 시스템의 일부이며, 이 시스템들이 모여 공공정책을 구성한다.
공공디자인은 이러한 경험과 그것들이 속한 시스템을 개선할 수 있는 가능성을 지니며, 이는 정책 수립자들이 정책 의도를 개발하고 실행하는 과정에서 직면하는 핵심적인 도전 과제를 해결하는 데 기여할 수 있다.
우리가 제시하는 프레임워크는 정책 사이클의 모든 단계와 경험 및 사용의 세계(맥락화된 시민의 삶) 간의 연결을 이중 화살표로 표시하고 있다.
이에 반해 기존의 정책 사이클 도식은 일반적으로 사용자 조사, 서비스디자인을 위한 특정 단계, 모니터링이나 평가 등의 국면을 제외하면 ‘현실 세계’ 또는 ‘맥락’과의 체계적 연결을 포함하지 않는다.
결과적으로 기존 모델은 통찰, 영감, 학습, 정당성의 중요한 원천을 간과한다.
그렇다면 이것이 실제로는 어떻게 나타날까?
사용자 조사자, 정책 입안자, 디자이너들은 ‘사용자 요구(user needs)’와 ‘시스템적 사고(systems thinking)’에 훈련되어 있으며, 시민 또는 ‘서비스 이용자’가 정책을 언제, 어떻게, 왜 경험하는지를 탐구한다. 그 경험이 더 넓은 시스템과 어떻게 연결되는지를 분석하고, 이를 실제 정책 형성과정에 적극적으로 반영한다.
공공디자인의 두 번째 기여는, 정부 내외의 다양한 관점, 증거, 전문성을 통합하고 종합함으로써 실천적인 공동창작(co-creation)과 협업을 촉진하는 것이다.
파란 원(정책 사이클의 단계)과 주황색 상자(시민의 시스템 경험)의 교차점에서 공공디자인 실천은 경험에 대한 이해를 연결하고 동원하며, 이를 통해 정책, 전략, 운영을 더 구체적이고 목적지향적으로 만든다. 그림 1에서는 각 단계 끝에 작은 원과 화살표로 이 과정을 시각화하였다.
이 과정에서 공공디자인은 사람들의 경험과 정책 결과 사이의 연결을 시민, 정책입안자, 운영 전문가, 시민사회 조직, 기타 이해관계자들이 보이도록 만들고 해석 가능하게 해주는 ‘접착제(glue)’ 혹은 ‘연결 조직(connective tissue)’ 역할을 한다.
현장에서는 이 역할이 공동창작 이벤트나 다양한 전문성과 삶의 경험을 가진 참여자가 함께하는 다학제적 ‘정책 스프린트(policy sprint)’ 워크숍의 형태로 나타날 수 있다.
또한 사용자 연구나 사회적 조사에 기반한 시각화 자료 ― 시스템 맵, 페르소나, 사용자 여정 지도, 민속지 영상 등 ― 의 형태로 구현될 수 있다.
세 번째 기여는 실천 기반의 시스템 전체에 걸친 학습(system-wide learning)이다.
우리가 제시한 프레임워크에서는 정책 개발 사이클의 모든 단계 사이에 양방향 피드백 루프가 포함되어 있다.
이 피드백 루프는 정책을 수립하고 실행해 나가는 과정에서 새로운 통찰이나 학습을 반복적으로 수용하는 것 자체가 정책 디자인의 핵심 요소임을 강조한다.
여기에서 공공디자인에 연관된 실천은, 이러한 피드백 루프를 현실화하는 데 있어 구체적이고 신속하며 종종 저비용으로 실행 가능한 방법을 제공한다.
정책 사이클을 단순히 ‘상류’에서 설계된 정책을 ‘하류’로 실행하는 일회성 루프로 보는 것이 아니라, 시스템 전반에 걸쳐 학습하는 과정으로 재구성하는 것이야말로 정책 개입을 미래에 적합하게 만드는 방법이다.
실제 실행 단계에서 이는 문제 정의, 정책 우선순위, 대안에 대한 아주 초기 단계의 실험을 의미하며, 지역사회와 공간 속 사람들, 그리고 정책 실행 및 운영 전문가들과 함께 전제(assumption)를 드러내는 작업을 포함한다.
예를 들어, 공공디자이너는 사람들이 미래의 서비스 경험이나 건축물이 어떻게 될 수 있는지를 상상하고, 이에 대한 옵션의 목업(mock-up)을 만들도록 도우며, 이를 실행 파트너 및 대상 사용자들과 공유하고 토론할 수 있도록 지원한다.
이러한 초기 단계의 탐색적 프로토타이핑(exploratory prototyping)은 제안된 개입(intervention)이 현재의 실행 방식에 얼마나 적합한지, 또는 시스템과 프로세스를 변화시킬 필요가 있는지 여부를 빠르고 다양한 방식으로 평가할 수 있도록 해준다. 이에는 정책, 전략, 서비스, 디지털 산출물 등 다양한 형태가 포함될 수 있다.
이와 같은 정의나 프레임워크는 본질적으로 완전할 수 없으며, 추가적인 논의와 반복(iteration)을 전제로 한다.
이 프레임워크는 정책학 및 디자인 분야에서의 저자들의 전문성을 바탕으로 구성되었으며, 현재는 자신이 정책을 디자인한다고 생각하지 않을 수 있는 정책 담당자와 전문 디자이너 모두를 포함하는 개방적 구조를 지향한다.
이러한 틀은 정부 내 어떤 전문성이 정책 사이클의 각 단계에 참여하고 있는가에 대한 질문을 제기한다.
『공공디자인 효과 실증 리뷰(PDER)』의 자료들은, 공공디자인에는 다양한 기술과 접근이 필요하며, 이는 정부 조직 구조 내에서 다양한 방식으로 배치될 수 있음을 시사한다. 그러나 이러한 배치 방식은 항상 정부의 기존 직무 체계와 정렬되는 것은 아니다.
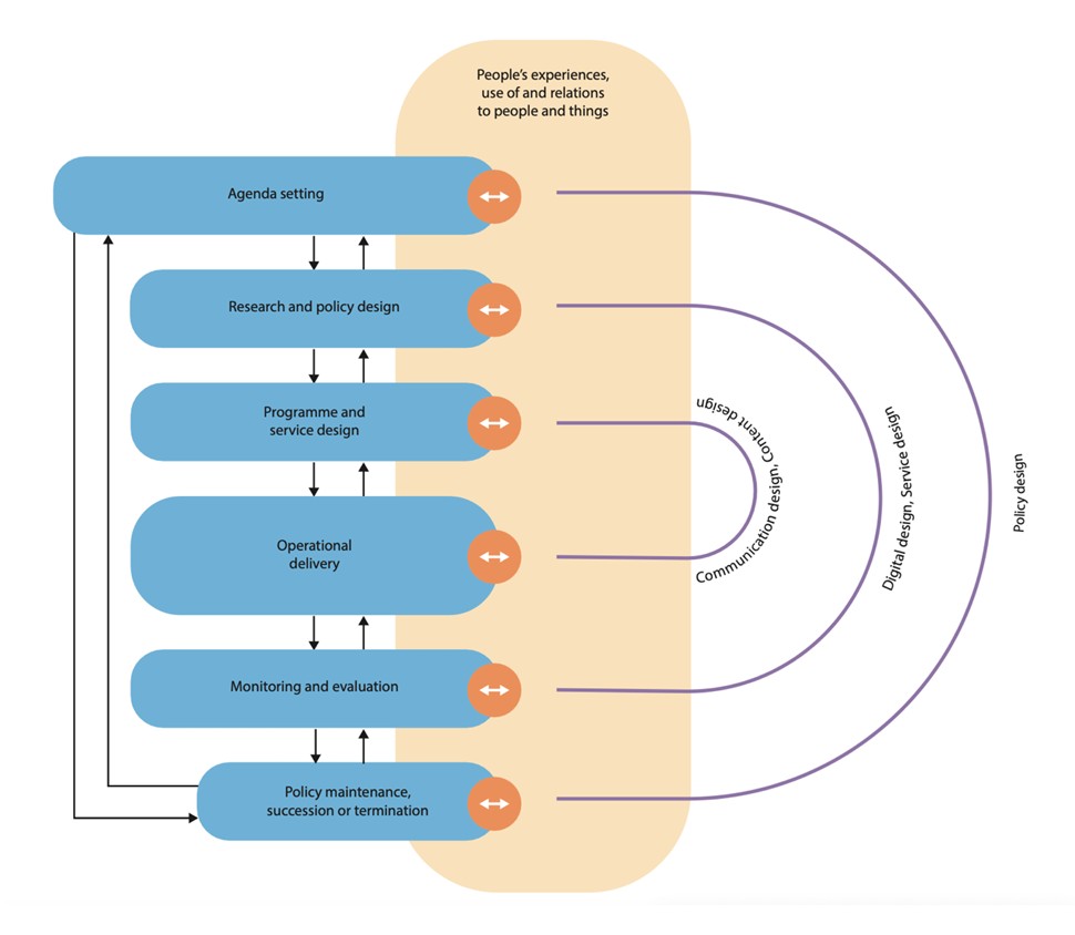
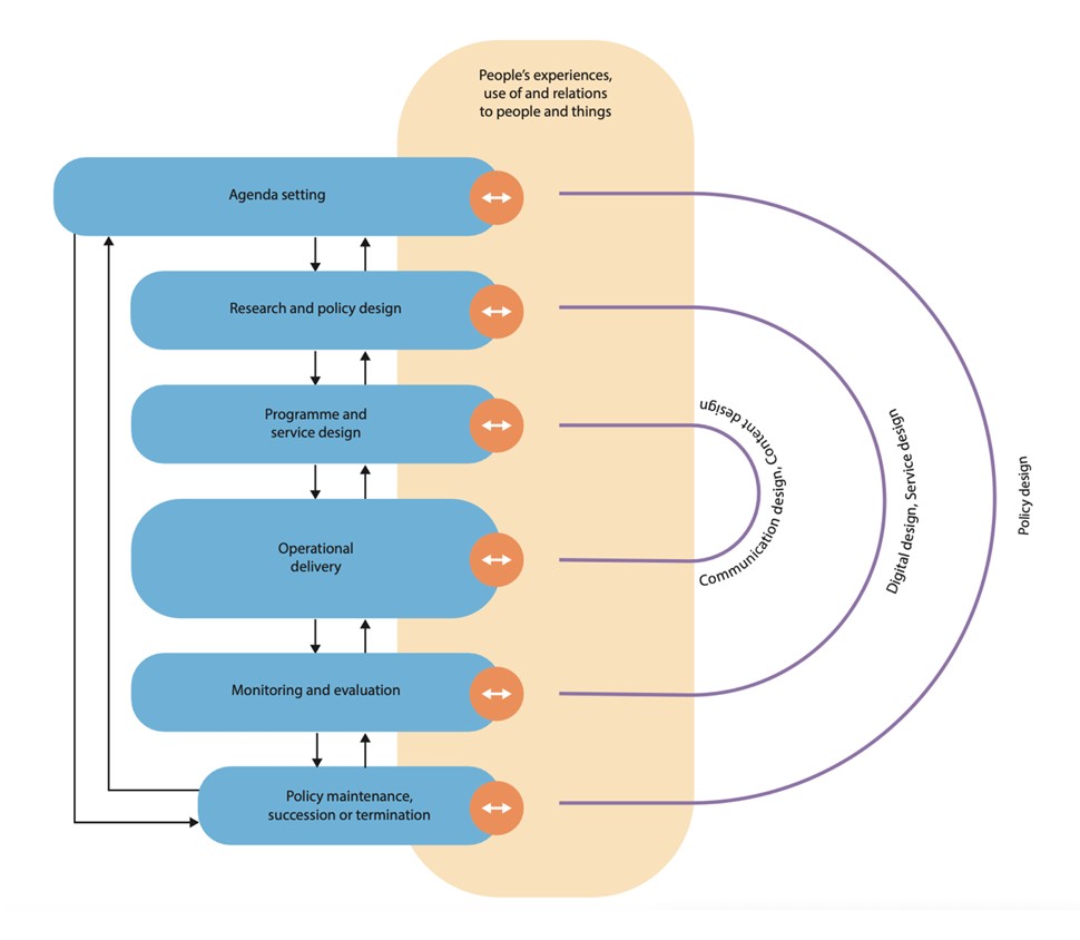
이러한 맥락에서, 아래의 [그림 2]는 현재의 전문성 유형이 앞서 제시된 [그림 1]의 정책 디자인 사이클과 어떻게 대응될 수 있는지를 도식화하였다. (그림 1은 이해를 돕기 위해 오른쪽에 함께 표시되어 있음.)
이 그림은 일반적으로 정책디자인(policy design)이 아직까지는 영국 정부 내에서 공식적인 직책이나 팀으로 존재하지 않지만, 그 범위가 정책 사이클 전반에 걸쳐 있음을 보여준다. 반면, 서비스 및 디지털 디자이너, 커뮤니케이션 및 콘텐츠 디자이너의 전문성은 특정 단계와 보다 밀접하게 연결되어 있다.
이 도식은 정답이 아니라 토론을 촉발하기 위한 설명용 도구로 이해되어야 한다.
그림 2. 사람들의 맥락적 경험을 중심으로 재구성한 정책 사이클과 디자인 전문성의 연계

요약하면, 공공디자인에 대한 실천 목록, 작동 정의(working definition), 그리고 프레임워크는 공공디자인의 핵심적이고 구체적인 요소를 제시하며, 그 필요성을 분명히 한다.
이 세 가지 구성요소는 정부가 직면한 문제를 해결하기 위해 활용 중인 다양한 방법론 및 접근법 가운데 공공디자인이 어떤 역할을 할 수 있는지를 명확히 하는 데 기여한다.
참여적 공공정책이나 미션 지향 정부와 같은 접근은 학습, 실천, 시스템적 사고, 공동창작에 초점을 둔다는 점에서 공공디자인과 많은 접점을 가진다.
예를 들어, 마리아나 마추카토(Mariana Mazzucato)는 미션 지향 정부를 실현하기 위해서는 정책 디자인에 새로운 접근이 필요하다고 제안하며, 이는 이미 정부 운영 방식의 일부가 되고 있다.
이를 위해 정부는 참여, 디자인, 디지털, 실험에 기반한 역량을 구축해야 한다고 그녀는 주장한다.
공공디자인 효과 실증 리뷰(PDER)는 이러한 역량이 이미 정부 내에 존재함을 보여주는 프레임워크와 증거를 제공하며, 이러한 잠재력을 실현하기 위해 무엇이 필요한지를 논의한다.
우리가 제안하는 정의는 반복적인 공공디자인과 연계된 창의적, 실천적, 협업적 접근이 정책 혁신에 어떤 기여를 하는지, 그리고 그것이 정부의 미션 달성에 어떻게 기여하는지를 설명하는 출발점이 된다.
다음 장에서는 영국 정부 및 공공서비스 내 디자인의 발전 과정을 살펴보고, 이어서 최근 실천 사례들을 구체적으로 검토한다.
4. 영국 정부 내 디자인 개요
이 장에서는 영국 정부 내 디자인의 발전 과정에서 나타난 주요 시점들과, 디자인카운슬(Design Council), 싱크탱크, 연구 지원기관, 독립 디자인 네트워크 등을 포함한 연관 조직 생태계를 요약한다.
이 개요는 지난 20년 동안 공공정책을 지향하는 디자인 전문성이 어떻게 성장하고 제도화되었는지를 보여준다.
또한, 덴마크 정부, 유럽연합 집행위원회(European Commission), 미국 연방정부, 경제협력개발기구(OECD) 등 국제적 맥락에서 다른 정부 및 조직들이 어떻게 디자인 역량 또는 디자인팀을 개발해왔는지도 함께 다룬다.
끝으로, 현재 영국 정부 내에서 운영 중인 다양한 유형(또는 전문 분야)의 디자인에 대해 간략히 소개한다.
4.1 주요 발전
지난 10여 년간 전 세계 공공 행정 조직에서 디자인과 관련된 팀, 전문성, 프로세스가 구축되고 발전하고 있다는 증거가 점점 더 늘어나고 있다.
이 보고서의 증거 자료로 종합된 디자인카운슬(Design Council)의 한 보고서에 따르면, 2022년 영국 중앙정부, 지방정부, NHS, 경찰 등 공공부문 조직에서 일하는 사람들을 대상으로 한 설문조사에서 응답자의 88%가 디자인을 사용하고 있으며, 그 중 약 3분의 1은 전략적 수준에서 디자인을 사용하고 있다고 답했다(Design Council, 2025, p.10).
이러한 발전을 보여주고 분석하는 학계 및 실무자들의 연구는 문헌 검토에 자세히 소개되어 있다.
디자인 접근법에서 영감을 받은 여러 제도적 혁신이 각국 정부에서 나타나고 있다.
첫째, 10여 년 전부터 등장한 정부 디지털 전담 조직 또는 기관은 산업계에서 발전한 사용자 중심(user-centred) 또는 인간 중심(human-centred) 디자인 접근법을 기반으로 하고 있다. 대표적으로 영국의 정부디지털서비스(Government Digital Service, GDS)가 그 사례이다.
둘째, 같은 시기에 많은 중앙정부와 도시들은 정책랩(policy labs) 또는 이와 유사한 전문 팀을 설립하였다. 예를 들어, 2014년 영국 내각 사무국에 설립된 Policy Lab은 최소 한 개 이상의 해외 정부에서 자국의 제도적 혁신에 영감을 준 사례로 언급되기도 한다.
셋째, 챌린지 기반 접근(challenge-driven approaches)이 점차 확산되고 있다. 예를 들어 챌린지 프라이즈(challenge prizes), 해커톤(hackathons), 잼(jams)과 같은 형식은 정책 개발 과정에서 아이디어 도출, 반복, 실험 단계에 디자인을 적극적으로 활용하는 경향이 있다.
이러한 흐름은 디자인이 정책 수립 및 실행 과정에서 정책 담당자들이 기존에 사용해온 접근법을 보완할 수 있는 잠재적 가치가 있는 수단으로 인식되고 있음을 보여준다. 물론 이는 모든 정책 담당자에게 해당되는 것은 아니지만, 최소한 일부에게는 그러하다.
이러한 역사적 흐름을 요약하기 위해, 표 2는 2004년부터 현재까지 약 20년에 걸친 영국 공공디자인의 주요 사례를 연대기 순으로 정리하였다. 이는 완전한 목록은 아니며, 정부와 공공정책과 관련된 디자인에는 훨씬 더 긴 역사가 존재함을 인정한다.
예를 들어, 공공정책에 특화된 디자인 형태가 본격적으로 등장하기 이전에도, 서렐재단(Sorrell Foundation)이 데모스(Demos)와 협력하여 새로운 학습 접근법을 실험했던 프로젝트 등, 다양한 실험적 활동들이 존재했다. 또한 디자인 에이전시나 대학 기반 디자인 연구자들의 초기 작업도 이러한 흐름에 기여하였다.
이 타임라인은 중앙정부, 지방정부, 영국의 분권 정부(devolved administrations)뿐 아니라 디자인카운슬과 기타 관련 기관들의 활동에 초점을 맞추고 있으며, 이와 동시에 국제적으로 관련된 이니셔티브들도 함께 다루고 있다.
이러한 발전과 맞물려, 새로운 형태의 디자인 컨설팅, 전담팀, 학위 과정, 교육 훈련 프로그램 등이 등장하고 있는 추세이다.
표 2. 영국 정부의 디자인 발전 연대기 (2004~2023)
| 연도 | 영국 내 공공디자인 관련 활동 | 영국 및 국제 관련 활동 |
| 2004 | – | 영국 디자인카운슬, 변화디자인(transformation design)에 초점을 맞춘 RED 팀 창설 – 디자인카운슬, 힐러리 코탐 (Hilary Cottam) |
| 2005 | 정부, George Cox 경에게 비즈니스 디자인 검토 의뢰 – 조지 콕스 경 (Sir George Cox) | 영국표준협회, 포용적 디자인 표준 발간 Hilary Cottam, 올해의 디자이너 수상 – 영국표준협회, 힐러리 코탐 |
| 2006 | – | Demos, 공공서비스 디자인 보고서 발간 AHRC, 21세기 디자인 연구 프로그램 시작 – Demos, AHRC |
| 2007 | Kent 카운티, Social Innovation Lab Kent 설립 – Kent 카운티 의회 | 덴마크, 정부 혁신랩 MindLab 설립 – 크리스티안 바손 (Christian Bason) |
| 2009 | NHS 혁신개선연구소, 디자인 기반 헬스케어 재설계 보고서 발간 – NHS 혁신개선연구소 | – |
| 2010 | 마사 레인 폭스 Martha Lane Fox, 디지털 서비스 검토 | – |
| 2011 | 정부 간 온라인 서비스디자인 및 개발 (이후 GDS로 발전) 스코틀랜드 정부, #designforgov 개최 |
– |
| 2012 | 정부디지털서비스 (GDS), 디지털 전략과 GOV.UK 출범 GDS, 정부 디자인 원칙 발표 |
– |
| 2013 | NHS 공감 기반 공동설계(Experience Based Co-Design) 툴킷 발간 정부디지털서비스(Government Digital Service), '디지털 전환 대표 서비스(digital transformation exemplar services)' 정책보고서 발간 – 정부 전반에서 개발 중인 효과적인 신규 서비스 사례를 소개하기 위함 정부디지털서비스(GDS)가 디자인한 GOV.UK 웹사이트, 디자인뮤지엄 '올해의 디자인(Design of the Year)' 수상 영국 공무원 조직(Civil Service), 디지털 디자인을 중심 주제로 '디자인 인 거번먼트' 공식 블로그 개설 |
디자인위원회, 『Restarting Britain II』 보고서 발간 GovJam 국제행사 시작 |
| 2014 | 내각사무국(Cabinet Office)에 Policy Lab 설립 지방정부 및 공공서비스 기관, ‘공공부문 디자인 프로그램(Design in the Public Sector)’을 통해 디자인카운슬과 협업 북아일랜드 공공부문 혁신랩(Public Sector Innovation Lab) 설립 |
미국 연방정부 인사관리처(Office of Personnel Management) 혁신랩, 인간 중심 디자인 프로젝트 시작 첫 번째 ‘정부를 위한 서비스디자인 컨퍼런스(Service Design in Government)’ 개최 |
| 2015 | 고용연금부(Department for Work and Pensions), 인간 중심 디자인사이언스팀(Human-Centred Design Science Team) 설립 (구. 행동과학팀) | 디자인위원회(Design Commission), 『민주주의를 디자인하다(Designing Democracy)』 보고서 발간 OECD, 공공부문 혁신 관측소(Observatory for Public Sector Innovation) 설립 |
| 2016 | 정부디지털서비스(Government Digital Service), 디지털 서비스 디자인을 위한 가이드와 도구 제공 | – |
| 2017 | 지방정부, 지방정부협의회(Local Government Association) 및 디자인카운슬의 ‘공공부문 디자인 프로그램(Design in the Public Sector)’을 통해 서비스디자인을 탐색 영국 공무원 조직(Civil Service), 디지털·데이터·기술 직군 세부사항 발표 – 디자인 직무 포함 정부 부처 간 공동체 One Team Government 설립 – 디자인을 핵심 주제로 포함 |
네스타(Nesta), 『공공서비스를 위한 디자인 가이드(Designing for Public Services)』 발간 UNDP, 지속가능발전목표(SDGs) 해결을 위한 디자인씽킹 활용 가이드 발간 EU 공동연구센터(Joint Research Centre) 산하 EU 정책랩(EU Policy Lab), ‘정책을 위한 디자인(Design for Policy)’ 프로젝트 시작 |
| 2018 | – | 네스타(Nesta), 공공 혁신가를 위한 States of Change 프로그램 설립 |
| 2019 | 스코틀랜드 정부, 서비스디자인 접근법 발표 | – |
| 2021 | 정책전문직 지원단 Policy Profession Support Unit, 정책디자인 커뮤니티 및 블로그 설립 | – |
| 2022 | 정부 과학기구 Government Office for Science, 공무원 대상 시스템 사고 가이드 발간 | AHRC (Arts and Humanities Research Council) 및 디자인뮤지엄, Future Observatory 디자인 연구 프로그램 시작 |
| 2023 | 정책디자인 커뮤니티 Policy Design Community , 공공디자인 효과 실증리뷰 착수 | – |
4.2 정부 내 디자인의 형태
산업 분야에서의 디자인은 전통적으로 결과물로 존재하는 사물 또는 형태와 밀접하게 연관된 활동으로 이해되어 왔으며, 이는 보다 넓은 시스템과 인프라 안에 존재한다.
영국 대학에서 디자인을 전공하려는 학생은 일반적으로 특정 전통이나 형태에 기반한 전문화된 분야를 선택해야 한다. 예를 들어 그래픽 커뮤니케이션, 건축, 섬유, 제품 디자인 등이 그것이다.
이러한 전통적 디자인 분야들은 제조업 및 산업화와 밀접하게 연결되어 있으며, 이미 견고하게 제도화되어 있다.
이와 병행하여, 20세기 후반에는 조직과 사회의 디지털화(digitalisation), 소비자 중심화(consumerisation), 데이터화(datafication)의 진전에 따라 새로운 유형의 디자인이 등장하였다.
또한 민주적 참여 압력과 투명성 요구 역시 디자인의 형성과 발전 방식에 영향을 미쳤다.
이번 보고서에서 검토한 디자인카운슬(Design Council)의 보고서는, 공공부문 조직 전반에서 활동하는 디자인 리더들의 관점을 종합한 자료이다. 이 보고서는 다양한 디자인 전문 분야 간 경계가 흐려지고 있다고 평가하며, 다음과 같이 밝히고 있다:
“워크숍에서 확인된 디자인의 가치와 실천은 서로 다른 디자인 분야 간에 놀라울 만큼 일관성을 보였다. 특히 중앙정부 바깥에서는 장소(place)와 도시 공간 및 인프라의 물리적 디자인이 정책 및 서비스디자인과 실행에 핵심적인 역할을 하는 것으로 보인다.”
(Design Council, 2025, p.19)
이러한 전통 분야의 재정의와 함께, 산업계 및 그 너머에서는 새로운 형태의 디자인이 등장하고 있다.
이 중 일부는 이미 정부 내에 자리 잡았으며, 이번 리뷰에서 활용된 자료들 속에서도 확인된다.
이 보고서를 위해 작성된 문헌 검토 보고서 1에 따르면, 현재 정부 안에서 활용되고 있는 디자인 전문 분야는 다음과 같다:
- 커뮤니케이션 디자인 (Communication design)
- 콘텐츠 디자인 (Content design)
- 인터랙션 디자인 (Interaction design)
- 조직 디자인 (Organisation design)
- 정책 디자인 (Policy design)
- 서비스디자인 (Service design)
- 전략 디자인 (Strategic design)
- 도시 디자인(Urban design)
이러한 디자인 전문 분야 중 일부는 중앙디지털데이터사무국(Central Digital and Data Office)과 같은 정부 내 기존 직무, 전문직, 팀, 프로세스와 명확하게 연결되어 있다.이러한 디자인 전문 분야 중 일부는 중앙디지털데이터사무국(Central Digital and Data Office)과 같은 정부 내 기존 직무, 전문직, 팀, 프로세스와 명확하게 연결되어 있다.
그러나 다른 일부는 그렇지 않다. 예를 들어, 공무원 채용 포털(Civil Service Jobs)에서 ‘서비스디자이너(service designer)’와 ‘정책디자이너(policy designer)’라는 직무를 검색해보면, 전자는 자주 등장하지만 후자는 거의 나타나지 않는다.
디자인 내의 전문 분야들은 계속 진화하고 있다.
공공디자인의 등장은 21세기 초 변화하는 환경 속에서 다른 흐름들과 함께 나타난다.
이와 관련하여, 디자인이 혁신과 전환의 선두에 서 있는 다른 사회 영역에서도 유사한 발전이 이루어지고 있다:
- 공동디자인(Co-design)은 2000년대에 등장한 접근법으로, 시민과 사용자들을 디자인 과정에 참여시키기 위한 방법과 도구로 구성된다.
그 뿌리는 1970~80년대 북유럽에서 발전한 참여디자인(participatory design)에 있다. 이는 새로운 기술 시스템의 설계에 영향을 받게 될 노동자들을 설계 과정에 직접 참여시키는 원칙에 기반한 연구 및 실천 영역이다.
예를 들어, 최근 Demos에서 발표한 참여적 정책형성에 대한 보고서는 공동디자인 워크숍을 하나의 방법으로 포함하고 있다. - 소셜디자인(Social design)은 디자인과 사회 간의 관계 및 사회적 이슈에 미치는 영향에 주목하는 디자인 실천 및 연구 영역을 의미한다.
예를 들어, 런던예술대학교(University of the Arts London)의 다양한 디자인 분야 학자들이 집필한 논문집에서는, 정의(justice)부터 섬유, 건강에 이르기까지 삶의 여러 영역에서 긍정적인 사회적 변화를 위한 디자인 적용이 중심 주제로 다뤄지고 있다. - 시빅디자인(Civic design)은 미국에서 민주적 절차의 디자인에 초점을 맞추며 사용되는 용어이다.
예를 들어, Center for Civic Design은 미국의 비영리 기관으로, 선거 시스템을 재구상하고 투표 시스템의 디자인을 개선하기 위해 활동하고 있다. - 리걸디자인(Legal design)은 법률 서비스의 접근성과 포용성을 높이는 데 초점을 맞춘 영역이다.
이 분야에서는 전문 실천가, 관련 행사, 출판물도 함께 발전하고 있다.
예를 들어, 잉글랜드·웨일스 법률협회(Law Society of England and Wales)가 최근 발표한 짧은 보고서는 법적 개념을 명확히 전달하고, 계약서와 같은 법률 실무의 산출물을 더 쉽게 사용할 수 있도록 개선하는 디자인의 중요성을 강조하고 있다.
결론적으로, 지난 20년간 산업 분야와 관련된 디자인 전문성과 접근법은 정부 및 공공부문에 맞게 적용되고 발전해왔다.
동시에 사회를 위한, 사회 안에서의 디자인도 함께 진화해왔다.
다음 장에서는 영국 정부 내에서의 공공디자인에 대해 더 구체적으로 살펴보고, 그것이 어떤 성과와 영향을 만들어내고 있는지에 주목한다.
5. 공공디자인이 영국 정부에서 달성하는 성과
이제부터는 영국 정부, 특히 중앙정부 내에서의 공공디자인 실천을 검토한다. 이는 본 보고서인 공공디자인 효과 실증 리뷰(Public Design Evidence Review, PDER)의 범위에 부합하는 초점이다.
이를 위해, 우리는 이 리뷰를 위해 제작된 다양한 자료들 ― 사례은행(Case Study Bank), 디자인 사고 리더 보고서(Design Thought Leader Report), 세 편의 문헌 검토 보고서(Literature Reviews 1, 2, 3), 디자인카운슬 라운드테이블 및 설문조사 결과 보고서 ― 을 종합적으로 분석하였다.
이 절에서는 정부가 직면한 문제를 해결하는 과정에서 공공디자인이 어떻게 구체적이고 (때로는 금전적 가치를 갖는) 실질적 혜택을 가져오는지를 논의한다.
우리는 공공디자인 효과 실증 리뷰에서 도출된 증거를 바탕으로, 디자인 실천이 정부에 어떤 결과와 영향(impact)을 가져오는지를 이해할 수 있는 틀을 제안한다.
특히, 우리는 출판된 학술 연구와 사례은행, 디자인 사고 리더 보고서, 디자인카운슬 보고서에서 제시된 사례들을 종합하여 분석하였다.
해당 문헌에는 디자인과 혁신의 관계를 과정과 결과 양 측면에서 조명하는 연구들이 포함되어 있으며, 이는 때때로 상반된 관점을 제시하기도 한다.
또한, 우리는 공공부문을 포함해 디자인의 가치와 투자 수익률(ROI)을 측정하려는 시도들도 함께 검토하였다.
요약하자면, 이들 연구는 디자인 활용이 긍정적인 결과와 영향을 가져온다는 점을 보여주며, 우리는 이를 정부 맥락에 맞게 재구성하였다.
공공디자인 실천은 정부를 위해 다섯 가지 주요 성과(outcomes), 즉 중간적 혜택을 달성하며, 나아가 장기적 성과(impacts)를 촉진하는 데 기여한다.
우리가 증거를 종합한 결과, 이 다섯 가지 성과는 다음과 같다:
- 협업(Collaboration)
- 통찰(Insight)
- 영감(Inspiration)
- 실행 위험 감소(De-risking of operational delivery)
- 정당성 향상(Increased legitimacy)
이러한 결과들이 상호 작용함으로써 정부는 다음과 같은 영향(impacts)을 얻을 수 있다:
- 정책 과제에 대한 혁신적 해법
- 정책 효과성 증대
- 행정 효율성 향상
- 정부와 시민 간의 간극 축소
이후 이어지는 논의에서는 사례은행(Case Study Bank)에 포함된 실제 사례를 통해, 각각의 성과와 영향이 어떻게 달성되었는지 구체적으로 설명한다.
여기에는 하나의 사례가 둘 이상의 성과 또는 영향을 동시에 달성하는 경우도 포함된다.
우리가 확보한 영국 정부 내 공공디자인 관련 증거가 뒷받침되는 경우, 이로 인한 이점을 구체적으로 제시한다.
그렇지 않은 경우에는 더 넓은 지식 기반을 활용해 설명한다.
5.1 공공디자인을 통해 도출된 성과
협업(Collaboration)
공공디자인을 적용했을 때 가장 먼저 나타나는 성과는 협업이다.
이는 공공디자인이 사람들로 하여금 워크숍, 공동디자인(co-design) 활동 등을 통해 함께 일할 수 있도록 실천적으로 지원하고, 다양한 관점, 증거, 전문성을 통합하고 조율하며 목적 있는 반복적 과정으로 연결시키는 능력에서 비롯된다.
공공디자인에 뿌리를 둔 협업 실천은 해결책 도출뿐 아니라, 시스템 전체를 학습하는 것에 공통의 초점을 둔다.
협업은 사례은행(Case Study Bank)에 포함된 모든 사례에서 공통적으로 등장하며, 이는 다른 모든 성과와 영향의 기반이 되는 핵심적 토대를 형성한다.
본질적으로 협업은 모든 공공디자인 활동을 관통하는 중심 주제이다.
예를 들어, 환경식품농무부(Defra)는 넷제로(Net Zero) 탄소 배출 목표를 디지털 서비스 전달에 어떻게 통합할 수 있을지라는 과제를 해결하며, 중요한 통찰을 얻었다.
당시 디자이너들은 자신들이 설계 중인 서비스의 탄소 발자국을 어떻게 고려해야 하는지, 또 다학제 팀 내 각 직무가 이 목표를 어떻게 뒷받침할 수 있는지에 대한 구체적 지침이 거의 없다는 사실을 확인하였다.
이에 Defra 팀은 공동디자인 접근법(co-design approach)을 도입하였고, 정부 부처, 지방정부, 공급업체 파트너 등 다양한 이해관계자들과 협업 세션을 조직하였다.
그 결과 디지털 프로젝트 실무자들로부터 다양한 시각과 아이디어를 수집할 수 있었으며, 이 과정을 통해 정부 블로그에 공유된 원칙 세트가 빠르게 형성되었다.
Defra는 이 원칙을 더 발전시켜 공식 표준으로 발표할 계획이다. 이 프로젝트는 디지털 지속가능성(digital sustainability)에 대해 공공 부문 간의 이해를 더욱 일치시키는 계기가 되었다.
또 다른 사례로, 법무부(Ministry of Justice, MoJ)는 출소자의 지역사회 재정착 문제를 효과적으로 개선하고자 하였다.
재범률을 줄이고, 사회 안전을 확보하기 위한 이 목표는 연간 약 227억 파운드(약 40조 원)의 사회적 비용과도 직결되어 있다.
MoJ의 정책 담당자와 서비스디자이너들로 구성된 팀은 시스템 사고와 서비스디자인 접근법을 결합하여, 교정시스템 전반의 500명 이상과 접촉하였다.
여기에는 영국 교정청(His Majesty’s Prison and Probation Service)도 포함되어 있었다.
이들은 재정착에 영향을 주는 복잡한 원인을 종합적으로 분석하였고, 장기적인 개선 방향을 수립하였다.
시각디자인과 내러티브를 활용하여 복잡한 증거를 쉽게 이해할 수 있는 자료로 전환하였고, 기회의 영역(opportunity areas)을 도출하여 실행 파트너들과 공유하였다.
파트너들은 이에 대해 피드백을 주고, 비판적으로 검토하며, 각 기회 영역이 자신의 조직 목표와 어떻게 연결되는지를 토론하였다.
이 접근을 통해 법무부와 파트너 기관은 형사사법 시스템 전반에서 도출된 통찰을 반영한, 전체론적이고 집합적인 재정착 전략을 수립하게 되었다.
앞서 표 1에서 보여준 것처럼, 협업은 시민과 다양한 이해관계자들이 정책 사이클에 참여하도록 하고, 정부 부처 간, 다학제 간 협력을 촉진하는 데 효과적이다.
공동디자인에 대한 전문성은 다양한 목소리와 정보를 실질적이고 실행 가능한 방식으로 통합하고, 문제를 함께 탐색하고 해법을 도출할 수 있게 하는 실천 수단이 된다.
한 디자인 리더는 이를 다음과 같이 간명하게 표현하였다:
“디자인은 사람을 ‘대상’으로 하는 것이 아니라, 사람과 함께(with) 하는 것이어야 한다.”
– 맷 에드가(Matt Edgar)
통찰 (Insight)
앞서 설명한 협업을 통해 도출되는 다음 성과는 통찰이다.
이는 디자인 실천이 조직, 공동체, 지역사회라는 현실 세계로부터 다양한 관점을 끌어와 이를 이해하고 구조화할 수 있는 능력을 보여주는 점에서 중요하다.
공공디자인 접근법은 사람들이 정부와 관련된 (디지털) 사물이나 서비스를 접하거나 사용하는 시스템 속 여정과, 그들이 실제로 살아가는 지역사회 맥락에서의 경험을 중심에 둔다.
공공디자인은 거시적 시스템 관점과 실제 현장의 사용자 경험을 동시에 다루며, 조직 내부와 외부 관점을 넘나드는 시야 전환을 가능하게 한다.
이 성과를 보여주는 사례 중 하나는 내각사무국(Cabinet Office) 산하 장애인정책국(Disability Unit)과 Policy Lab이 수행한, 장애인의 일상생활에 대한 심층적 이해를 위한 프로젝트이다.
이 프로젝트팀은 심층 인터뷰, 여정 매핑, 스토리보드 작성, 다이어리 기록 등의 기법을 통해 전략 수립에 필요한 풍부한 정보를 수집하였다.
특히 이 팀은 수년에 걸쳐 민속지적 연구(ethnographic research)를 수행하였으며, 이로 인해 장애인의 경험이 정책 결정 과정에서 주요한 증거로 부각되었을 뿐만 아니라, 코로나19 팬데믹이라는 변화하는 사회적 맥락 속에서 장애인의 기대와 삶의 변화 양상을 장기적으로 포착할 수 있는 기회를 제공하였다.
이러한 깊이 있는 통찰은 단기간 연구로는 얻기 어려우며, 지속적 참여의 가치를 잘 보여준다.
이 연구 결과는 이후 공공 여론 수렴 과정과 통계자료 발표 시 문맥을 제공하는 데 활용되었고, 내부적으로는 직원 간 목적과 방향성을 논의하는 기반 자료로 사용되고 있다.
또 다른 통찰 사례는 고용연금부(DWP)가 수행한 프로젝트이다.
이 프로젝트는 무급 돌봄 제공자들이 왜 일을 그만두는지를 이해하고, 그들이 원할 경우 돌봄과 일을 병행할 수 있도록 더 나은 지원 방안을 모색하기 위해 추진되었다.
이 프로젝트는 보건부, 기업부, 정부양성평등국(Government Equalities Office)과의 협력으로 수행되었으며, 초기부터 시스템적 관점이 반영되었다.
프로젝트팀은 돌봄을 시작하는 시점부터의 경험과 필요를 고려한 정교한 증거 기반 페르소나(persona)를 구성하였다.
각 페르소나가 현재 정책하에서 겪게 될 이상적인 돌봄 여정을 시나리오로 구성한 뒤, 실제 돌봄 초기 단계에서 직면할 수 있는 문제들을 반영해 이를 다시 검토하였다.
이러한 문제에는 복잡하고 단절된 지원 시스템을 탐색할 시간, 에너지, 정보 부족 등이 포함되었다.
이처럼 돌봄 제공자의 관점을 중심에 두고, 그들이 정보 및 지원 시스템을 어떻게 경험하는지를 시각화함으로써, 참여한 정부 부처 간 팀은 이전에는 명확히 정의되지 않았던 새로운 대상군, 즉 '잠재적 돌봄자(potential carers)'의 존재를 인식할 수 있게 되었다.
이들은 일과 돌봄 사이에서 결정을 내려야 하는 사람들로, 그들의 삶의 경험은 이들의 요구를 중심으로 개입을 설계하는 데 활용되었다.
두 사례 모두에서 통찰을 생성하는 과정은 불확실성을 드러내고 이를 관리하는 데 기여하였다.
또한 이러한 통찰은 서비스가 시민의 실제 요구, 행동, 경험을 충실히 반영하도록 만들기 위한 효과적인 개입 시점을 포착하는 데 도움을 주었다.
영감 (Inspiration)
사람들의 삶의 경험을 중심에 두고 시스템과 인프라를 시각화하는 방식은 정책 과정에 있어 ‘영감’이라는 세 번째 성과를 제공한다.
이는 기존에 숨겨져 있던 전제를 드러내는 효과와 결합되어, 정책과제가 보다 잘 이해되고 더 의미 있고 효과적인 방식으로 재정의될 수 있도록 한다.
서로 다른 목소리, 관점, 경험을 듣는 과정을 통해 연구자와 정책 입안자는 물론 실행 전문가, 시민들까지도 새로운 창의적 해법을 상상할 수 있게 된다.
이러한 영감과 창의성을 잘 보여주는 사례는 교육부(DfE)에서 수행한 프로젝트이다.
DfE는 교사 역할에 대한 낮은 지원율 문제를 해결하기 위해, 교육을 최전선의 사용자, 즉 교사 입장에서 새롭게 구상하려는 리뷰를 진행했다.
정책전문가, 연구자, 분석가, 디자이너, 서비스 전달 전문가 등으로 구성된 다학제 팀은 현직 교사들과 함께 교육 서비스를 교사 관점에서 살펴보았다.
이 팀은 공적 재원이 투입되는 교육 서비스를 전체적으로 매핑하고, 교사 경력의 각 단계에서 실제로 이해하기 쉬운 방식으로 재구성하였다.
이러한 활동은 예비 교사를 유입하고 지원하며 영감을 줄 수 있는 새로운 통합 서비스를 설계하는 데 기반이 되었고, 동시에 이 서비스는 실시간 데이터를 수집하여 지속적 개선이 가능한 구조로 설계되었다.
더 나아가 DfE 내부의 팀 구조 자체도 ‘정책’과 ‘집행’을 분리하지 않고, 교사 서비스 흐름에 따라 재편되기 시작했다.
이러한 시스템적 사고와 창의적 접근은 정책과 집행을 단일 팀으로 통합하고, 사용자 관점에서 도전과제를 바라보며 향후 정책설계를 위한 시스템 맵을 개발하는 계기가 되었다.
또 다른 사례로, 디자인카운슬(Design Council)은 노섬벌랜드 주(County of Northumberland)의 암블(Amble, 북잉글랜드 어업 항구 도시) 주민 및 지방정부와 함께 워크숍을 진행하며 영감을 받았다.
이 프로젝트는 폐쇄된 산업 부지를 지역사회에 유익하게 전환하는 방법을 탐색하는 것이 목적이었다.
초기 범위는 대규모 일자리 손실을 보완하기 위한 대체 산업 유치였고, 해당 부지를 어떤 비즈니스로 전환할 수 있을지에 대한 아이디어가 논의되었다.
그러나 지역 주민의 관점을 반영하면서, 과제는 산업 재배치에서 암블항 전체를 관광지로 재탄생시키는 방향으로 전환되었다.
이 과정은 지역 소상공인, 관광청, 경찰 등이 함께 지역 재생에 대한 공동 비전을 수립하고, 자영업 아이디어를 포함한 다양한 발전 방안을 도출하는 공동창작(co-creation)의 계기가 되었다.
이 새로운 문제 정의 방식은 추가적인 사업과 투자로 이어졌고, 암블은 2015년 ‘올해의 고스트리트(High Street of the Year)’ 상을 수상하였으며, 2019년에는 선데이 타임즈가 선정한 ‘바닷가에 살기 좋은 최고의 도시’ 리스트에도 이름을 올렸다.
공공행정에서 디자인 실천이 제공하는 영감과 창의성은 아직까지 다른 지식이나 업무 방식에 비해 낯설게 여겨질 수 있다.
그러나 일부 전문가들은 이러한 요소가 근본적인 전환을 위해 필수적이라고 본다.
한 디자인 사상가는 다음과 같이 표현했다.
“오늘날 우리가 마주한 큰 도전은 본질적으로 창의적 도전이다.
이런 도전은 새로운 방식으로 지식을 발견하고 연결하는 것을 요구하며, 아직 존재하지 않는 것을 만들어내는 것이다”(Marco Steinberg).
이처럼 새로운 관점을 접하게 되면, 기존에 숨겨져 있던 전제를 드러내고 정책 과제를 보다 잘 이해하며, 창의적이고 효과적인 방식으로 재정의할 수 있다.
궁극적으로 지금까지 언급한 각 성과는 서로를 강화하며, 정부가 직면한 과제에 대해 창의적이고 효과적인 대응을 개발하고, 실험하며, 정당화하고 실행하는 데 필요한 견고한 기반을 만든다.
협업은 다양한 관점을 통합하고, 통찰은 숨겨진 전제와 더 깊은 이해를 이끌어내며, 영감은 혁신적 사고를 견인한다.
각각의 디자인 실천과 그 결과는 독립적으로도 큰 가치를 지니지만, 동시에 디자인 과정 전체에서 더 많은 파급효과를 만들어낸다.
운영 실행의 위험 최소화
공공디자인 실천은 사람, 맥락, 제안된 ‘해결책’이나 개입 사이에 피드백 루프와 집단적 학습을 형성하고 유지하는 데 기여한다.
이러한 학습과 대화는 운영 실행의 위험을 줄이는 데 도움이 되며(네 번째 성과), 이는 공공디자인이 제공하는 주요한 장점으로 널리 인식되고 있다.
공공디자인은 이해관계자와 함께 반복적으로 프로토타입을 개발하는 등의 실천을 통해, 기존 프로세스 및 인프라와 제안 간의 ‘적합성’을 확인하고, 실행 맥락과 시민의 실제 경험에 대한 이해를 바탕으로 숨어 있는 전제를 드러낸다.
이러한 성과를 보여주는 사례 중 하나는 복지부(DWP)의 유니버설 크레딧(Universal Credit) 팀이다.
이 팀은 수급자(청구자)의 서비스 경험을 중심에 두고, DWP 직원의 지원을 포함한 일련의 프로토타이핑 주기를 통해, 개선안을 전면 도입하기 전에 소규모로 테스트해보는 방식을 도입했다.
이를 위해 디지털, 정책, 실행 분야의 전문성을 갖춘 다학제 팀이 협업하여, 전체적으로 고려된 효과적인 다채널 서비스를 설계하고 실행하는 최적의 방안을 마련하였다.
이 사례에서 알 수 있듯이, 그리고 디자인 사상가 보고서가 주장하듯, 이러한 피드백 루프를 활성화하기 위해서는 기술적 역량과 관계적 역량을 함께 활용할 필요가 있다.
이러한 역량의 결합은 부처 간 경계를 넘나드는 학습과 의미구성을 가능하게 하며, 사람들로 하여금 새로운 접근 방식을 실험하고 제안을 테스트, 검증, 개선하도록 돕는다.
한 디자인 사상가는 디자인 실천 중 테스트와 프로토타이핑이 어떻게 초기 단계에서 문제를 드러내고, 실패 가능성을 줄이는 데 기여하는지를 다음과 같이 설명했다.
“전체 확산 과정에서도 나는 계속해서 혁신적 접근을 유지하고 싶다. 학습하고, 측정하고, 다시 학습하고, 테스트하고, 조정하면서… 마침내 제대로 작동하는 무언가를 전면 도입하고 정착시킬 수 있을 때까지 말이다”(Julia Ross).
이와 같은 초기 문제 식별을 보여주는 또 다른 사례는 HM세무관세청(HMRC)의 정책랩이 플라스틱세 도입을 통해 플라스틱 폐기물 감축을 추진한 프로젝트이다.
이 팀은 정책입안자들과 협력하여 다양한 이해관계자들을 대상으로 심층 인터뷰와 현장 관찰 연구를 포함한 조사 활동을 수행했다.
증거 수집을 위한 의견 요청(call for evidence)에는 많은 응답이 몰렸고, 이는 이 이슈의 중요성과 시급성을 보여주는 동시에 신속한 해결책 마련에 대한 압박을 반영하는 것이었다.
참여형 워크숍은 고객 여정을 시각화하고 예상 경로를 설계하는 데 도움이 되었으며, 사람들이 해당 세금에 어떻게 반응하고 대응할지를 예측하는 데 기여했다.
정책입안자들은 다양한 시나리오를 테스트하고 퍼소나(persona)를 제작함으로써 납세자에게 발생할 수 있는 예상치 못한 부작용을 사전에 확인하고, 이를 최소화하며 실행 가능성을 검토할 수 있었다.
예를 들어, 상업적 환경에서의 플라스틱 사용과 운송 포장으로 인한 행정 부담 사이에서 발생할 수 있는 형평성 문제,
또한 의료 환경처럼 플라스틱 사용을 피할 수 없는 경우에 대한 형평성 문제 등을 조명하고, 특정 예외조항을 설정할 수 있었다.
이러한 퍼소나는 정책 변화로 인해 영향을 받는 다양한 시민의 특수한 요구에 정책이 더 민감하게 반응할 수 있도록 하였다.
이처럼 공공디자인의 요소들을 활용하면, 시민이나 공공서비스 현장에서 직접 영향을 받는 사람들의 관점에서 문제나 상황을 조기에 더 명확히 이해할 수 있다.
또한 제안된 개입이 어떻게 작동할지, 어떤 영향을 미칠지에 대해서도 명확한 예측이 가능해진다.
이 두 사례에서 보듯, 중요한 정책 변화와 관련된 위험요소 및 시스템 내 다른 영역에서 발생할 수 있는 의도치 않은 파급효과는 상당 부분 줄어들었다.
정당성 증대
공공디자인 실천은 정책이나 서비스디자인 초기 단계에서 문제를 정의하고, 잠재적인 해결책을 개발하며, 선택지를 구체화하고 평가하는 전 과정에서 그 과정의 정당성을 높이는 데 기여한다(다섯 번째 성과).
코디자인, 현장 맥락에서의 제안 테스트와 반복 설계와 같은 디자인 실천은 시민이나 서비스 이용자를 포함하여 일선에서 서비스를 제공하거나 정책을 옹호하는 사람들과의 신뢰 형성과 참여를 가능하게 한다.
이러한 점을 보여주는 두 가지 사례가 아래에 제시되어 있다.
첫 번째 사례는 고용연금부(DWP)의 직장 내 연금 자동 가입 프로그램이 만들어지기 이전의 과정이다.
당시 영국의 민간 연금 제도를 검토하기 위해 연금위원회(Pensions Commission)가 설립되었고, 사람들이 점점 은퇴를 위한 저축을 충분히 하지 않는 이유와 가능한 해결책을 모색하였다.
자동 가입 제도가 정당성을 갖추기까지는 여러 단계의 노력이 필요했다.
야당, 공무원, 연금 산업계, 고용주, 노동조합, 학계 전문가, 일반 대중 등 다양한 이해관계자들과의 폭넓은 협의를 포함하였다.
국민의 의견은 전국 단위의 연금 토론을 통해 수렴되었으며, 이 토론은 은퇴 저축과 관련된 문제와 선택지를 알리고 이해시키기 위한 목적이었다.
이러한 포럼에서는 시민들이 다음의 네 가지 주요 옵션에 대해 의견을 나눌 수 있었다:
① 노년층 빈곤 증가, ② 세금 인상, ③ 저축 장려, ④ 정년 연장.
이러한 대화를 통해 절충과 합의가 형성되었고, 결과적으로 자동 가입 제도를 설계하고 시행할 수 있는 기반이 마련되었다.
두 번째 사례는 디자인카운슬(Design Council)이 노섬벌랜드 주정부(Northumberland County Council)와 암블(Amble) 주민들과 협력한 프로젝트이다.
이 프로젝트는 초기 단계부터 변화의 직접적 영향을 받을 공공(주민)을 참여시켜 정당성을 높였다는 점에서 대표적이다.
지역 이해관계자, 상공인, 관광청, 경찰, 암블 시민들이 워크숍에 참여해 암블의 미래 비전을 공동으로 수립하였다.
이러한 포용적 접근은 다양한 의견을 반영하고, 공동체 전체에 유의미하고 지속 가능한 계획을 수립하는 기반이 되었다.
계획은 모두에게 공감대를 형성했고, 공동 소유감(sense of ownership)을 형성하였다.
또한, 관광 컨설팅팀을 통해 실행가능성 검토와 사전 테스트를 진행함으로써, 제안된 계획이 실제 맥락 속에서 고려될 수 있었고, 관련자들 간 신뢰와 정당성을 구축하는 데 기여하였다.
팀의 노력은 암블의 계획을 정리한 보고서로 이어졌고, 이 보고서를 통해 영국 정부의 해안 커뮤니티 기금(Coast Community Fund)으로부터 180만 파운드의 자금을 확보하였다.
결국 여러 프로젝트가 성공적으로 실행되었으며, 암블은 이후 권위 있는 상을 수상하는 등의 성과를 거두었다.
요약
전반적으로, 이러한 사례들은 공공디자인의 다양한 실천이 디자인 및 정책 개발 과정에서 어떤 결과를 이끌어내는지를 설명한다.
그러나 정부 맥락에서 구체적인 실천이 어떤 방식으로 이러한 성과에 기여했는지에 대해서는 덜 분명하다.
현재 확보된 증거만으로는, 공동설계(co-design) 접근에 기인한 성과와 시각화나 시스템에 대한 시민의 경험에 초점을 둔 접근이 각각 어떤 결과를 만들어냈는지를 명확히 구분하기 어렵다.
이는 디자인 실천이 혁신이나 변화의 과정에서 시기에 따라 다양한 역할을 수행하고, 서로 다른 결과를 만들어낸다는 연구 문헌의 관점에서 설명될 수 있다.
다음 절에서는, 어떤 실천의 조합과 중간 결과들이 보다 넓은 수준의 ‘영향(impacts)’으로 이어지는지에 대해 살펴본다.
5.2 공공디자인 활용의 영향
『공공디자인 효과 실증(PDER)』에서 수집된 자료는, 공공디자인 실천을 통해 도출된 성과가 어떻게 영국 정부에 실질적이고 긍정적인 영향을 미쳤는지를 보여준다.
이를 통해 정부는 변화하는 사회적 맥락, 복잡한 시스템, 사일로(silo) 조직 구조와 같은 전달 상의 장애에 효과적으로 대응할 수 있었다.
공공디자인을 통한 주요 영향은 다음과 같다:
- 정책 문제에 대한 혁신적인 해결책;
- 효과성 증대;
- 효율성 증대;
- 정부와 시민 간의 간극 해소
이제 각각의 영향을 구체적으로 살펴본다.
혁신적인 정책 해결책
디자인 실천을 적용한 첫 번째 결과는 정책 이슈에 대한 혁신적인 해결책이다.
디자이너의 참여, 방법, 기술, 접근 방식이 혁신적인 결과를 이끌어낸다는 점은 기업 영역에서 오랫동안 인정되어 왔으며, ‘자동 가입(Auto Enrolment)’ 사례는 이를 정부 전체에까지 확장할 수 있음을 보여준다.
연금위원회(Pensions Commission)의 활동과 이후 고용연금부(DWP)의 직장 내 연금 자동 가입 프로그램은 더 많은 사람이 은퇴 준비를 위한 저축을 하도록 유도하는 새로운 방식을 만들어냈다.
이는 근로자 중 자격 요건을 충족하는 이들을 자동으로 직장 연금에 가입시키는 방식이었다.
자동 가입은 기존의 ‘스스로 선택(informed choice)’에 기반한 방식과는 크게 달랐다.
기존 방식은 근로자가 자발적으로 가입 절차를 진행해야 했고, 그 결과 실효성이 낮았다.
연금위원회는 초기의 연구와 공청회를 통해, 기존 연금 시스템이 사람들이 저축을 시작하지 못하게 만드는 구조라는 점을 밝혀냈다.
예를 들어, 투자 옵션이 지나치게 복잡하고, 장기적인 수익에 대한 불확실성이 크며, 과거의 스캔들로 인해 신뢰가 무너졌다는 점이 확인되었다.
위원회는 해외 기업들의 연구를 통해, 직장 연금에 자동 가입시키는 방식이 저축 참여율을 크게 높일 수 있다는 증거를 제시하였다.
이러한 제안이 공식화된 후, DWP의 자동 가입 프로그램은 고용주, 근로자, 연금 산업계의 요구를 반영하고, 법적 의무 미이행이나 불필요한 탈퇴와 같은 리스크를 줄이기 위해 광범위한 협업을 바탕으로 설계되었다.
워크숍, 토론, 위탁 조사 등 다양한 방식으로 진행되었으며, 테스트하고 배우고 수정하며 적응하려는 개방적이고 호기심 있는 태도가 이러한 과정을 뒷받침하였다.
결과적으로 자동 가입은 연금 시스템을 변화시키고, 은퇴 저축의 감소 추세를 반전시킨 매우 성공적인 혁신이 되었다.
다만, 현재 확보된 공공디자인 관련 추가 증거는 제한적이다.
그 이유는 정책 사이클 전반에서 디자인의 ‘투입’이 혁신적 ‘산출’로 어떻게 이어지는지를 명확히 추적하기 어렵다는 방법론적 한계와, 연구자가 정부 내에 접근하기 어려운 환경 때문이기도 하다.
또한, 혁신적 해결책을 오로지 디자인 접근이나 디자이너에게만 귀속시키는 것은 경솔한 판단이다.
정의상, 혁신이란 실제로 실행되고 확산되어야 하며, 이는 수많은 전문가와 다양한 직군이 함께하는 여정이기 때문이다.
그럼에도 불구하고, 이 사례와 폭넓은 문헌은 시스템과 인프라에 대한 시민 경험 및 관계에 기반한 통찰을 활용할 때 새로운 방식이 도출된다는 점을 보여준다.
이러한 통찰이 공동설계와 협업을 통해 자극되고, 맥락 안에서 반복적으로 실험하며 위험을 줄이는 과정과 결합될 때, 새로운 접근법은 이해관계자에게 정당성을 확보하고 실제 사용자에게 더 잘 작동하며, 반복 적용과 확산 가능성 또한 높아진다.
효과성 증대
연관된 결과로, 목적성 있는 공공디자인 과정을 통해 정책, 시스템, 서비스를 설계하면 정부의 효과성이 증가한다.
시민의 실제 삶의 경험, 사회적 조사, 보다 넓은 ‘시스템’과 그 인프라에 대한 분석을 결합하면, 정부가 언제, 어떤 방식으로 개입할 수 있고 개입해야 하는지, 그리고 시민이 언제 정부 자원에 접근할 필요가 있는지를 명확히 파악할 수 있다. 예를 들면 다음과 같다.
환경식품농무부(Defra)의 환경 정책은 식량 생산 지원, 경관 보호, 동물 복지 향상이라는 목표를 달성하는 데 중요한 역할을 한다.
Defra의 농업·농촌 프로그램(Farming and Countryside Programme)은 농업 관련 지원 제도 및 보조금의 참여율을 높이기 위해, 시민들이 조언을 받을 수 있는 명확하고 일관되며 신뢰할 수 있는 방식을 마련할 필요가 있다고 판단하였다.
디자인팀은 사용자 인터뷰와 현장에서 활동 중인 Defra 자문관들의 관찰 조사를 통해, 흩어진 농업 서비스 구조 안에서 사용자가 제도에 신청하는 과정에서 겪는 어려움, 즉 ‘고충 지점(pain points)’을 식별하였다.
공동설계 워크숍을 조직함으로써, Defra는 현장 자문관들로부터 피드백과 아이디어를 직접 들을 수 있었고, 그 결과 정부와 비정부 서비스 제공자 간의 연계성이 더 높은 개선안을 도출할 수 있었다.
조언 체계를 하나의 시스템으로 시각화하고, 실제 활용 시나리오를 정의하는 작업을 통해 사용자에게 통합적이고 맞춤화된 경험을 제공할 수 있게 되었다.
또 다른 사례로, 세무관세청(HMRC)의 정책랩(Policy Lab)은 영국의 플라스틱 폐기물 문제를 해결하기 위한 새로운 세금 제도 설계를 정책입안자들이 할 수 있도록 지원하였다(앞서 언급된 사례이기도 하다).
정책랩 팀은 관찰 기반 현장조사와 인터뷰를 수행하여 인사이트를 도출하였다.
이 조사를 통해 석유화학 공장, 가공업체, 포장 충전업체, 수출입 업체 등 플라스틱 공급망 내 기업의 운영 방식과 행태를 파악할 수 있었다.
이를 통해, 정책이 가장 효과적으로 작동할 수 있는 세금 부과 지점을 도출하고, 제도가 보다 강력하거나 점진적으로 설계되어야 할 부분을 파악하며, 고객이 직면하는 복잡성과 마찰 지점, 즉 정책적 장애물을 식별할 수 있었다.
또한, 의료 등 플라스틱에 의존하는 산업에 대한 의도치 않은 부작용도 최소화할 수 있었다.
이 포장재세는 2022년 4월부터 시행되었으며, 2022/2023 회계연도 기준 4,000개 이상의 기업이 세금 납부 대상자로 등록했고, HMRC는 2억 7,600만 파운드의 세수를 확보하였다.
비록 재활용 플라스틱의 가치 상승이 이 세금으로 인한 결과라고 단정할 수는 없지만, 2018년 이후 해당 가치가 상승한 것도 주목할 만하다.
이러한 사례들이 보여주듯, 『디자인 싱커 리더 보고서(Design Thought Leader report)』 5편도 강조한 바와 같이, 공공디자인의 중요한 이점 중 하나는 정부가 의도치 않은 결과를 낳거나 단순히 문제를 시스템의 다른 부분으로 전가시키는 개입을 피하도록 도와준다는 점이다.
그 대신, 공공디자인은 정부가 해결하고자 하는 상황이나 문제의 근본 원인을 이해하고, 이를 해결하는 데 기여한다.
이 과정에서, 증거와 문제 구조, 선택지를 시각화하고 초기 프로토타입을 개발하는 디자인 실천은 인사이트와 영감을 제공하고 협업을 촉진하며, 반복적 개입 설계를 가능하게 한다.
공공디자인은 공공 행정조직 내부의 효과성 또한 높인다. 『디자인 싱커 리더 보고서』는 공공디자인의 핵심 요소인 시민 경험 중심 접근, 공동 창작, 협업이 공공 부문 근로자의 채용, 유지, 참여, 복지 향상에 긍정적 영향을 미쳐 고성과 조직을 만드는 데 기여한다고 강조하였다.
한 명의 디자인 리더는 다음과 같이 말했다.
“좋은 공공디자인을 만드는 일에는 공공적 가치가 있다.
이는 공공부문에서 일하는 사람들에게 의미 있고 납득 가능한 방식으로 조직을 만들어가는 일이기도 하다.
창의적이고 효과적인 고성과 공공조직을 만들기 위해서는 직장이 인간적인 공간이어야 한다.” (Christian Bason)
효율성 증대
정부에서 디자인 실천을 활용했을 때 나타나는 세 번째 효과는 효율성 증대이다. 이는 정부의 주요 우선순위 중 하나이다.
여기서 제시된 근거에 따르면, 공공디자인 실천을 통해 개입 방식에 새로운 협업 기회를 창출하고 자원을 절약하며 낭비를 줄이는 결과를 얻을 수 있다. 사례집(Case Study Bank) 4편에 소개된 세 가지 사례는 이러한 효과가 실제로 어떻게 구현되는지를 보여준다.
첫째, 영국 법원 및 재판소 서비스(HMCTS)는 공공디자인 접근법을 통해 영국 내 망명 신청자의 신청 및 항소 절차를 개선하고자 하였다.
기존의 종이 기반 시스템은 행정 담당자와 판사 모두 비효율적이라고 인식하고 있었다.
이 프로젝트는 사용자의 관점에서 이민 신청 및 항소 절차 전반을 재구상하고, 이를 새로운 디지털 종단 간(end-to-end) 서비스로 설계하는 것을 목표로 하였다.
디자인 주도 접근법은 시스템 전반의 ‘이동 경로(journeys)’를 그린 설계도(blueprint) 작성, 종이 및 개념, 디지털 프로토타입 개발, 공동설계(co-design) 세션 및 서비스 시뮬레이션에서의 테스트 등을 포함하였다.
이 과정을 통해, 신청자들이 실제 서비스 이용 중 겪게 될 문제들을 사전에 드러내고 이해할 수 있었으며, 서비스가 정식 운영되기 전에 개선이 가능했다.
이 재설계의 결과로, 항소자 유형 전반에서 80~90%에 이르는 디지털 서비스 이용률을 달성하였으며, 가장 중요한 변화로는 전체 항소 사건 중 약 4분의 1이 정식 심리 이전에 해결되었다는 점이다.
신청자들은 스스로 정보를 관리하고 제공하며, 해당 정보는 판사와 행정 담당자도 활용할 수 있게 되었다.
둘째, 주택·지역사회·지방정부부(MHCLG)는 지역사회 성과 향상을 목표로 다양한 보조금 사업의 투자 수익률을 극대화하고자 하였다.
이를 위해, 보조금 신청자, 심사자, 평가자들과 협력하여 새로운 디지털 서비스를 설계하였다.
이 서비스는 행정 부담을 줄이고, 신청 및 심사에 소요되는 시간을 단축시키며, 자격 기준에 대한 이해도를 높이고, 신청자와 심사자의 만족도를 향상시키는 등 전반적인 효율성을 증가시켰다.
셋째, 내무부의 정책 및 혁신랩(Policy and Innovation Lab)은 특히 술집이나 나이트클럽에서의 주사기 공격(spiking) 사건 증가에 대응하고, 기소율을 높이기 위한 방안을 모색하였다.
피해자 여정을 시각화하고, 다양한 분야의 관계자들을 인터뷰함으로써 장애 요인, 고충 지점, 개선 기회를 파악하였다.
핵심 개입 사항 중 하나는 주류업소 직원들을 대상으로 주사기 공격을 인지하고 신속히 대응할 수 있도록 훈련한 것이다.
이로 인해 중요한 증거가 소실되기 전에 확보될 수 있었다.
더 나아가, 2023년 12월에는 보다 넓은 시스템 차원의 조치들이 발표되었다.
이에는 경찰용 주사기 공격 신고 도구 도입, 주류업소 운영 지침 개정, 야간 경제 종사자 대상 정부 지원 훈련, 신속한 주사기 공격 테스트 키트 지원 등이 포함되었다.
이러한 조치들은 증거 수집 및 기소 절차의 효율성을 제고하였다.
또한, 기존에는 고려되지 않았던 직군의 전문인력을 새롭게 참여시킴으로써 자원 배분을 개선하고, 이미 과중한 업무를 수행하던 인력들의 부담을 줄이는 데 기여하였다.
『디자인 싱커 리더 보고서(Design Thought Leader report)』 5편에서도, 목표 집단과의 강력한 테스트 및 교류가 효율성을 높였으며, 이는 해당 집단이 접근 가능하고 포용 가능한 방식으로 개입과 서비스를 설계했기 때문이라고 강조하였다.
또한 『디자인카운슬 보고서』도, 시스템적 사고와 맥락 속에서 사람의 경험에 집중하는 공공디자인의 접근법이 이 효과를 뒷받침한다고 밝혔다.
이러한 모든 사례들에서, 상황에 대한 깊은 통찰과 새로운 실행 방식에 대한 영감이 드러난다.
또한 이러한 방식은 정당성을 확보하였으며, 반복적 프로토타이핑과 협업을 통해 혼란과 중복을 줄여(예: 사용자와 공무원의 시간 및 자원을 낭비하는 비효율적 절차 제거) 위험을 최소화하고 검증되었다.
그 결과, 정부 전반에 걸쳐 측정 가능한 혜택을 제공하고 있다.
정부와 시민 간의 격차 축소
공공디자인을 적용했을 때 나타나는 마지막 효과는 정부와 시민 간의 격차를 줄이기 위한 접근을 일관되게 적용할 수 있게 된다는 점이다. 『디자인 싱커 리더 보고서(Design Thought Leader report)』 5편에 따르면, 디자인 접근법을 활용함으로써 시민의 신뢰, 정당성, 참여도가 향상되었으며, 이는 정부가 긍정적인 사회 변화를 이끌 수 있는 역량과 그 수행 방식 모두에 대해 영향을 미쳤다.
이민 및 망명 항소 접근 방식을 재구상한 HMCTS의 사례는, 특히 취약한 집단으로부터 정부에 대한 신뢰가 부족한 문제를 다룬 예시이다.
이 프로젝트는 항소자들이 디지털 리터러시가 낮고, 정부에 대한 신뢰가 부족하며, 넓은 사회적 지원망도 없는 경우가 많다는 점을 인식하였다.
이러한 요인들은 항소 절차를 어렵게 만들었다. 이에 따라 디지털 시스템을 재설계하면서, 최종 서비스는 읽기 연령 기준 5세에서 9세 수준으로 설계되었으며, 영어가 모국어가 아닌 사용자의 요구를 반영하여, 신청자가 해야 할 모든 일을 한눈에 파악할 수 있도록 구성되었다.
또 다른 예시로는 자동 가입제도(Automatic Enrolment)가 있다. 연금위원회(Pensions Commission)와 고용연금부(DWP)는 이 프로그램을 통해 더 많은 사람들이 노후를 위해 더 많이 저축하도록 하는 목표를 달성하였다.
이 성공의 핵심에는 이해관계자들과의 광범위하고 정기적인 소통이 있었다.
이를 통해 관련 당사자 모두가 수용할 수 있는 해결책을 도출하였고, 그로 인해 수년에 걸쳐 개혁을 설계하고 시행하는 데 필요한 합의와 시간이 확보되었다. 이는 상당한 경제적·정치적 변화 속에서도 가능했다.
전반적으로, 지역 기반의 참여 및 공동설계를 통해 지역사회는 역량을 강화하고, 통합되며, 견고해지며, 장소 기반의 주체성을 더 강하게 느끼게 되었다.
한 디자인 리더는 이렇게 말했다. 5
“지금 우리는 많은 정부 기관에 대한 믿음이 사라진 시점에 있다. 나는 이러한 [디자인] 실천의 인간적인 측면이 제대로 활용된다면, 관계를 다시 잇고, 신뢰를 다시 쌓고, 새로운 방식의 소통을 열 수 있으며, 보다 인간적인 방식으로 도달할 수 있는 길이라고 생각한다” (Hilary Cottam).
공공디자인 관련 실천은 정부와 시민, 시민 조직 및 기타 주체들 간의 신뢰를 바탕으로 한 연결을 (재)구축하는 데 기여한다.
디자인카운슬의 보고서 또한 공공서비스와 지방정부에서 일하는 사람들과의 교류를 포함하고 있으며, 디자인이 공동체 및 사람들이 살아가는 장소에 긍정적 영향을 미칠 수 있다는 점에 중점을 두고 있다. 이는 단지 화이트홀(중앙정부)에서만이 아니라 지역 수준에서도 의미가 있다.
디자인 리더 인터뷰 분석 결과, 공공 행정 내에서 디자인 전문성과 디자인팀의 규모가 특히 서비스디자인 분야에서 크게 확대되었으며, 사용자 요구(user needs) 및 그 요구가 속한 시스템 전반을 일상적으로 이해하려는 노력이 강화되었다고 평가되었다.
또한, 디자인 과정에서 지역사회 참여가 증가한 점도 지적되었으나, 일부 디자인 리더들은 이러한 성공이 중앙정부보다는 지방정부 수준에서 더 뚜렷하게 나타났다고 평가하였다.
한 디자인 리더는 이렇게 말했다. 5
“전국 단위의 대형 서비스 조직들은 지난 10년간 디자인 역량을 엄청나게 확대해왔다. [하지만] 참여적인 면에서는 아직 부족하다” (Matt Edgar).
이는 앞으로 더 많은 노력이 필요함을 시사한다.
요약
결론적으로, 『공공디자인 효과 실증 보고서(Public Design Evidence Review)』를 위한 자료는 공공디자인과 관련된 실천이 정책 의도를 구상하고 정당화하며, 반복적으로 실행하여 실질적이고 긍정적인 결과와 영향을 만들어낸다는 점을 보여준다.
여기에서 활용된 자료에는 영국 및 국제적인 공공디자인 실천자와 옹호자 커뮤니티의 다양한 관점이 포함되어 있다.
공유 가능한 『사례집(Case Study Bank)』 4편과 『디자인 싱커 리더 보고서』 5편은 현재 공공디자인의 실제를 잘 보여주는 강력한 근거를 제공하였다.
그러나 현재 이용 가능한 근거는 여전히 제한적이다.
디자인카운슬의 독립 보고서는 더 넓은 공공부문 디자인 리더 그룹의 통찰을 제공하였고, 보다 방대한 학술 문헌 1,2,3은 공공디자인의 적용과 분석에 대한 풍부한 지식 기반이 존재함을 보여준다.
이러한 발견들은 공공정책 및 정부와 관련된 디자인 전문성이 현재보다 훨씬 더 큰 잠재력을 지니고 있음을 시사한다.
그러나 지금까지 영국 정부 내부에서 이루어진 정책의 전 과정(end-to-end)을 아우르는 (재)디자인 및 혁신 사례에 대한 구체적인 근거는 제한적이다.
결과는 긍정적이지만, 여전히 연구의 공백(gaps)이 존재한다.
이에 대해서는 다음 장에서 추가적인 연구의 필요성을 설명한다.
6. 공공디자인의 잠재력 실현
이 리뷰에서 살펴보았듯, 영국과 세계 여러 나라 정부는 이미 공공디자인을 활용해 왔으며, 이를 통해 다양한 효과를 확인할 수 있었다. 그러나 공공디자인이 다룰 수 있는 정책 및 전달 과제의 범위를 더욱 확장하고, 정부 내 디자인 역량을 더욱 발전시킬 수 있는 가능성은 여전히 존재한다.
그렇다면, 정부와 공공부문 전반에 걸쳐 공공디자인의 잠재력을 어떻게 실현할 수 있을까?
본 절에서는 공공디자인 확대를 가로막는 장벽 분석과 공공행정에서의 혁신에 관한 연구를 바탕으로, 토론과 실천의 발전을 자극하기 위한 여러 탐색 방향을 제시한다.
우리는 이 문서를 넘어서 지속적인 대화를 통해, 증거와 정보의 공백을 보다 구체적으로 파악하고, 논의에 이해관계를 가진 이들이 협력하여 이러한 공백을 메워나가기를 희망한다.
이 보고서는 '전체 시스템 관점(whole systems approach)'에서 추가 연구가 필요한 영역을 제안하며, 영국 정부가 디자인 생태계 내 다양한 이해관계자들과 협력하여 이러한 장벽을 해소할 수 있는 방안을 공동으로 모색할 수 있음을 보여준다.
공공디자인 확장을 위한 촉진 요인과 장벽
공공디자인 효과 실증 보고서(Public Design Evidence Review)의 근거에 따르면, 경험 많은 디자인 리더들은 정부가 직면한 과제를 해결하기 위해 공공디자인을 더욱 확대 적용하는 데 있어 중대한 장벽이 존재한다고 본다.
디자인 카운슬(Design Council)이 공공부문 디자이너를 대상으로 한 설문과 워크숍을 바탕으로 작성한 보고서에서도, 공공부문 조직에서 디자인을 지지하려는 이들이 직면한 핵심 과제들이 확인되었다. 여기에는 다음과 같은 요소들이 포함된다:
- 탐색적이고 반복적인 접근을 억제하는 조직 절차
- 혁신과 공동디자인을 방해하는 위험 회피적 조직문화
- 공공디자인의 성장에 방향을 제시할 고위급 디자인 리더 또는 옹호자 부족
디자인 카운슬은 또한 지방정부 및 공공서비스 분야 디자인 전문가들과의 워크숍에서 2035년 영국에서 공공디자인이 어떤 모습일지를 상상해보게 했다.
참여자들은 공공디자인이 정책 입안자와 사회 전반에 혜택을 주는 방식으로 정부에 완전히 통합된 미래를 그렸다. 이러한 확장 가능성의 기반은 공공부문과 정부 내에 내재된 탄탄한 전문 역량이었다.
디자인 카운슬 연구에서는, 참여자들이 2035년을 다음과 같이 전망했다고 기록되어 있다:
“공공부문에서 일하는 모든 사람이 기본적인 디자인 사고 능력과 디자인 소양을 갖추고 있으며, 이를 통해 더 나은 업무를 수행할 수 있게 된다.”
(Design Council, 2025, p.21)
그리고 이러한 능력은 자신 있게 테스트하고 반복 개선하는 일을 가능하게 한다.
참여자들은 이런 디자인 사고 능력과 소양이 모든 공공기관에 정규화된 디자인 전문직과 병존하고 있을 것이라 보았다.
더 나아가 “그래픽 디자인이나 UX 디자인처럼 전문적인 디자인 기술과 역량도 가치 있게 평가되고 지원받는다.” (Design Council, 2025, p.21)
이러한 미래 시나리오는 공공디자인 실현을 위한 촉진 요인과 극복해야 할 장벽을 함께 드러냈다.
이러한 장벽이 인정되고 해결되지 않는다면, 공공디자인의 잠재력은 실현되지 못할 것이다.
또 다른 참여자는 다음과 같이 강조했다:
“디자인 역량을 주류화(mainstream)하려면, 그 역량이 환영받고 인정되는 맥락을 먼저 만들어야 한다.”
(Catherine Howe)
이는 현재 기술의 부족을 지적하려는 것이 아니라, 고위 리더의 옹호와 지속적인 교육·훈련의 필요성을 강조하는 것이다.
디자인 카운슬의 보고서는 이를 위해 구체적인 제안을 제시했다:
“공공부문 조직은 디자인 실천을 감독하고 발전시킬 최고디자인책임자(Chief Design Officer) 또는 고위 디자인 옹호자를 두어야 한다.
이 리더들은 현실의 과제를 중심으로 한 보조금 기반의 교육 및 지식 공유 행사에 접근할 수 있어야 하며, 그 영향은 3~5년 단위로 평가되어야 한다.”
(2025, p.29)
조직문화 및 그에 수반되는 구조, 절차, 인센티브 또한 중요한 장벽으로 지적되었다.
한 디자인 리더는 다음과 같이 말했다:
“대부분의 사람들에게 디자인은 직관적인 작업 방식이다. 그러나 지금의 문화가 그것을 가로막고 있다.”
(Hilary Cottam)
디자인 리더들은 공공디자인의 잠재력을 활용하기 위해서는, 공공행정의 조직 방식과 정부 사고의 문화 및 접근법 전반의 변화가 필요하다고 주장했다.
한 리더는 다음과 같이 강조했다:
“훌륭한 디자인 프로젝트를 하고, 좋은 콘셉트를 만들어내고, 그것들이 실제로 실행되더라도
그것들이 정착되고 꽃피우며 ‘표준 운영 방식’으로 자리 잡으려면,
결국에는 조직 방식을 재디자인해야 한다.
이는 당신이 창출하려는 공공가치 중심, 그리고 사람들이 의미 있게 협력해 문제를 해결할 수 있는 방식 중심으로 조직을 재설계하는 것을 의미한다.”
(Christian Bason)【5】
하지만 이 보고서가 보여주듯, 디자인 자체는 다양한 지식과 실천의 기반을 갖고 있으며 계속해서 진화하고 있다.
따라서 디자인을 하나의 고정된 지식 기반으로 보고, 그것을 단순히 정부나 공공 영역에 이식할 수 있다고 생각하기보다는, 디자인이 다양한 성숙도 수준을 갖고 있으며 변화하고 있다는 점을 인식하는 것이 더 중요하다.
예를 들어, 디자인 카운슬(Design Council)의 보고서(2025, p.29)는 다음과 같은 제안을 담고 있다:
“공공서비스에서 디자인 품질을 정의하고 개선하기 위해 3~5개의 파일럿 과제를 지원하고 평가해야 한다.”
공공혁신에 대한 기존 연구를 살펴보면, 공공디자인을 제도화하는 방식은 세 가지 수준에서 구분할 수 있으며, 이를 통해 정부 내 공공디자인을 더욱 깊이 뿌리내릴 수 있다.
예컨대 정부디지털서비스(GDS)의 발전 과정을 분석해 보면, 그 발전은 여러 단계를 거쳤고,
이를 통해 사용자 조사, 디지털 디자인, 애자일 방식 등의 실천이 정부에 정착되었음을 알 수 있다【100】.
이러한 경험과 다른 사례들, 그리고 역량 축적에 관한 문헌에서 얻을 수 있는 교훈은 다음과 같다:
조직 차원의 변화가 필요하다.
단지 한 팀 내에 디자인 역량을 둔다고 해결되는 것이 아니라, 조직 전체에서 일하는 방식 자체가 달라져야 한다.
이러한 변화는 세 가지 수준에서 접근할 수 있으며, 각각은 공공행정 조직 방식 자체의 변화로 이어지거나, 그것을 요구할 수도 있다【101】.
- 개인 차원의 역량 (skills as individual competencies):
공공디자인은 사용자 조사자(user researcher)나 서비스디자이너(service designer)와 같은 개인의 전문 기술 집합으로 볼 수 있으며, 이는 역량 프레임워크로 정리되어
직무 기술서, 경력 경로, 교육훈련 체계 개발을 뒷받침할 수 있다. - 조직 내·조직 간의 분산된 역량 (distributed capability):
공공디자인은 조직 내부 또는 조직 간에 존재하는 분산된 집합적 역량으로 이해될 수도 있다.
예를 들어, 연구, 참여, 실행을 위한 다학제 팀, 정책랩, 디지털 디자인 팀이 부처 간 장벽을 넘어 활동하는 식이다. - 전담 조직 및 기관의 설립 (institutionalisation through dedicated bodies):
디자인 역량은 새로운 조직이나 기관을 설립하고, 이를 통해 디자인 실천을 표준화·형식화·지원·제도화하는 활동과 자원을 축적하는 방식으로 구축될 수도 있다.
공공디자인의 효과에 대한 근거가 계속해서 축적됨에 따라, 이러한 다양한 제도화 방식은 병행하여 추진 가능하다.
어떤 방식이 선택되든, 옹호(advocacy), 리더십, 문화적 변화(culture change)를 통한 새로운 규범 정립이 반드시 병행되어야 한다.
추가 고려를 위한 탐색 과제
앞서 논의한 장벽들과 이전 절에서 언급된 연구 공백을 기반으로,
아래에 추가 탐색이 필요한 질문들을 주제별로 정리하였다.
목적과 특수성(Purpose and distinctiveness)
- 정책, 혁신, 실행 과정의 어느 단계에서 공공디자인의 역량과 방법이 가장 효과적이고 적절하게 적용될 수 있는가?
- 이러한 역량과 방법이 결합되어 적용될 때 어떤 결과가 나타나는가? 그리고 때로는 디자인이 적절하지 않은 경우도 있는가?
- 디자인의 형태나 분야 간 구분(예: 서비스디자인, 산업디자인, 디자인사고 등), 그리고 '공공디자인'이나 '디자인사고' 같은 용어 사용은 정부 맥락에서 유용한가, 아니면 혼란을 초래하는가?
- 조직, 서비스, 그리고 물리적 환경에서 디지털과 물리적 요소의 경계가 흐려지는 현상은 공공디자인에 어떤 함의를 갖는가?
- 정부가 도전에 대응할 때 사용하는 다른 방법론이나 접근방식과 비교하여, 공공디자인은 어떤 점에서 유사하거나 다른가?
그리고 이들 간에 긴장이 발생할 경우, 이를 어떻게 관리하거나 극복할 수 있을까?
범위, 성숙도, 적용 영역 (Extent, maturity and scope)
- 현재 영국의 중앙정부, 지방정부, 자치 정부, 그리고 공공서비스 내에서 공공디자인은 어느 정도까지 확장되어 있으며, 그 적용 범위는 어디까지인가?
- 영국 중앙정부 및 지방정부, 그리고 공공서비스에서 공공디자인 활동이나 팀이 갖는 강점과 약점은 무엇인가?
- 어떤 조건에서 공공디자인에 적합한 이해관계자들이 적극적으로 참여하거나 투자를 확대할 가능성이 높아지는가?
- 영국의 공공디자인은 국제적인 유사 사례들과 비교해 어떤 특징을 갖고 있으며, 다른 국가 및 공공부문 맥락에서 어떤 교훈을 얻을 수 있는가?
- 정부의 미션, 주요 이니셔티브, 사회적 임팩트가 큰 프로젝트 등 새로운 영역에 공공디자인을 어떻게 가장 효과적으로 통합할 수 있을까?
리더십과 옹호 (Leadership and advocacy)
- 공공디자인은 현재 다양한 분야나 조직 내 인물들에 의해 어느 정도 옹호되고 있는가? 이러한 옹호는 고품질의 공공디자인 실현에 어느 정도 기여하고 있는가?
- 공공행정이 사람들의 경험을 바탕으로 한 정책주기(Policy Cycle)로 전환되도록 조직문화의 변화를 유도하기 위해,
리더와 옹호자를 어떻게 지원하고, 활성화하고, 권한을 부여할 수 있는가? - 공공행정의 조직문화 전환을 이끌 리더십 및 옹호 역할에 가장 적합한 사람, 조직, 팀은 누구인가?
제도화 및 전문화 (Institutionalisation and professionalisation)
- 공공디자인을 제도화하기 위한 가장 적절하고 효과적인 경로는 무엇인가?
- 누가 어떤 유형의 공공디자인을 담당해야 하는가?
예를 들어, 공공디자인을 개인(예: 사용자 조사자, 서비스디자이너)의 역할로 구조화할 것인가,
사람들의 집단(예: 다학제 팀)의 역할로 볼 것인가,
혹은 조직(예: 다학제 조직) 자체의 기능으로 간주할 것인가? - 우수한 공공디자인을 어떻게 식별, 인증, 보상할 수 있을까?
- 조직, 서비스, 물리적 환경에서 디지털과 물리적 요소가 융합되는 현상은
개인의 기술 및 역량, 그리고 정부의 조직 능력에 어떤 의미를 갖는가?
학습, 평가, 역량 개발 (Learning, evaluation and development)
- 학습을 공동으로 만들어내고, 자원을 공유하며, 역량을 구축하고 실천을 발전시키기 위한 가장 효과적인 방법은 무엇인가?
예: 실천공동체, 연구 및 평가, 공유 자원, 공식적인 학습 및 개발 프로그램 간의 최적의 조합은 무엇인가? - 공공디자인의 기반을 공고히 하기 위해 어떤 유형의 증거와 학문적 사고가 도움이 될 수 있는가?
예: 학자들이 ‘비판적 친구(critical friend)’로서 역할하거나, 근거 기반 구축을 위한 파트너로 협업할 수 있는가? - 공공디자인의 연구와 평가를 뒷받침하기 위해 어떤 학문, 혹은 학문 간 결합이 필요할까?
예: 이전 AHRC 펀딩 연구에서 제안한 바와 같이, 디자인학과 정치학을 결합한 교차 학문적 연구가 가능한가?【102】
7 결론
이 보고서는 『공공디자인 효과 실증 리뷰(Public Design Evidence Review)』를 통해 수집되고 생성된 증거들을 종합하였다. 본 작업을 위해 우리는 학제 간 전문성을 동원하여, 영국 정부 내 공공디자인의 잠재력을 파악하고, 그 잠재력을 더욱 실현하기 위한 근거를 제시하고자 하였다. 이 보고서는 정부 전반에서 일하는 공무원들을 주요 독자로 삼고 있으며, 디자인과 함께 일하고 있거나 이에 관심이 있는 사람들뿐 아니라, 디자인의 역량에 익숙하지 않은 이들에게도 유익한 내용을 담고 있다.
또한, 자신의 작업을 정부 및 정책이라는 더 넓은 맥락에 위치시키고자 하는 디자이너들에게도 가치를 제공한다.
이번 리뷰의 목표가 정부와 공공부문 전반에서 사고의 진전을 이끌고 생산적인 대화를 자극하는 데 있음을 반영하여, 이 보고서는 다음과 같은 내용을 담고 있다:
- 공공디자인이 정부가 직면한 과제에 대응하는 하나의 접근으로 등장하게 된 배경을 살펴보았으며,
- 공공디자인을 하나의 실천 세트로 개념화하고, 작동 정의(working definition)와 정책 주기를 사람들의 시스템 및 인프라 경험에 기반해 재구성하는 프레임워크를 제시하였다.
- 영국 내 공공디자인의 발전 과정과 그 유형을 요약하였고,
- 현재 영국 정부에서 사용되고 있는 공공디자인 실천이 어떠한 성과와 효과를 가져오는지를 설명하였으며,
- 향후 연구를 위한 공백(gap)을 식별하였다.
이 보고서는 시의적절하며 필수적이다. 앞서 요약한 중대한 도전 과제들은 정부가 학습하고, 협업하며, 혁신할 수 있는 새로운 정책 수립 및 실행 접근을 요구하고 있다. 이 보고서는 정부 내에서 공공디자인이 더 널리 퍼지지 못한 원인―정의의 불명확성과 고유성의 문제를 포함하여―을 인식하고, 점차 확대되고 있으나 아직은 분산되고 이질적인 증거 기반을 바탕으로 평가할 수 있는 기회를 제공한다.
지난 20여 년간 영국 정부 전반에서 디자인의 가시성이 점차 증가해왔음을 우리는 확인할 수 있다. 이러한 궤적은 디자인의 역동성과 그 형태, 적용 범위, 활용 방식의 변화를 보여준다. 본 리뷰를 위해 제공된 자료들을 통해, 우리는 영국 정부 내에서 공공디자인이 사용된 최근 다양한 사례들을 살펴보았다.
이들 사례는 정부 부처, 정책 분야를 가로지르며, 고령 인구의 연금 보장, 돌봄 제공자가 왜 직장을 떠나는지에 대한 이해, 탄소중립 목표 달성 등 폭넓은 정책 과제를 다루고 있다.
이러한 사례들은 앞서 제시한 공공디자인 실천의 전형적 예시라 할 수 있다.
이러한 실천들은 비전 수립, 공동 창작(co-creation), 여정 매핑, 실험과 대안 테스트 등 다른 혁신 방법에서 볼 수 있는 활동들과,
시각화, 정책·서비스·장소에 대한 사람들의 경험과 관계를 형성하는 사물에 대한 주목, 아이디어 실험 및 학습을 위한 초기 프로토타이핑 강조 등 창의적 전통에 고유한 요소들을 결합하여, 공공전환(public transformation)을 위한 독창적 접근을 제공한다.
우리는 공공디자인을 집단적 행동의 역량과 다양한 형태의 지식이 결합해 정부가 직면한 과제를 해결할 수 있다는 신념을 공유하는 긍정적 정책 접근법의 계열 속에 위치시켰다.
공공디자인과 연관된 실천들은 이미 영국이 직면한 중대한 도전과제 해결에 기여하고 있다. 이번 리뷰는 공공디자인의 지속적 발전과 그 잠재력 실현을 위한 다음 단계들을 뒷받침할 것이다.
용어 해설
이 용어 해설은 동시대 디자인을 설명하는 데 사용되는 일부 용어들을 요약하고 단순화한 것이다. 이들 용어는 대부분 고유한 실천과 연구 영역을 형성하고 있으며, 관련된 방법론, 도구, 기술들을 수반한다. 보다 자세한 내용은 문헌 리뷰 1, 2, 3을 참조하기 바란다.
공동디자인(Co-design)
디자인 과정에 영향을 받거나 이를 형성할 수 있는 경험과 전문성을 가진 사람들을 의도적으로 참여시키고, 가능하게 하며, 역량을 부여하고, 동원하거나 이들에 의해 주도되는 디자인 접근 방식이다.
디자이너(Designer)
일반적으로, 타인의 사용을 목적으로 새로운 결과물을 디자인하고 전달하는 데 집중하는 전문성을 가진 사람을 의미한다. 이는 제품, 인터페이스, 경험, 커뮤니케이션, 서비스, 장소의 디자인에 종사하는 사람을 지칭할 때 사용되며, 일부 경우에는 '정책 디자이너'라는 표현으로 나타나기도 한다.
경험 기반 공동디자인(Experience-based co-design)
NHS(영국 국민보건서비스) 및 기타 의료 시스템에서 사용되는 용어로, 사람들의 경험을 이해하고 이를 개선하기 위해 설계하는 접근을 기반으로 하는 의료 혁신 방식이다. 이 과정에는 사람들을 디자인 과정에 참여시키는 것이 포함된다.
미래(Futures)
정책, 전략, 프로그램을 개발할 때 미래의 불확실성을 강조하고 생산적으로 다루는 접근 방식이다.
포용적 디자인(Inclusive design)
정책 및 프로그램, 그리고 이와 관련된 제품, 인터페이스, 경험, 커뮤니케이션, 서비스, 장소 등을 설계하고 전달할 때, 다양한 사람들에게 접근 가능하도록 의도적으로 설계하는 접근 방식이다.
페르소나(Persona)
목표 사용자 그룹 구성원의 핵심 속성을 요약·전달하는 시각적·텍스트 기반 산출물로, 디자인 및 제품 개발에서 널리 사용되는 방법이다. 일반적으로 정성 및 정량조사를 기반으로 세트로 활용된다.
정책디자인(Policy design)
정책 개발 과정 중 하나의 단계로, 정책 솔루션 또는 개입을 조사, 정의, 창출, 개발, 테스트하는 과정을 포함한다.
프로토타이핑(Prototyping)
디자인 과정에서 흔히 사용되는 접근 또는 단계로, 다양한 형태와 매체를 사용한다. 그 목적은 잠재적 ‘해결책’을 전달하고 탐색 및 개선을 가능하게 하며, 동시에 다루고자 하는 ‘문제’나 과제에 대한 다른 이해를 드러내는 것이다.
서비스디자인(Service design)
사람들이 조직 및 시스템과 상호작용하고 이를 경험하는 다양한 채널 전반에 걸쳐 서비스를 의도적이고 체계적으로 설계할 수 있게 하는 디자인의 전문 분야이다.
시스템(또는 시스템적) 디자인(Systems or systemic design)
시스템 전체를 구성하는 요소 간의 상호작용과 피드백 루프에 초점을 맞추는 디자인의 전문 분야이다.
도시디자인(Urban design)
건축과 공간 실천에 뿌리를 두고 있으며, 도시 맥락에서 새로운 개입과 형태의 창출 및 개발을 강조하는 디자인 전문 분야이다.
사용자 경험 연구(User experience research)
인간-컴퓨터 상호작용(HCI)에 기반을 둔 전문 연구 분야로, 사람들이 디지털 인터페이스, 상호작용, 서비스를 어떻게 경험하는지 이해하고 이를 고려하는 데 목적이 있다.
사용자 여정 맵(User journey map)
사용자가 서비스를 경험하거나 ‘시스템’과 상호작용할 때 거치는 단계를 시각화한 것으로, 사용자의 경험이나 ‘외부인의 시각(outside-in perspective)’을 강조한다. 현재의 여정/경험에서 발생하는 문제, 고충, 공백 등을 식별하고 전달하는 데 도움을 준다. 일반적으로 정성조사에 기반하며, 때로는 이해관계자, 서비스 제공자, 정책입안자, 디자이너와 함께 공동 제작되기도 한다.
저자 소개
루시 킴벨(Lucy Kimbell)은 런던예술대학교 센트럴 세인트 마틴(Central Saint Martins)의 현대 디자인 실천 교수(Professor of Contemporary Design Practices)이다. 그녀의 연구는 서비스디자인, 사회적 디자인, 정책을 위한 디자인을 탐구한다. EU 마리 퀴리 프로그램(Marie Curie programme, 2024–2028)의 지원을 받는 ‘민주적 디자인을 통한 지속가능한 전환 박사 네트워크(Sustainable Transitions through Democratic Design Doctoral Network)’의 공동 디렉터이며, 예술인문학연구위원회(AHRC)의 지원을 받아 2022년부터 2023년까지 ‘디자인과 공공정책 연구 네트워크(Design and Public Policy Research Network)’를 이끌었다. 그 이전에는 영국 내각 산하 정책랩(Policy Lab)의 AHRC 리서치 펠로우, 브라이튼 대학교의 선임연구원(Principal Research Fellow), 옥스퍼드대학교 사이드 비즈니스스쿨(Said Business School)의 디자인 리더십 클락 펠로우(Clark Fellow in Design Leadership)를 역임했으며, 다수의 UKRI 및 EU 지원 프로젝트에서 공동연구자로 참여했다. 그녀의 연구 및 창의적 결과물은 국제적으로 발표 및 출판되었으며, 저서로는 『서비스 이노베이션 핸드북(Service Innovation Handbook)』(BIS Publishers, 2014)이 있다.
캐서린 듀로즈(Catherine Durose)는 리버풀대학교 헤셀틴 공공정책·실천·장소 연구소(Heseltine Institute for Public Policy, Practice, and Place)의 공동 디렉터이자 공공정책 교수(Professor of Public Policy)이다. 그녀는 정책 집행과 재량, 사회 및 민주적 혁신, 제도 및 정책 설계, 권한 이양과 장소, 참여 등에 대해 폭넓게 저술했다. 특히 공동생산(co-production)에 관한 연구로 잘 알려져 있으며, 현재는 리서치잉글랜드(Research England)의 지원을 받아 의미 있는 공동생산 연구의 제도적 장벽을 해결하기 위한 ‘공동생산의 미래(Co-Production Futures Inquiry)’ 프로젝트를 공동 이끌고 있다. 그녀는 『더 컨버세이션(The Conversation)』, 『UK in a Changing Europe』, 『사회과학아카데미의 2024년 총선 프로젝트(Academy of Social Sciences Election 2024 project)』 등 다양한 매체에 논평과 분석을 정기적으로 기고한다. 2020년에는 영국 정치학회(Political Studies Association)에서 중견 연구자를 위한 ‘조니 로벤더스키상(Joni Lovenduski Prize for Outstanding Professional Achievement in a Mid-Career Scholar)’을 수상했다. 현재 『지방정부연구(Local Government Studies)』 편집위원회 의장을 맡고 있다.
라이너 카텔(Rainer Kattel)은 유니버시티칼리지런던(UCL) 혁신공공목적연구소(Institute for Innovation and Public Purpose)의 부소장이자 혁신 및 거버넌스 교수(Professor of Innovation and Governance)이다. 그는 혁신정책과 그 거버넌스, 그리고 특정한 관리 이슈에 대해 폭넓게 저술했다. 그의 연구 관심사는 공공부문 혁신, 공공부문의 디지털 전환, 금융화 등이다. 최근 저서로는 『엘가 대안 경제개발 이론 핸드북(The Elgar Handbook of Alternative Theories of Economic Development)』(에릭 라인하트, 자야티 고쉬와 공편, 엘가, 2016)과 『기업가국가를 만드는 법: 왜 혁신에는 관료제가 필요한가(How to Make an Entrepreneurial State: Why Innovation Needs Bureaucracy)』(볼프강 드렉슬러, 에르키 카로와 공저, 예일대학교 출판부, 2022)가 있으며, 후자는 2023년 미국 경영학회(Academy of Management)의 조지 R. 테리 북 어워드(George R. Terry Book Award)를 수상했다. 그는 2013년 에스토니아 국가 과학상을 혁신정책 연구 공로로 수상했다.
리즈 리처드슨(Liz Richardson)은 맨체스터대학교 정치학과(Department of Politics)에서 공공행정 교수(Professor of Public Administration)로 재직 중이다. 그녀는 공공정책, 시민 참여, 장소 기반 거버넌스, 행동 기반 공공정책, 혁신적 연구 방법론 등으로 잘 알려져 있다. 그녀의 연구는 『Governance』, 『Evidence and Policy』, 『Environment and Planning』, 『British Journal of Politics and International Relations』, 『Social Policy and Administration』 등 다양한 학술지에 게재되었으며, 주요 저서로는 『DIY 커뮤니티 행동: 이웃 문제와 지역 자조(DIY Community Action: Neighbourhood Problems and Community Self-help)』(2008), 『넛지, 넛지, 싱크, 싱크: 시민 행동 변화를 위한 실험(Nudge, Nudge, Think, Think: Experimenting with Ways to Change Citizen Behaviour)』(John 외, 2019), 『공동생산을 위한 공공정책 디자인: 이론, 실천, 변화(Designing Public Policy for Co-production: Theory, Practice and Change)』(듀로즈·리처드슨 공저, 2016) 등이 있다.
(이하 생략...)
'서비스디자인 > 서비스디자인이란?' 카테고리의 다른 글
| 공공부문 디자인 효과 실증 보고서: 문헌검토 제2편 – 공공가치 (1) | 2025.07.27 |
|---|---|
| 공공부문 디자인 효과 실증 보고서: 문헌검토 제1편 – 공공디자인 (1) | 2025.07.26 |
| 영국 고용연금부 인간 중심 디자인 과학팀의 성찰 - 영국 정부. 2025.7. (1) | 2025.07.24 |
| 공공부문 디자인 효과 실증 보고서: 사례집 - 영국 정부. 2025.7. (1) | 2025.07.21 |
| 공공부문 체계 전환을 위한 디자인: 국제 디자인 사상가들의 관점 - 영국 정부. 2025.7. (0) | 2025.07.21 |
| 공공부문 디자인 효과 실증 보고서: 간략 안내 - 영국 정부. 2025.7. (1) | 2025.07.19 |